立即与支持人员聊天
与支持团队交流

KACE Systems Management Appliance 14.0 Common Documents - Administratorhandbuch

Informationen zur KACE Systemverwaltungs-Appliance Erste Schritte
Konfigurieren der Appliance
Anforderungen und Spezifikationen Einschalten der Appliance und Anmelden bei der Administratorkonsole Zugriff auf die Befehlszeilenkonsole Verfolgen von Konfigurationsänderungen Konfigurieren der allgemeinen Einstellungen auf System- und Verwaltungsebene Konfigurieren der Datum- und Uhrzeiteinstellungen der Appliance Verwalten von Benutzerbenachrichtigungen Zweifaktor-Authentifizierung für alle Benutzer aktivieren Überprüfen von Port-Einstellungen, NTP-Dienst und Website-Zugriff Konfigurieren von Netzwerk- und Sicherheitseinstellungen Konfigurieren der Einstellungen für Sitzungs-Timeout und automatische Aktualisierung Konfigurieren der Gebietsschema-Einstellungen Konfigurieren des Standard-Designs Konfigurieren der Datenfreigabeeinstellungen Informationen zu den DIACAP-Compliance-Anforderungen Konfigurieren des Mobilgerätezugriffs Schnellen Wechsel von Organisationen und verknüpften Appliance aktivieren Verknüpfen von Quest KACE Appliances Konfigurieren der Verlaufseinstellungen Konfigurieren der Content Security Policy (Sicherheitsrichtlinie für Inhalte)
Einrichten und Verwenden von Labels für die Verwaltung von Elementgruppen Konfigurieren von Benutzerkonten, LDAP-Authentifizierung und SSO
Informationen zu Benutzerkonten und Benutzerauthentifizierung Informationen zu Gebietsschema-Einstellungen Verwalten von Benutzerkonten auf Systemebene Verwalten von Organisationsbenutzerkonten Anzeigen oder Bearbeiten von Benutzerprofilen Verwenden eines LDAP-Servers zur Benutzerauthentifizierung Importieren von Benutzern aus einem LDAP-Server Informationen zur einmaligen Anmeldung (SSO) Aktivieren und Deaktivieren der einmaligen Anmeldung Verwenden von Active Directory für die einmalige Anmeldung SAML für die einmalige Anmeldung konfigurieren Benutzersitzungen überprüfen
Bereitstellen des KACE Agent auf verwalteten Geräten Verwenden von Replikationsfreigaben Verwalten von Anmeldeinformationen Konfigurieren von Assets
Informationen zur Komponente Asset Management Das Asset Management-Dashboard verwenden Informationen zum Verwalten von Assets Hinzufügen und Anpassen von Asset-Typen und Verwalten von Asset-Informationen Verwalten von Software-Assets Verwalten physischer und logischer Assets Verwalten und Verwenden von manuellen Asset-Informationen Standorte verwalten Verwalten von Verträgen Verwalten von Lizenzen Kaufdatensätze verwalten
Einrichten der Lizenz-Compliance Verwalten der Lizenz-Compliance Einrichten des Service Desks Konfigurieren der Cache-Lebensdauer für Service Desk-Widgets Erstellen und Verwalten von Organisationen Importieren und Exportieren von Appliance-Ressourcen
Verwalten des Inventars
Verwenden des Bestandsaufnahme-Dashboards Verwenden der Geräteerkennung Verwalten des Geräteinventars
Informationen zur Geräteverwaltung Funktionen, die für jede einzelne Geräteverwaltungsmethode zur Verfügung stehen Informationen zu Inventarinformationen Erfassen von Änderungen an Inventareinstellungen Verwalten von Inventarinformationen Suchen und Verwalten von Geräten Registrieren des KACE Agent bei der Appliance Provisionierung des KACE Agent Manuelle Bereitstellung des KACE Agent
Agenteninstallationsdateien abrufen KACE Agent auf Windows-Geräten manuell bereitstellen KACE Agent auf Linux-Geräten manuell bereitstellen und aktualisieren Agentenvorgänge auf Linux Geräten ausführen KACE Agent auf Mac-Geräten manuell bereitstellen und aktualisieren Andere Agenten-Vorgänge auf Mac Geräten ausführen Vom Agenten gesammelte Informationen anzeigen
Verwenden der Verwaltung ohne Agent Manuelles Hinzufügen von Geräten in der Administratorkonsole oder mithilfe der API Erzwingen von Inventaraktualisierungen Verwalten ausstehender Geräte Abrufen von Informationen zum Service von Dell
Verwalten von Anwendungen auf der Seite "Software" Verwalten des Softwarekataloginventars
Informationen zum Softwarekatalog Anzeigen von Informationen im Softwarekatalog Hinzufügen von Anwendungen zum Softwarekatalog Verwalten von Lizenz-Assets für Anwendungen im Softwarekatalog Verknüpfen verwalteter Installationen mit katalogisierter Software Verwenden der Erfassung der Softwarenutzung Verwenden der Anwendungssteuerung Softwarekatalog aktualisieren oder neu installieren
Verwalten des Prozess-, Startprogramm- und Dienstinventars Erstellen benutzerdefinierter Inventarregeln
Bereitstellen von Paketen auf verwalteten Geräten
Verteilen von Software und Verwenden von Wake on LAN Senden von Warnungen an verwaltete Geräte Ausführen von Skripten auf verwalteten Geräten Verwenden von Aufgabenabfolgen
Patchen von Geräten und Aufrechterhalten der Sicherheit
Verwenden des Sicherheits-Dashboards Informationen zur Patch-Verwaltung Abonnieren und Herunterladen von Patches Erstellen und Verwalten von Patch-Zeitplänen Verwalten des Patch-Inventars Windows-Funktionsaktualisierungen verwalten Verwalten von Dell Geräten und Aktualisierungen Linux-Paket-Upgrades verwalten Dateianhänge in Quarantäne verwalten
Verwenden von Berichten und Zeitplanung für Benachrichtigungen Überwachen von Geräten
Erste Schritte bei der Überwachung Verwenden von Überwachungsprofilen Verwalten der Geräteüberwachung Arbeiten mit Warnungen
Verwenden des Service Desks
Konfigurieren des Service Desks
Systemanforderungen Informationen zum Service Desk Überblick über Setup-Aufgaben Importieren von Tickets aus einem anderen System Konfigurieren der Service Desk-Geschäftszeiten und -Feiertage Konfigurieren von Service Level-Vereinbarungen Konigurieren von Service Desk-Ticketwarteschlangen Konfigurieren der Ticketeinstellungen Anpassen der Startseite der Benutzerkonsole Verwenden der Zufriedenheitsumfrage Aktivieren oder Deaktivieren der Sicherheitsfunktionen für Service Desk-Anhänge
Verwenden des Service Desk-Dashboards Verwalten von Service Desk-Tickets, -Prozessen und -Berichten
Übersicht über den Lebenszyklus von Service Desk-Tickets Erstellen von Tickets über die Administratorkonsole und Benutzerkonsole Erstellen und Verwalten von Tickets per E-Mail Anzeigen von Tickets und Verwalten von Kommentaren, Arbeit und Anhängen Zusammenführen von Tickets Verwenden des Prozesses zur Eskalation von Tickets Verwenden von Service Desk-Prozessen Verwenden von Ticketregeln Ausführen von Service Desk-Berichten Archivieren, Wiederherstellen und Löschen von Tickets Verwalten der Ticketlöschung
Verwalten von Warteschlangen für Service-Desk-Tickets Informationen zu Benutzerdownloads und Knowledge Base-Artikeln Anpassen von Einstellungen für Service-Desk-Tickets Konfigurieren von SMTP-E-Mail-Servern
Wartung und Fehlerbehebung
Warten der Appliance Fehlerbehebung auf der Appliance
Anhang Glossar Über uns Rechtliche Hinweise

Asset-Typen löschen

Asset-Typen anpassen

Sie können Felder in Asset-Typen nach Bedarf umbenennen, erstellen und löschen. Anpassungen von Asset-Typen bleiben bei Appliance-Aktualisierungen erhalten.

Informationen zum Umbenennen von Feldern und Ändern von Feldtypen in Asset-Typen

Wenn Sie ein Feld in einem Asset-Typ umbenennen, wird das Feld in allen Assets umbenannt, die auf diesem Asset-Typ basieren. Werte für das umbenannte Feld werden beibehalten.

Wenn Sie jedoch den Typ in einen Typ ändern, der die bereits in ein Feld eingegebenen Daten nicht unterstützt, gehen die Daten verloren. Sie haben beispielsweise ein Feld mit dem Namen Modellnummer und dem Typ Text, das den Wert A123 enthält. Wenn Sie den Typ von Text in Nummer ändern, kann das System A123 nicht in eine gültige Zahl umwandeln. Der Wert für das Feld Modellnummer wird auf 0 festgelegt.

Informationen zum Hinzufügen und Löschen von Asset-Feldern

Wenn Sie ein Feld zu einem Asset-Typ hinzufügen, steht das Feld allen Assets dieses Typs zur Verfügung. Löschen Sie ein benutzerdefiniertes Asset-Feld, werden dieses Feld und alle in das Feld eingegebenen Werte aus allen Assets dieses Typs entfernt.

Wenn Sie beispielsweise ein benutzerdefiniertes Feld mit dem Namen BIOS-Seriennummer im Asset-Typ "Gerät" erstellt haben, steht dieses Feld für alle Assets des Typs "Gerät" zur Verfügung. Wenn Sie jedoch das benutzerdefinierte Asset BIOS-Seriennummer löschen, werden dieses Feld und alle in das Feld eingegebenen Werte aus allen Assets des Typs "Gerät" entfernt.

Wenn Sie ein Asset-Feld löschen, wird die Asset-Zuordnung von allen Assets entfernt, die auf das gelöschte Feld verweisen.

Asset-Typen hinzufügen oder anpassen

Sie können so viele benutzerdefinierte Asset-Typen erstellen, wie Sie benötigen. Außerdem können Sie in jedem Asset-Typ benutzerdefinierte Felder erstellen. Wenn Sie ein benutzerdefiniertes Feld in einem Asset-Typ erstellen, steht dieses Feld allen Assets zur Verfügung, die auf diesem Asset-Typ basieren.

Wenn auf der Appliance die Organisationskomponente aktiviert wurde, können Sie für jede Organisation separat Asset-Typen hinzufügen und anpassen.

1.
Rufen Sie die Seite Details zum Asset-Typ auf:
a.
Melden Sie sich bei der Administratorkonsole der Appliance an: https://appliance_hostname/admin. Oder wählen Sie, wenn in den allgemeinen Einstellungen der Appliance die Option Organisationsmenü in Verwaltungskopfzeile anzeigen aktiviert ist, in der Dropdown-Liste oben rechts auf der Seite neben den Anmeldeinformationen eine Organisation aus.
b.
Klicken Sie in der linken Navigationsleiste auf Asset Management und anschließend auf Asset-Typen.
c.
Die Seite Details zum Asset-Typ zeigen Sie an, wie folgt:
Wählen Sie Aktion auswählen > Neu.
2.
Fügen Sie im Feld Name den Namen hinzu oder ändern Sie ihn bei Bedarf.
3.
Alle Asset-Typen, mit Ausnahme von Standorten. Geben Sie auf der Registerkarte Allgemein im Feld Asset-Standardstatus einen Asset-Standardstatus oder einen benutzerdefinierten ein (falls vorhanden).
Aktiv: Alle Assets, die bereitgestellt, aktiv oder in Gebrauch sind.
Entsorgt: Ein Asset, das nicht mehr verfügbar ist.
Abgelaufen Ein Software-Lizenz oder ein Vertrags-Asset, das abgelaufen ist.
Auf Lager: Ein vor kurzem empfangenes Asset.
Fehlt Alle Assets, die nicht gefunden werden können.
Reparieren Ein Asset, das repariert wird.
Reserviert Ein Asset, das für eine bestimmte Person oder einen Zweck reserviert ist.
außer Kraft gesetzt: Alle Assets, die das Ende ihrer Lebensdauer erreicht haben oder nicht mehr in Gebrauch sind.
Gestohlen: Ein Asset, das als gestohlen gemeldet wurde.
4.
Wenn Sie Benutzern ohne Administratorrolle erlauben möchten, Assets dieses Typs zu löschen, wählen Sie Löschen auf integrierte Administratorrolle einschränken aus. Diese Option ist standardmäßig deaktiviert. Diese Option kann nur von Administratoren konfiguriert werden. Für andere Benutzertypen wird dieses Feld auf der Seite angezeigt, ist jedoch deaktiviert.
5.
Wenn Assets dieses Typs den Asset-Speicherort in den Asset-Details anzeigen sollen, wählen Sie Speicherorteinstellungen anzeigen aus. Diese Option ist standardmäßig deaktiviert.
6.
Asset-Felder. Geben Sie im Feld Standard-Archiv-Asset-Status den Asset-Status ein, den Sie automatisch einem Gerät zuweisen wollen, wenn es archiviert wird.
Assets dieses Typs den Sie erstellen, haben Barcode-Tags für die Konfiguration. Geben Sie beispielsweise einen Unternehmens-Tag und einen Dell Asset-Tag an, sind Barcodes mit diesen beiden Tags zur Auswahl auf der Seite Asset-Details verfügbar, wenn Sie einen Asset dieses Asset-Typs erstellen oder bearbeiten.
Um einen Barcode hinzufügen, klicken Sie auf , geben Sie den Barcode ein und klicken auf Speichern.

Element

Beschreibung

Name

Der Name des benutzerdefinierten Asset-Felds, z. B. „Asset-Code“, „Kaufdatum“ oder „Adresszeile 1“. Dieser Name wird auf dem Formular angezeigt, mit dem Assets des ausgewählten Asset-Typs erstellt werden.

Verfügbare Werte

Die Werte, die in Feldern mit Wertelisten angezeigt werden. Dieses Feld ist aktiviert, wenn Sie aus der Dropdown-Liste Typ die Option Einfachauswahl oder Mehrfachauswahl auswählen. Wenn Sie Einfachauswahl oder Mehrfachauswahl auswählen, müssen Sie mindestens einen Wert in dieses Feld eingeben. Wenn Sie mehrere Werte verwenden möchten, trennen Sie die einzelnen Werte mit einem Komma.

Standardwerte

Der Wert, der standardmäßig im Feld angezeigt wird. Wenn Sie aus der Dropdown-Liste Typ die Option Einfachauswahl oder Mehrfachauswahl auswählen, müssen Sie einen der im Feld Verfügbare Werte angegebenen Werte eingeben.

Erforderlich

Gibt an, ob das Feld obligatorisch oder optional ist. Wenn dieses Kontrollkästchen aktiviert ist, müssen Benutzer beim Erstellen von Assets des ausgewählten Typs einen Wert in das Feld eingeben.

Typ

Der Typ des Felds. Es gibt folgende Feldtypen:

Anhang: Damit können Benutzer Anhänge zum Asset hinzufügen.
Währung: Wird für monetäre Werte verwendet.
Softwarekatalog: Damit können Benutzer das Asset mit einer Anwendung im Softwarekatalog verknüpfen.
Herausgeber: Damit können Benutzer die Herausgeberinformationen einer Anwendung mit dem Asset verknüpfen.
Datum: Wird für Kalenderinformationen verwendet.
Label: Damit können Benutzer dem Asset ein Label zuweisen.
Link: Wird für Internetlinks verwendet. Links müssen gültige URLs sein, beispielsweise http://software.quest.com.
Gebietsschema: Damit können Benutzer dem Asset ein Gebietsschema zuweisen.
Mehrfachauswahl: Zeigt eine Liste an, aus der mehrere Werte ausgewählt werden können. Die maximale Länge für jeden Wert beträgt 255 Zeichen.
Hinweise: Wird für zusätzliche Informationen verwendet.
Nummer: Wird für numerische Werte verwendet, die als ganze Zahlen ausgedrückt werden.
Übergeordnet: Damit können Sie mit dem Asset auf denselben Asset-Typ innerhalb einer Beziehung über-/untergeordneter Elemente verweisen. Sie könnten beispielsweise für Standorttypen eine Verbindung zu einem übergeordneten Element zulassen, sodass New York auf den Standort Nordamerika verweisen kann. Diese Angabe kann im Berichtssystem dazu verwendet werden, alle Assets in Nordamerika anzuzeigen.
Einfachauswahl: Zeigt eine Werteliste an, aus der nur ein einzelner Wert ausgewählt werden kann. Die maximale Länge für jeden Wert beträgt 255 Zeichen.
Text: Wird für zusätzlichen Text verwendet. Die maximale Länge beträgt 255 Zeichen.
Zeitstempel: Damit werden Tag und Uhrzeit zum Datensatz hinzugefügt.
Benutzer: Damit werden Benutzerdatensätze mit einem Asset verknüpft.
Assets Asset-Typ: Damit werden Beziehungen zwischen Asset-Typen angegeben.

Mehrfachauswahl

Gibt an, ob das Asset-Feld auf andere Assets verweist. Ein Kontrollkästchen ist aktiviert, wenn Sie aus der Dropdown-Liste Typ die Option Assets Asset-Typ auswählen. Aktivieren Sie dieses Kontrollkästchen, damit dieses benutzerdefinierte Feld auf mehrere Datensätze verweisen kann.

Beispiel: Sie möchten, dass ein Feld auf mehrere Geräte verweist, die für eine bestimmte Lizenz genehmigt wurden. In diesem Fall aktivieren Sie das Kontrollkästchen. Für ein Feld mit einer einzelnen Zuordnung, beispielsweise einen Drucker, der nur von einer Abteilung verwendet wird, deaktivieren Sie das Kontrollkästchen.

Abschnitt

Nur Lizenz-Assets. Die Registerkarte, auf der dieses Feld auf der Seite Lizenzdetails wird: Allgemein, Kauf, Wartung, Zugehörig, Benutzerdefiniert oder Hinweise. Weitere Informationen zu den Registerkarten auf der Seite Lizenzdetails finden Sie unter Lizenzen hinzufügen oder bearbeiten.

Geräteabschnitt

Nur Gerät-Assets. Die Stelle auf der Seite Gerätedetail, wo das Feld angezeigt wird. Wenn Sie z. B. einen Asset-Untertyp „Drucker“ mit einem Feld Toner-Füllstand erstellen, könnten Sie Hardware auswählen, weil dieses Feld mit Drucker-Hardware in Beziehung steht. Sie können jedoch in der Dropdown-Liste einen beliebigen Abschnitt für ein beliebiges Feld auswählen.

10.
Klicken Sie am Ende der Zeile auf Speichern und anschließend unten auf der Seite auf Speichern.

Optional: Asset-Untertypen für Asset-Typen hinzufügen. Siehe Asset-Untertypen hinzufügen und Voreinstellungen für die Seite "Gerätedetail" auswählen.

Informationen zum Anpassen des Asset-Typs "Gerät"

Fast alle Geräte-Asset-Daten, ganz gleich ob sie in den Abschnitten Assets oder Inventar angezeigt werden, stammen aus dem Abschnitt Assets.

Die einzigen Geräteinventar- oder Asset-Informationen, die aus dem Bereich Inventar stammen, sind die Daten für Zugeordnetes Inventarfeld und Entsprechendes Asset-Feld. Die Werte für diese Felder werden bei jeder Inventarisierung der Geräte erfasst. Während der Inventarisierung ermittelt die Appliance, ob Geräte bereits über zugeordnete Assets verfügen. Wenn kein Asset gefunden wird, erstellt die Appliance eines.

Der standardmäßige Datentyp für Zugeordnetes Inventarfeld ist Systemname und für Entsprechendes Asset-Feld lautet er Name. Wenn Sie jedoch ein erneutes Imaging Ihrer Systeme durchführen, gehen die Informationen unter dem alten Systemnamen in der Komponente Asset Management verloren. Um dies zu vermeiden, ziehen Sie für die Nachverfolgung die Verwendung von BIOS-Seriennummern, IP-Adressen, Mac Adressen oder etwas Ähnlichem in Betracht.

Sie können die Geräte-Asset-Daten jederzeit importieren oder manuell im Abschnitt Assets ändern.

Beispiel: Benutzerdefinierte Felder zum Asset-Typ "Gerät" hinzufügen

In diesem Beispiel sehen Sie, wie Sie dem Asset-Typ "Gerät" Felder hinzufügen und sie unter Zugeordnetes Inventarfeld und Entsprechendes Asset-Feld auswählen.

1.
Rufen Sie die Seite Details zum Asset-Typ auf:
a.
Melden Sie sich bei der Administratorkonsole der Appliance an: https://appliance_hostname/admin. Oder wählen Sie, wenn in den allgemeinen Einstellungen der Appliance die Option Organisationsmenü in Verwaltungskopfzeile anzeigen aktiviert ist, in der Dropdown-Liste oben rechts auf der Seite neben den Anmeldeinformationen eine Organisation aus.
b.
Klicken Sie in der linken Navigationsleiste auf Asset Management und anschließend auf Asset-Typen.
2.
Klicken Sie auf der Registerkarte Asset-Felder auf der rechten Seite auf die Schaltfläche Hinzufügen: .
a.
Geben Sie im Feld Name den Wert BIOS-Seriennummer ein.
b.
4.
Klicken Sie am Ende der Zeile auf Speichern, und fügen Sie eine Zeile hinzu:
Geben Sie im Feld Name den Wert Seriennummer ein.

Wählen Sie aus der Dropdown-Liste Typ den Typ Text aus. Verwenden Sie den Typ Nummer nur für Felder, mit denen Sie Berechnungen durchführen. Bei Verwendung des Typs Nummer werden möglicherweise die führenden Nullen von Seriennummern entfernt.

5.
Klicken Sie am Ende der Zeile auf Speichern, und fügen Sie eine Zeile hinzu:
Geben Sie im Feld Name den Wert Kaufdatum ein.

Wählen Sie aus der Dropdown-Liste Typ den Typ Text aus.

6.
Klicken Sie am Ende der Zeile auf Speichern, und fügen Sie eine Zeile hinzu:
Geben Sie im Feld Name den Wert Standort ein.

Wählen Sie aus der Dropdown-Liste Typ die Option Asset-Standort aus.

8.
Ändern Sie auf der Registerkarte Allgemein den Wert in der Dropdown-Liste Zugeordnetes Inventarfeld in BIOS-Seriennummer.
9.
Wählen Sie unter Entsprechendes Asset-Feld den Eintrag Seriennummer aus.
Beziehungen zwischen Asset-Feldern herstellen

Sie können Asset-Typen bearbeiten, um Beziehungen zwischen Assets herzustellen und sie gemeinsam zu verfolgen.

Folgende Beziehungen sind möglich:

Beispiel: Felder zum Asset-Typ "Standort" hinzufügen Zeigt, wie Sie eine hierarchische Beziehung zwischen Standorten herstellen, indem Sie dem Standort-Asset-Typ ein Feld hinzufügen.

Beispiel: Felder zum Asset-Typ "Standort" hinzufügen

Sie können nach Bedarf Felder zum Asset-Typ "Standort" hinzufügen.

1.
Rufen Sie die Seite Details zum Asset-Typ auf:
a.
Melden Sie sich bei der Administratorkonsole der Appliance an: https://appliance_hostname/admin. Oder wählen Sie, wenn in den allgemeinen Einstellungen der Appliance die Option Organisationsmenü in Verwaltungskopfzeile anzeigen aktiviert ist, in der Dropdown-Liste oben rechts auf der Seite neben den Anmeldeinformationen eine Organisation aus.
b.
Klicken Sie in der linken Navigationsleiste auf Asset Management und anschließend auf Asset-Typen.
2.
Klicken Sie auf der Registerkarte Asset-Felder auf der rechten Seite auf die Schaltfläche Hinzufügen: .
3.
Geben Sie im Feld Name den Wert Übergeordneter Standort ein.
4.
Wählen Sie aus der Dropdown-Liste Typ den Typ Übergeordnet aus.
5.
Klicken Sie am Ende der Zeile auf Speichern und anschließend unten auf der Seite auf Speichern.

Wenn Sie ein Standort-Asset öffnen, wird das Feld für die Beziehung mit dem übergeordneten Element auf der Seite Asset-Detail angezeigt.

Beziehungen mit dem übergeordneten Element zu Standort-Assets hinzufügen

Hierarchische Beziehungen können bei der Verwaltung von Assets, z. B. Standort-Assets, nützlich sein.

Fügen Sie wie unter Beispiel: Felder zum Asset-Typ "Standort" hinzufügen beschrieben benutzerdefinierte Felder für Übergeordneter Standort hinzu.

Wenn Sie Beziehungen mit einem übergeordneten Element hinzufügen, beginnen Sie mit der höchsten Ebene der Beziehung.

1.
a.
Melden Sie sich bei der Administratorkonsole der Appliance an: https://appliance_hostname/admin. Oder wählen Sie, wenn in den allgemeinen Einstellungen der Appliance die Option Organisationsmenü in Verwaltungskopfzeile anzeigen aktiviert ist, in der Dropdown-Liste oben rechts auf der Seite neben den Anmeldeinformationen eine Organisation aus.
b.
Klicken Sie in der linken Navigationsleiste auf Asset Management und anschließend auf Assets.
2.
Optional: Wählen Sie aus der Dropdown-Liste Anzeigen nach, die über der Tabelle auf der rechten Seite angezeigt wird, die Option Asset-Typ > Standort aus.
a.
Wählen Sie Aktion auswählen > Neu > Standort, um die Seite mit den Standort-Asset-Details anzuzeigen.
c.
Behalten Sie für Übergeordneter Standort die Option Nicht zugewiesen bei und klicken Sie dann auf Speichern, um die Seite Assets anzuzeigen.
NOTE: Das Feld Übergeordneter Standort ist ein vom Benutzer erstelltes und definiertes Feld.
a.
Wählen Sie Aktion auswählen > Neu > Standort, um die Seite mit den Standort-Asset-Details anzuzeigen.
c.
Wählen Sie in diesem Beispiel als übergeordneten Standort die Abteilung West aus. Falls zahlreiche Standort-Assets vorhanden sind, geben Sie im Feld Filter die ersten Zeichen ein, um die verfügbaren Auswahlmöglichkeiten im Feld Übergeordneter Standort zu begrenzen.
5.
Asset-Typen löschen

Sie können Asset-Typen löschen, wenn diesen Typen keine Assets zugewiesen sind.

Sie haben Asset-Typen, denen keine Assets zugewiesen sind.

1.
Rufen Sie die Liste Asset-Typen auf:
a.
Melden Sie sich bei der Administratorkonsole der Appliance an: https://appliance_hostname/admin. Oder wählen Sie, wenn in den allgemeinen Einstellungen der Appliance die Option Organisationsmenü in Verwaltungskopfzeile anzeigen aktiviert ist, in der Dropdown-Liste oben rechts auf der Seite neben den Anmeldeinformationen eine Organisation aus.
b.
Klicken Sie in der linken Navigationsleiste auf Asset Management und anschließend auf Asset-Typen.
3.
Wählen Sie Aktion auswählen > Löschen und klicken Sie dann zum Bestätigen auf Ja.

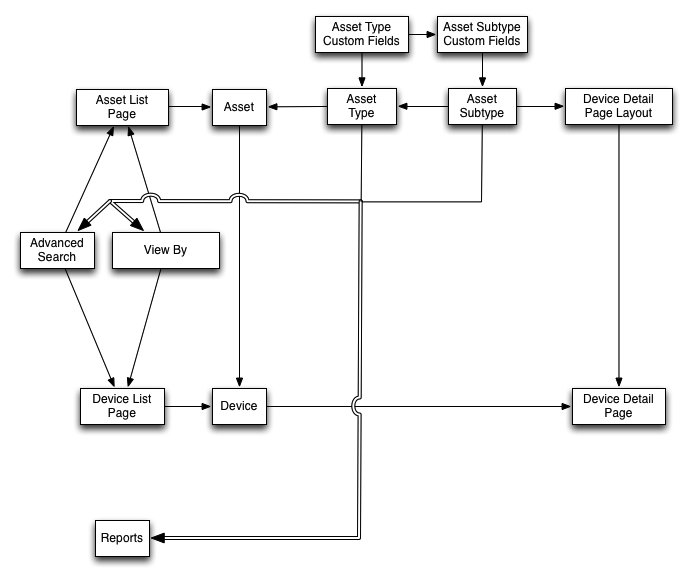
Informationen zu Asset-Untertypen, benutzerdefinierten Feldern und Gerätedetail-Voreinstellungen

Informationen zu Asset-Untertypen, benutzerdefinierten Feldern und Gerätedetail-Voreinstellungen

Asset-Untertypen sind Unterkategorien von Assets, die Sie zu jedem Asset-Typ hinzufügen können, einschließlich benutzerdefinierter Asset-Typen. So können Sie Untertypen von Assets, z. B. Geräte-Assets wie Computer, Drucker und Router sowie Software-Assets, die auf Windows, Mac oder Linux-Systemen im Appliance-Inventar ausgeführt werden, erkennen und verwalten.

Asset-Untertypen erben die Felder vom Asset-Typ. Sie können benutzerdefinierte Felder hinzufügen, damit die Appliance-Inventarerfassung relevante Informationen zu dem Asset-Untertyp erfassen kann. Sie können beispielsweise den Asset-Untertyp Drucker zum Asset-Typ Gerät hinzufügen. Daraufhin können Sie ein benutzerdefiniertes Feld für den Untertyp Drucker hinzufügen, z. B. Toner. Das Feld Toner steht daraufhin für Geräte-Assets mit dem Untertyp Drucker zur Verfügung.

Darüber hinaus können Sie auswählen, ob die Details ausgeblendet werden sollen, die auf der Seite Gerätedetail für jeden Geräte-Asset-Untertyp angezeigt werden. Sie können beispielsweise Informationen, die für Drucker nicht relevant sind – wie Installierte Programme, Erkannte Software und Software mit erfasster Nutzung – auf der Seite Gerätedetail für Assets mit dem Untertyp Drucker ausblenden.

Workflow für die Verwendung von Asset-Untertypen mit SNMP-Geräten

Um Asset-Untertypen verwenden zu können, müssen Sie sie – neben sämtlichen benutzerdefinierten Feldern, die Sie verwenden möchten – zur Ihren Asset-Typen hinzufügen. Um die Felder mit Daten von SNMP-Geräten (Simple Network Management Protocol) zu bestücken, können Sie auch Objektbezeichner (OIDs) zu den benutzerdefinierten Feldern hinzufügen.

Der Workflow für die Verwendung von Asset-Untertypen mit SNMP-Geräten umfasst die folgenden Aufgaben:

3.
Optional: Füllen Sie die Felder aus:
Asset-Untertypen hinzufügen und Voreinstellungen für die Seite "Gerätedetail" auswählen

Sie können jedem beliebigen Asset-Typ, einschließlich benutzerdefinierter Asset-Typen, Asset-Untertypen hinzufügen und Sie können jedem Asset-Untertyp benutzerdefinierte Felder hinzufügen.

Außerdem können Sie wählen, welche Felder auf der Seite Gerätedetail angezeigt werden, und die Abschnitte festlegen, in denen diese Felder angezeigt werden sollen. Dadurch können Sie die Seite Gerätedetail anpassen und die wichtigsten Informationen betonen.

1.
Rufen Sie die Seite Details zum Asset-Typ auf:
a.
Melden Sie sich bei der Administratorkonsole der Appliance an: https://appliance_hostname/admin. Oder wählen Sie, wenn in den allgemeinen Einstellungen der Appliance die Option Organisationsmenü in Verwaltungskopfzeile anzeigen aktiviert ist, in der Dropdown-Liste oben rechts auf der Seite neben den Anmeldeinformationen eine Organisation aus.
b.
Klicken Sie in der linken Navigationsleiste auf Asset Management und anschließend auf Asset-Typen.
c.
Die Seite Details zum Asset-Typ zeigen Sie an, wie folgt:
Wählen Sie Aktion auswählen > Neu.
2.
Klicken Sie auf der Registerkarte Untertypen auf Untertyp hinzufügen.
NOTE: In einer Standardinstallation umfassen die Gerätebestände zwei Asset-Untertypen für Druckergeräte: Laserdrucker: Farb- und Laserdrucker: Monochrom. Jeder dieser Untertypen bietet eine gemeinsame Gruppe von Feldern, die für die meisten Drucker gelten. Die Appliance verfügt außerdem über eine Reihe von Druckervorlagen für typische SNMP-fähige Druckermodelle, basierend auf diesen Asset-Untertypen. Sie können nach Bedarf diese Vorlagen bearbeiten oder neue hinzufügen. Wenn Sie eine Druckervorlage auf ein Gerät anwenden, werden die in der Vorlage definierten Daten, wie z. B. Tonerfüllstände oder Beschreibungen, für den Drucker im nächsten Bestandzyklus erfasst. Weitere Informationen hierzu finden Sie unter Informationen zu Druckervorlagen.
Die Seite Detail Asset-Untertyp wird angezeigt. Im Abschnitt Geerbte Felder werden Felder angezeigt, die für den Asset-Untertyp verfügbar sind, da sie zum Asset-Typ hinzugefügt wurden. Die geerbten Felder sind standardmäßig ausgeblendet. Sie müssen auf die Verknüpfung Geerbte Felder klicken, um das Feld anzuzeigen.

Option

Beschreibung

Name

Der Name des Asset-Untertyps. Dieser Name wird in der Liste auf der Seite Detail Asset-Typ angezeigt.

Standard

Gibt an, ob der Asset-Untertyp als Standard für neue Assets verwendet werden soll. Wenn Sie dieses Kontrollkästchen aktivieren, werden neue Assets des ausgewählten Typs automatisch diesem Asset-Untertyp zugewiesen. Sie können diese Einstellung jederzeit ändern.

4.
Klicken Sie im Abschnitt Untertyp-Felder in der Überschriftzeile auf der rechten Seite der Tabelle auf die Schaltfläche Hinzufügen: .

Element

Beschreibung

Name

Der Name des Asset-Untertyps. Dieser Name bezeichnet den Asset-Untertyp auf der Seite Asset-Details.

Verfügbare Werte

Die Werte, die in Feldern mit Wertelisten angezeigt werden. Dieses Feld ist aktiviert, wenn Sie aus der Dropdown-Liste Typ die Option Einfachauswahl oder Mehrfachauswahl auswählen. Wenn Sie Einfachauswahl oder Mehrfachauswahl auswählen, müssen Sie mindestens einen Wert in dieses Feld eingeben. Wenn Sie mehrere Werte verwenden möchten, trennen Sie die einzelnen Werte mit einem Komma.

Standardwerte

Der Wert, der standardmäßig im Feld angezeigt wird. Wenn Sie aus der Dropdown-Liste Typ die Option Einfachauswahl oder Mehrfachauswahl auswählen, müssen Sie einen der im Feld Verfügbare Werte angegebenen Werte eingeben.

Erforderlich

Gibt an, ob das Feld obligatorisch oder optional ist. Wenn dieses Kontrollkästchen aktiviert ist, müssen Benutzer beim Erstellen von Assets des ausgewählten Typs einen Wert in das Feld eingeben.

Typ

Der Typ des Felds. Es gibt folgende Feldtypen:

Anhang: Damit können Benutzer Anhänge zum Asset hinzufügen.
Währung: Wird für monetäre Werte verwendet.
Softwarekatalog: Damit können Benutzer das Asset mit einer Anwendung im Softwarekatalog verknüpfen.
Herausgeber: Damit können Benutzer die Herausgeberinformationen einer Anwendung mit dem Asset verknüpfen.
Datum: Wird für Kalenderinformationen verwendet.
Label: Damit können Benutzer dem Asset ein Label zuweisen.
Gebietsschema: Damit können Benutzer dem Asset ein Gebietsschema zuweisen.
Link: Wird für Internetlinks verwendet. Links müssen gültige URLs sein, beispielsweise http://software.quest.com.
Mehrfachauswahl: Zeigt eine Liste an, aus der mehrere Werte ausgewählt werden können. Die maximale Länge für jeden Wert beträgt 255 Zeichen.
Hinweise: Wird für zusätzliche Informationen verwendet.
Nummer: Wird für numerische Werte verwendet, die als ganze Zahlen ausgedrückt werden.
Übergeordnet: Damit können Sie mit dem Asset auf denselben Asset-Typ innerhalb einer Beziehung über-/untergeordneter Elemente verweisen. Sie könnten beispielsweise für Standorttypen eine Verbindung zu einem übergeordneten Element zulassen, sodass New York auf den Standort Nordamerika verweisen kann. Diese Angabe kann im Berichtssystem dazu verwendet werden, alle Assets in Nordamerika anzuzeigen.
Einfachauswahl: Zeigt eine Werteliste an, aus der nur ein einzelner Wert ausgewählt werden kann. Die maximale Länge für jeden Wert beträgt 255 Zeichen.
Text: Wird für zusätzlichen Text verwendet. Die maximale Länge beträgt 255 Zeichen.
Zeitstempel: Damit werden Tag und Uhrzeit zum Datensatz hinzugefügt.
Benutzer: Damit werden Benutzerdatensätze mit einem Asset verknüpft.
Assets Asset-Typ: Damit werden Beziehungen zwischen Asset-Typen angegeben.

Mehrfachauswahl

Gibt an, ob das Asset-Feld auf andere Assets verweist. Ein Kontrollkästchen ist aktiviert, wenn Sie aus der Dropdown-Liste Typ die Option Assets Asset-Typ auswählen. Aktivieren Sie dieses Kontrollkästchen, damit dieses benutzerdefinierte Feld auf mehrere Datensätze verweisen kann.

Beispiel: Sie möchten, dass ein Feld auf mehrere Geräte verweist, die für eine bestimmte Lizenz genehmigt wurden. In diesem Fall aktivieren Sie das Kontrollkästchen. Für ein Feld mit einer einzelnen Zuordnung, beispielsweise einen Drucker, der nur von einer Abteilung verwendet wird, deaktivieren Sie das Kontrollkästchen.

Geräteabschnitt

Die Stelle auf der Seite Gerätedetail, wo das Feld angezeigt wird. Wenn Sie z. B. einen Asset-Untertyp „Drucker“ mit einem Feld Toner-Füllstand erstellen, könnten Sie Hardware auswählen, weil dieses Feld mit Drucker-Hardware in Beziehung steht. Sie können jedoch in der Dropdown-Liste einen beliebigen Abschnitt für ein beliebiges Feld auswählen.

7.
a.
Scrollen Sie nach unten zu Untertyp, Gerätedetails: Abschnitte anzeigen/ausblenden.
Für einen Untertyp "Drucker" können Sie gegebenenfalls Inventarinformationen anzeigen, z. B. Hardware, Drucker, Netzwerkschnittstellen und SNMP-Daten.
Für einen Untertyp "Drucker" können Sie gegebenenfalls die Abschnitte Software und Dell Command | Monitor ausblenden, da diese für Drucker nicht relevant sind.

Damit das System auf der Seite Gerätedetail in die benutzerdefinierten Felder automatisch Daten eintragen kann, müssen Sie die entsprechenden Objektbezeichner abrufen und die Feld-OIDs zuordnen. Siehe:

Die manuelle Aktualisierung benutzerdefinierter Felder ist auf der Seite Asset-Details möglich. Siehe Manuelle Aktualisierung von benutzerdefinierten Asset-Feldern.

Asset-Untertypen bearbeiten

Sie können Asset-Untertypen bearbeiten. Wenn für die Appliance die Organisationskomponente aktiviert ist, können Sie die Asset-Untertypen für jede Organisation separat bearbeiten.

1.
Rufen Sie die Seite Details zum Asset-Typ auf:
a.
Melden Sie sich bei der Administratorkonsole der Appliance an: https://appliance_hostname/admin. Oder wählen Sie, wenn in den allgemeinen Einstellungen der Appliance die Option Organisationsmenü in Verwaltungskopfzeile anzeigen aktiviert ist, in der Dropdown-Liste oben rechts auf der Seite neben den Anmeldeinformationen eine Organisation aus.
b.
Klicken Sie in der linken Navigationsleiste auf Asset Management und anschließend auf Asset-Typen.
2.
Klicken Sie auf der Registerkarte Untertypen neben jedem zu bearbeitenden Untertyp auf die Schaltfläche Bearbeiten: .
Die Seite Detail Asset-Untertyp wird angezeigt. Weitere Informationen über die für Asset-Untertypen verfügbaren Optionen finden Sie unter Asset-Untertypen hinzufügen und Voreinstellungen für die Seite "Gerätedetail" auswählen.
3.
Klicken Sie am Ende der Zeile auf Speichern und anschließend unten auf der Seite auf Speichern.
Asset-Untertyp als Standardeinstellung festlegen

Um ein neues Asset automatisch einem Untertyp zuzuweisen, können Sie ein Asset-Untertyp als Standard markieren.

1.
Rufen Sie die Seite Details zum Asset-Typ auf:
a.
Melden Sie sich bei der Administratorkonsole der Appliance an: https://appliance_hostname/admin. Oder wählen Sie, wenn in den allgemeinen Einstellungen der Appliance die Option Organisationsmenü in Verwaltungskopfzeile anzeigen aktiviert ist, in der Dropdown-Liste oben rechts auf der Seite neben den Anmeldeinformationen eine Organisation aus.
b.
Klicken Sie in der linken Navigationsleiste auf Asset Management und anschließend auf Asset-Typen.
c.
Die Seite Details zum Asset-Typ zeigen Sie an, wie folgt:
Wählen Sie Aktion auswählen > Neu.
2.
Klicken Sie auf der Registerkarte Untertypen neben jedem zu bearbeitenden Untertyp auf die Schaltfläche Bearbeiten: .
Die Seite Detail Asset-Untertyp wird angezeigt.
4.
Klicken Sie am Ende der Zeile auf Speichern und anschließend unten auf der Seite auf Speichern.
Verfügbare Asset-Untertypen anzeigen

Sie können sich die Asset-Untertypen anzeigen lassen, die für von Ihnen verwaltete Asset-Typen verfügbar sind. Wenn für die Appliance die Organisationskomponente aktiviert ist, können Sie die Asset-Untertypen für jede Organisation separat anzeigen und verwalten.

Rufen Sie die Seite Details zum Asset-Typ auf:
1.
Melden Sie sich bei der Administratorkonsole der Appliance an: https://appliance_hostname/admin. Oder wählen Sie, wenn in den allgemeinen Einstellungen der Appliance die Option Organisationsmenü in Verwaltungskopfzeile anzeigen aktiviert ist, in der Dropdown-Liste oben rechts auf der Seite neben den Anmeldeinformationen eine Organisation aus.
2.
Klicken Sie in der linken Navigationsleiste auf Asset Management und anschließend auf Asset-Typen.
3.
Die Seite Details zum Asset-Typ zeigen Sie an, wie folgt:
Wählen Sie Aktion auswählen > Neu.
Asset-Untertypen auf der Seite "Assets" anzeigen

Mit dem Menü Anzeigen nach können Sie die Seite Assets nach Untertypen sortieren.

1.
a.
Melden Sie sich bei der Administratorkonsole der Appliance an: https://appliance_hostname/admin. Oder wählen Sie, wenn in den allgemeinen Einstellungen der Appliance die Option Organisationsmenü in Verwaltungskopfzeile anzeigen aktiviert ist, in der Dropdown-Liste oben rechts auf der Seite neben den Anmeldeinformationen eine Organisation aus.
b.
Klicken Sie in der linken Navigationsleiste auf Asset Management und anschließend auf Assets.
Die Spalte Untertypen zeigt die Untertyp-Zuordnungen für Assets. Kein(e) bedeutet, dass das Asset keinem Untertyp zugewiesen ist.
3.
Zum Anzeigen eines einzelnen Untertyps für einen Asset-Typ wählen Sie im Menü Anzeigen nach erst einen Asset-Typ und dann einen Untertyp aus.
Zum Untertyp gehörende Felder wie Tonerfüllstand für einen Drucker-Untertyp werden als Spalten auf der Seite Assets angezeigt.
Asset-Untertypen "Gerät" auf der Seite "Geräte" zuweisen oder ändern

Wenn Sie über vorhandene Geräte-Assets verfügen, die keinen Untertypen zugewiesen sind, können Sie diesen Assets auf der Seite Geräte Untertypen zuweisen oder ihre Untertypen-Zuweisungen ändern, wenn es sich bei diesen Geräten nicht um SNMP-Geräte (Simple Network Management Protocol) handelt. Untertypen für SNMP-Geräte müssen bei der Erstkonfiguration der Geräte zugewiesen werden.

Sie verfügen im Appliance-Inventar über vorhandene Geräte-Assets und haben Untertypen für den Geräte-Asset-Typ erstellt. Siehe Asset-Untertypen hinzufügen und Voreinstellungen für die Seite "Gerätedetail" auswählen.

1.
Melden Sie sich bei der Administratorkonsole der Appliance an: https://appliance_hostname/admin. Oder wählen Sie, wenn in den allgemeinen Einstellungen der Appliance die Option Organisationsmenü in Verwaltungskopfzeile anzeigen aktiviert ist, in der Dropdown-Liste oben rechts auf der Seite neben den Anmeldeinformationen eine Organisation aus.
2.
Wählen Sie Inventar > Geräte aus, um die Seite Geräte anzuzeigen.
c.
TIP: Sie können auch die Dropdown-Liste Anzeigen nach verwenden, um Geräte zu ermitteln, die zu einem bestimmten Asset-Untertyp gehören.
5.
Wählen Sie Aktion auswählen > Status ändern in aus.
Der Untertyp wird ausgewählt und die Änderung wird auf der Seite Gerätedetail bei der nächsten Inventarmeldung für das Gerät angezeigt.
Assets zu Untertypen zuweisen oder Untertypenzuweisungen auf der Seite "Assets" ändern

Wenn Sie über vorhandene Assets verfügen, die keinen Asset-Untertypen zugewiesen sind, können Sie diesen Assets auf der Seite Assets Untertypen zuweisen oder ihre Untertypenzuweisungen ändern, wenn es sich bei diesen Geräten nicht um SNMP-Geräte (Simple Network Management Protocol) handelt. Untertypen für SNMP-Geräte müssen bei der Erstkonfiguration der Geräte zugewiesen werden.

Sie verfügen im Appliance-Inventar über vorhandene Assets und haben Untertypen für Asset-Typen erstellt. Siehe Asset-Untertypen hinzufügen und Voreinstellungen für die Seite "Gerätedetail" auswählen.

1.
a.
Melden Sie sich bei der Administratorkonsole der Appliance an: https://appliance_hostname/admin. Oder wählen Sie, wenn in den allgemeinen Einstellungen der Appliance die Option Organisationsmenü in Verwaltungskopfzeile anzeigen aktiviert ist, in der Dropdown-Liste oben rechts auf der Seite neben den Anmeldeinformationen eine Organisation aus.
b.
Klicken Sie in der linken Navigationsleiste auf Asset Management und anschließend auf Assets.
c.
TIP: Sie können auch die Dropdown-Liste Anzeigen nach verwenden, um Assets zu ermitteln, die zu einem bestimmten Asset-Untertyp gehören.
4.
Wählen Sie Nach > Asset-Typ > Gerät anzeigen aus und wählen Sie einen der verfügbaren Einträge in der Liste aus. Wenn Sie beispielsweise alle Geräteassets anzeigen möchten, wählen Sie Alle Geräteuntertypen aus.
5.
Wählen Sie Aktion auswählen > Status ändern in aus.
Manuelle Aktualisierung von benutzerdefinierten Asset-Feldern

Sie können bei Bedarf benutzerdefinierte Asset-Felder manuell aktualisieren. Dies ist nützlich, wenn es Asset-Informationen gibt, die nicht automatisch gesammelt werden können, oder wenn Sie ergänzende Informationen eines Assets nachverfolgen wollen.

Sie haben benutzerdefinierte Asset-Untertypen oder benutzerdefinierte Asset-Felder hinzugefügt.

1.
Rufen Sie die Seite Asset-Detail auf:
a.
Melden Sie sich bei der Administratorkonsole der Appliance an: https://appliance_hostname/admin. Oder wählen Sie, wenn in den allgemeinen Einstellungen der Appliance die Option Organisationsmenü in Verwaltungskopfzeile anzeigen aktiviert ist, in der Dropdown-Liste oben rechts auf der Seite neben den Anmeldeinformationen eine Organisation aus.
b.
Klicken Sie in der linken Navigationsleiste auf Asset Management und anschließend auf Assets.
3.
Asset-Untertypen löschen

Sie können Asset-Untertypen löschen, wenn diesen Untertypen keine Assets zugewiesen sind.

Sie haben Asset-Untertypen, denen keine Assets zugewiesen sind.

1.
Rufen Sie die Seite Details zum Asset-Typ auf:
a.
Melden Sie sich bei der Administratorkonsole der Appliance an: https://appliance_hostname/admin. Oder wählen Sie, wenn in den allgemeinen Einstellungen der Appliance die Option Organisationsmenü in Verwaltungskopfzeile anzeigen aktiviert ist, in der Dropdown-Liste oben rechts auf der Seite neben den Anmeldeinformationen eine Organisation aus.
b.
Klicken Sie in der linken Navigationsleiste auf Asset Management und anschließend auf Asset-Typen.
2.
Klicken Sie im Abschnitt Untertypen neben jedem zu bearbeitenden Untertyp auf die Schaltfläche Löschen: .

Workflow für die Verwendung von Asset-Untertypen mit SNMP-Geräten

Informationen zu Asset-Untertypen, benutzerdefinierten Feldern und Gerätedetail-Voreinstellungen

Asset-Untertypen sind Unterkategorien von Assets, die Sie zu jedem Asset-Typ hinzufügen können, einschließlich benutzerdefinierter Asset-Typen. So können Sie Untertypen von Assets, z. B. Geräte-Assets wie Computer, Drucker und Router sowie Software-Assets, die auf Windows, Mac oder Linux-Systemen im Appliance-Inventar ausgeführt werden, erkennen und verwalten.

Asset-Untertypen erben die Felder vom Asset-Typ. Sie können benutzerdefinierte Felder hinzufügen, damit die Appliance-Inventarerfassung relevante Informationen zu dem Asset-Untertyp erfassen kann. Sie können beispielsweise den Asset-Untertyp Drucker zum Asset-Typ Gerät hinzufügen. Daraufhin können Sie ein benutzerdefiniertes Feld für den Untertyp Drucker hinzufügen, z. B. Toner. Das Feld Toner steht daraufhin für Geräte-Assets mit dem Untertyp Drucker zur Verfügung.

Darüber hinaus können Sie auswählen, ob die Details ausgeblendet werden sollen, die auf der Seite Gerätedetail für jeden Geräte-Asset-Untertyp angezeigt werden. Sie können beispielsweise Informationen, die für Drucker nicht relevant sind – wie Installierte Programme, Erkannte Software und Software mit erfasster Nutzung – auf der Seite Gerätedetail für Assets mit dem Untertyp Drucker ausblenden.

Workflow für die Verwendung von Asset-Untertypen mit SNMP-Geräten

Um Asset-Untertypen verwenden zu können, müssen Sie sie – neben sämtlichen benutzerdefinierten Feldern, die Sie verwenden möchten – zur Ihren Asset-Typen hinzufügen. Um die Felder mit Daten von SNMP-Geräten (Simple Network Management Protocol) zu bestücken, können Sie auch Objektbezeichner (OIDs) zu den benutzerdefinierten Feldern hinzufügen.

Der Workflow für die Verwendung von Asset-Untertypen mit SNMP-Geräten umfasst die folgenden Aufgaben:

3.
Optional: Füllen Sie die Felder aus:
Asset-Untertypen hinzufügen und Voreinstellungen für die Seite "Gerätedetail" auswählen

Sie können jedem beliebigen Asset-Typ, einschließlich benutzerdefinierter Asset-Typen, Asset-Untertypen hinzufügen und Sie können jedem Asset-Untertyp benutzerdefinierte Felder hinzufügen.

Außerdem können Sie wählen, welche Felder auf der Seite Gerätedetail angezeigt werden, und die Abschnitte festlegen, in denen diese Felder angezeigt werden sollen. Dadurch können Sie die Seite Gerätedetail anpassen und die wichtigsten Informationen betonen.

1.
Rufen Sie die Seite Details zum Asset-Typ auf:
a.
Melden Sie sich bei der Administratorkonsole der Appliance an: https://appliance_hostname/admin. Oder wählen Sie, wenn in den allgemeinen Einstellungen der Appliance die Option Organisationsmenü in Verwaltungskopfzeile anzeigen aktiviert ist, in der Dropdown-Liste oben rechts auf der Seite neben den Anmeldeinformationen eine Organisation aus.
b.
Klicken Sie in der linken Navigationsleiste auf Asset Management und anschließend auf Asset-Typen.
c.
Die Seite Details zum Asset-Typ zeigen Sie an, wie folgt:
Wählen Sie Aktion auswählen > Neu.
2.
Klicken Sie auf der Registerkarte Untertypen auf Untertyp hinzufügen.
NOTE: In einer Standardinstallation umfassen die Gerätebestände zwei Asset-Untertypen für Druckergeräte: Laserdrucker: Farb- und Laserdrucker: Monochrom. Jeder dieser Untertypen bietet eine gemeinsame Gruppe von Feldern, die für die meisten Drucker gelten. Die Appliance verfügt außerdem über eine Reihe von Druckervorlagen für typische SNMP-fähige Druckermodelle, basierend auf diesen Asset-Untertypen. Sie können nach Bedarf diese Vorlagen bearbeiten oder neue hinzufügen. Wenn Sie eine Druckervorlage auf ein Gerät anwenden, werden die in der Vorlage definierten Daten, wie z. B. Tonerfüllstände oder Beschreibungen, für den Drucker im nächsten Bestandzyklus erfasst. Weitere Informationen hierzu finden Sie unter Informationen zu Druckervorlagen.
Die Seite Detail Asset-Untertyp wird angezeigt. Im Abschnitt Geerbte Felder werden Felder angezeigt, die für den Asset-Untertyp verfügbar sind, da sie zum Asset-Typ hinzugefügt wurden. Die geerbten Felder sind standardmäßig ausgeblendet. Sie müssen auf die Verknüpfung Geerbte Felder klicken, um das Feld anzuzeigen.

Option

Beschreibung

Name

Der Name des Asset-Untertyps. Dieser Name wird in der Liste auf der Seite Detail Asset-Typ angezeigt.

Standard

Gibt an, ob der Asset-Untertyp als Standard für neue Assets verwendet werden soll. Wenn Sie dieses Kontrollkästchen aktivieren, werden neue Assets des ausgewählten Typs automatisch diesem Asset-Untertyp zugewiesen. Sie können diese Einstellung jederzeit ändern.

4.
Klicken Sie im Abschnitt Untertyp-Felder in der Überschriftzeile auf der rechten Seite der Tabelle auf die Schaltfläche Hinzufügen: .

Element

Beschreibung

Name

Der Name des Asset-Untertyps. Dieser Name bezeichnet den Asset-Untertyp auf der Seite Asset-Details.

Verfügbare Werte

Die Werte, die in Feldern mit Wertelisten angezeigt werden. Dieses Feld ist aktiviert, wenn Sie aus der Dropdown-Liste Typ die Option Einfachauswahl oder Mehrfachauswahl auswählen. Wenn Sie Einfachauswahl oder Mehrfachauswahl auswählen, müssen Sie mindestens einen Wert in dieses Feld eingeben. Wenn Sie mehrere Werte verwenden möchten, trennen Sie die einzelnen Werte mit einem Komma.

Standardwerte

Der Wert, der standardmäßig im Feld angezeigt wird. Wenn Sie aus der Dropdown-Liste Typ die Option Einfachauswahl oder Mehrfachauswahl auswählen, müssen Sie einen der im Feld Verfügbare Werte angegebenen Werte eingeben.

Erforderlich

Gibt an, ob das Feld obligatorisch oder optional ist. Wenn dieses Kontrollkästchen aktiviert ist, müssen Benutzer beim Erstellen von Assets des ausgewählten Typs einen Wert in das Feld eingeben.

Typ

Der Typ des Felds. Es gibt folgende Feldtypen:

Anhang: Damit können Benutzer Anhänge zum Asset hinzufügen.
Währung: Wird für monetäre Werte verwendet.
Softwarekatalog: Damit können Benutzer das Asset mit einer Anwendung im Softwarekatalog verknüpfen.
Herausgeber: Damit können Benutzer die Herausgeberinformationen einer Anwendung mit dem Asset verknüpfen.
Datum: Wird für Kalenderinformationen verwendet.
Label: Damit können Benutzer dem Asset ein Label zuweisen.
Gebietsschema: Damit können Benutzer dem Asset ein Gebietsschema zuweisen.
Link: Wird für Internetlinks verwendet. Links müssen gültige URLs sein, beispielsweise http://software.quest.com.
Mehrfachauswahl: Zeigt eine Liste an, aus der mehrere Werte ausgewählt werden können. Die maximale Länge für jeden Wert beträgt 255 Zeichen.
Hinweise: Wird für zusätzliche Informationen verwendet.
Nummer: Wird für numerische Werte verwendet, die als ganze Zahlen ausgedrückt werden.
Übergeordnet: Damit können Sie mit dem Asset auf denselben Asset-Typ innerhalb einer Beziehung über-/untergeordneter Elemente verweisen. Sie könnten beispielsweise für Standorttypen eine Verbindung zu einem übergeordneten Element zulassen, sodass New York auf den Standort Nordamerika verweisen kann. Diese Angabe kann im Berichtssystem dazu verwendet werden, alle Assets in Nordamerika anzuzeigen.
Einfachauswahl: Zeigt eine Werteliste an, aus der nur ein einzelner Wert ausgewählt werden kann. Die maximale Länge für jeden Wert beträgt 255 Zeichen.
Text: Wird für zusätzlichen Text verwendet. Die maximale Länge beträgt 255 Zeichen.
Zeitstempel: Damit werden Tag und Uhrzeit zum Datensatz hinzugefügt.
Benutzer: Damit werden Benutzerdatensätze mit einem Asset verknüpft.
Assets Asset-Typ: Damit werden Beziehungen zwischen Asset-Typen angegeben.

Mehrfachauswahl

Gibt an, ob das Asset-Feld auf andere Assets verweist. Ein Kontrollkästchen ist aktiviert, wenn Sie aus der Dropdown-Liste Typ die Option Assets Asset-Typ auswählen. Aktivieren Sie dieses Kontrollkästchen, damit dieses benutzerdefinierte Feld auf mehrere Datensätze verweisen kann.

Beispiel: Sie möchten, dass ein Feld auf mehrere Geräte verweist, die für eine bestimmte Lizenz genehmigt wurden. In diesem Fall aktivieren Sie das Kontrollkästchen. Für ein Feld mit einer einzelnen Zuordnung, beispielsweise einen Drucker, der nur von einer Abteilung verwendet wird, deaktivieren Sie das Kontrollkästchen.

Geräteabschnitt

Die Stelle auf der Seite Gerätedetail, wo das Feld angezeigt wird. Wenn Sie z. B. einen Asset-Untertyp „Drucker“ mit einem Feld Toner-Füllstand erstellen, könnten Sie Hardware auswählen, weil dieses Feld mit Drucker-Hardware in Beziehung steht. Sie können jedoch in der Dropdown-Liste einen beliebigen Abschnitt für ein beliebiges Feld auswählen.

7.
a.
Scrollen Sie nach unten zu Untertyp, Gerätedetails: Abschnitte anzeigen/ausblenden.
Für einen Untertyp "Drucker" können Sie gegebenenfalls Inventarinformationen anzeigen, z. B. Hardware, Drucker, Netzwerkschnittstellen und SNMP-Daten.
Für einen Untertyp "Drucker" können Sie gegebenenfalls die Abschnitte Software und Dell Command | Monitor ausblenden, da diese für Drucker nicht relevant sind.

Damit das System auf der Seite Gerätedetail in die benutzerdefinierten Felder automatisch Daten eintragen kann, müssen Sie die entsprechenden Objektbezeichner abrufen und die Feld-OIDs zuordnen. Siehe:

Die manuelle Aktualisierung benutzerdefinierter Felder ist auf der Seite Asset-Details möglich. Siehe Manuelle Aktualisierung von benutzerdefinierten Asset-Feldern.

Asset-Untertypen bearbeiten

Sie können Asset-Untertypen bearbeiten. Wenn für die Appliance die Organisationskomponente aktiviert ist, können Sie die Asset-Untertypen für jede Organisation separat bearbeiten.

1.
Rufen Sie die Seite Details zum Asset-Typ auf:
a.
Melden Sie sich bei der Administratorkonsole der Appliance an: https://appliance_hostname/admin. Oder wählen Sie, wenn in den allgemeinen Einstellungen der Appliance die Option Organisationsmenü in Verwaltungskopfzeile anzeigen aktiviert ist, in der Dropdown-Liste oben rechts auf der Seite neben den Anmeldeinformationen eine Organisation aus.
b.
Klicken Sie in der linken Navigationsleiste auf Asset Management und anschließend auf Asset-Typen.
2.
Klicken Sie auf der Registerkarte Untertypen neben jedem zu bearbeitenden Untertyp auf die Schaltfläche Bearbeiten: .
Die Seite Detail Asset-Untertyp wird angezeigt. Weitere Informationen über die für Asset-Untertypen verfügbaren Optionen finden Sie unter Asset-Untertypen hinzufügen und Voreinstellungen für die Seite "Gerätedetail" auswählen.
3.
Klicken Sie am Ende der Zeile auf Speichern und anschließend unten auf der Seite auf Speichern.
Asset-Untertyp als Standardeinstellung festlegen

Um ein neues Asset automatisch einem Untertyp zuzuweisen, können Sie ein Asset-Untertyp als Standard markieren.

1.
Rufen Sie die Seite Details zum Asset-Typ auf:
a.
Melden Sie sich bei der Administratorkonsole der Appliance an: https://appliance_hostname/admin. Oder wählen Sie, wenn in den allgemeinen Einstellungen der Appliance die Option Organisationsmenü in Verwaltungskopfzeile anzeigen aktiviert ist, in der Dropdown-Liste oben rechts auf der Seite neben den Anmeldeinformationen eine Organisation aus.
b.
Klicken Sie in der linken Navigationsleiste auf Asset Management und anschließend auf Asset-Typen.
c.
Die Seite Details zum Asset-Typ zeigen Sie an, wie folgt:
Wählen Sie Aktion auswählen > Neu.
2.
Klicken Sie auf der Registerkarte Untertypen neben jedem zu bearbeitenden Untertyp auf die Schaltfläche Bearbeiten: .
Die Seite Detail Asset-Untertyp wird angezeigt.
4.
Klicken Sie am Ende der Zeile auf Speichern und anschließend unten auf der Seite auf Speichern.
Verfügbare Asset-Untertypen anzeigen

Sie können sich die Asset-Untertypen anzeigen lassen, die für von Ihnen verwaltete Asset-Typen verfügbar sind. Wenn für die Appliance die Organisationskomponente aktiviert ist, können Sie die Asset-Untertypen für jede Organisation separat anzeigen und verwalten.

Rufen Sie die Seite Details zum Asset-Typ auf:
1.
Melden Sie sich bei der Administratorkonsole der Appliance an: https://appliance_hostname/admin. Oder wählen Sie, wenn in den allgemeinen Einstellungen der Appliance die Option Organisationsmenü in Verwaltungskopfzeile anzeigen aktiviert ist, in der Dropdown-Liste oben rechts auf der Seite neben den Anmeldeinformationen eine Organisation aus.
2.
Klicken Sie in der linken Navigationsleiste auf Asset Management und anschließend auf Asset-Typen.
3.
Die Seite Details zum Asset-Typ zeigen Sie an, wie folgt:
Wählen Sie Aktion auswählen > Neu.
Asset-Untertypen auf der Seite "Assets" anzeigen

Mit dem Menü Anzeigen nach können Sie die Seite Assets nach Untertypen sortieren.

1.
a.
Melden Sie sich bei der Administratorkonsole der Appliance an: https://appliance_hostname/admin. Oder wählen Sie, wenn in den allgemeinen Einstellungen der Appliance die Option Organisationsmenü in Verwaltungskopfzeile anzeigen aktiviert ist, in der Dropdown-Liste oben rechts auf der Seite neben den Anmeldeinformationen eine Organisation aus.
b.
Klicken Sie in der linken Navigationsleiste auf Asset Management und anschließend auf Assets.
Die Spalte Untertypen zeigt die Untertyp-Zuordnungen für Assets. Kein(e) bedeutet, dass das Asset keinem Untertyp zugewiesen ist.
3.
Zum Anzeigen eines einzelnen Untertyps für einen Asset-Typ wählen Sie im Menü Anzeigen nach erst einen Asset-Typ und dann einen Untertyp aus.
Zum Untertyp gehörende Felder wie Tonerfüllstand für einen Drucker-Untertyp werden als Spalten auf der Seite Assets angezeigt.
Asset-Untertypen "Gerät" auf der Seite "Geräte" zuweisen oder ändern

Wenn Sie über vorhandene Geräte-Assets verfügen, die keinen Untertypen zugewiesen sind, können Sie diesen Assets auf der Seite Geräte Untertypen zuweisen oder ihre Untertypen-Zuweisungen ändern, wenn es sich bei diesen Geräten nicht um SNMP-Geräte (Simple Network Management Protocol) handelt. Untertypen für SNMP-Geräte müssen bei der Erstkonfiguration der Geräte zugewiesen werden.

Sie verfügen im Appliance-Inventar über vorhandene Geräte-Assets und haben Untertypen für den Geräte-Asset-Typ erstellt. Siehe Asset-Untertypen hinzufügen und Voreinstellungen für die Seite "Gerätedetail" auswählen.

1.
Melden Sie sich bei der Administratorkonsole der Appliance an: https://appliance_hostname/admin. Oder wählen Sie, wenn in den allgemeinen Einstellungen der Appliance die Option Organisationsmenü in Verwaltungskopfzeile anzeigen aktiviert ist, in der Dropdown-Liste oben rechts auf der Seite neben den Anmeldeinformationen eine Organisation aus.
2.
Wählen Sie Inventar > Geräte aus, um die Seite Geräte anzuzeigen.
c.
TIP: Sie können auch die Dropdown-Liste Anzeigen nach verwenden, um Geräte zu ermitteln, die zu einem bestimmten Asset-Untertyp gehören.
5.
Wählen Sie Aktion auswählen > Status ändern in aus.
Der Untertyp wird ausgewählt und die Änderung wird auf der Seite Gerätedetail bei der nächsten Inventarmeldung für das Gerät angezeigt.
Assets zu Untertypen zuweisen oder Untertypenzuweisungen auf der Seite "Assets" ändern

Wenn Sie über vorhandene Assets verfügen, die keinen Asset-Untertypen zugewiesen sind, können Sie diesen Assets auf der Seite Assets Untertypen zuweisen oder ihre Untertypenzuweisungen ändern, wenn es sich bei diesen Geräten nicht um SNMP-Geräte (Simple Network Management Protocol) handelt. Untertypen für SNMP-Geräte müssen bei der Erstkonfiguration der Geräte zugewiesen werden.

Sie verfügen im Appliance-Inventar über vorhandene Assets und haben Untertypen für Asset-Typen erstellt. Siehe Asset-Untertypen hinzufügen und Voreinstellungen für die Seite "Gerätedetail" auswählen.

1.
a.
Melden Sie sich bei der Administratorkonsole der Appliance an: https://appliance_hostname/admin. Oder wählen Sie, wenn in den allgemeinen Einstellungen der Appliance die Option Organisationsmenü in Verwaltungskopfzeile anzeigen aktiviert ist, in der Dropdown-Liste oben rechts auf der Seite neben den Anmeldeinformationen eine Organisation aus.
b.
Klicken Sie in der linken Navigationsleiste auf Asset Management und anschließend auf Assets.
c.
TIP: Sie können auch die Dropdown-Liste Anzeigen nach verwenden, um Assets zu ermitteln, die zu einem bestimmten Asset-Untertyp gehören.
4.
Wählen Sie Nach > Asset-Typ > Gerät anzeigen aus und wählen Sie einen der verfügbaren Einträge in der Liste aus. Wenn Sie beispielsweise alle Geräteassets anzeigen möchten, wählen Sie Alle Geräteuntertypen aus.
5.
Wählen Sie Aktion auswählen > Status ändern in aus.
Manuelle Aktualisierung von benutzerdefinierten Asset-Feldern

Sie können bei Bedarf benutzerdefinierte Asset-Felder manuell aktualisieren. Dies ist nützlich, wenn es Asset-Informationen gibt, die nicht automatisch gesammelt werden können, oder wenn Sie ergänzende Informationen eines Assets nachverfolgen wollen.

Sie haben benutzerdefinierte Asset-Untertypen oder benutzerdefinierte Asset-Felder hinzugefügt.

1.
Rufen Sie die Seite Asset-Detail auf:
a.
Melden Sie sich bei der Administratorkonsole der Appliance an: https://appliance_hostname/admin. Oder wählen Sie, wenn in den allgemeinen Einstellungen der Appliance die Option Organisationsmenü in Verwaltungskopfzeile anzeigen aktiviert ist, in der Dropdown-Liste oben rechts auf der Seite neben den Anmeldeinformationen eine Organisation aus.
b.
Klicken Sie in der linken Navigationsleiste auf Asset Management und anschließend auf Assets.
3.
Asset-Untertypen löschen

Sie können Asset-Untertypen löschen, wenn diesen Untertypen keine Assets zugewiesen sind.

Sie haben Asset-Untertypen, denen keine Assets zugewiesen sind.

1.
Rufen Sie die Seite Details zum Asset-Typ auf:
a.
Melden Sie sich bei der Administratorkonsole der Appliance an: https://appliance_hostname/admin. Oder wählen Sie, wenn in den allgemeinen Einstellungen der Appliance die Option Organisationsmenü in Verwaltungskopfzeile anzeigen aktiviert ist, in der Dropdown-Liste oben rechts auf der Seite neben den Anmeldeinformationen eine Organisation aus.
b.
Klicken Sie in der linken Navigationsleiste auf Asset Management und anschließend auf Asset-Typen.
2.
Klicken Sie im Abschnitt Untertypen neben jedem zu bearbeitenden Untertyp auf die Schaltfläche Löschen: .

Asset-Untertypen hinzufügen und Voreinstellungen für die Seite "Gerätedetail" auswählen

Informationen zu Asset-Untertypen, benutzerdefinierten Feldern und Gerätedetail-Voreinstellungen

Asset-Untertypen sind Unterkategorien von Assets, die Sie zu jedem Asset-Typ hinzufügen können, einschließlich benutzerdefinierter Asset-Typen. So können Sie Untertypen von Assets, z. B. Geräte-Assets wie Computer, Drucker und Router sowie Software-Assets, die auf Windows, Mac oder Linux-Systemen im Appliance-Inventar ausgeführt werden, erkennen und verwalten.

Asset-Untertypen erben die Felder vom Asset-Typ. Sie können benutzerdefinierte Felder hinzufügen, damit die Appliance-Inventarerfassung relevante Informationen zu dem Asset-Untertyp erfassen kann. Sie können beispielsweise den Asset-Untertyp Drucker zum Asset-Typ Gerät hinzufügen. Daraufhin können Sie ein benutzerdefiniertes Feld für den Untertyp Drucker hinzufügen, z. B. Toner. Das Feld Toner steht daraufhin für Geräte-Assets mit dem Untertyp Drucker zur Verfügung.

Darüber hinaus können Sie auswählen, ob die Details ausgeblendet werden sollen, die auf der Seite Gerätedetail für jeden Geräte-Asset-Untertyp angezeigt werden. Sie können beispielsweise Informationen, die für Drucker nicht relevant sind – wie Installierte Programme, Erkannte Software und Software mit erfasster Nutzung – auf der Seite Gerätedetail für Assets mit dem Untertyp Drucker ausblenden.

Workflow für die Verwendung von Asset-Untertypen mit SNMP-Geräten

Um Asset-Untertypen verwenden zu können, müssen Sie sie – neben sämtlichen benutzerdefinierten Feldern, die Sie verwenden möchten – zur Ihren Asset-Typen hinzufügen. Um die Felder mit Daten von SNMP-Geräten (Simple Network Management Protocol) zu bestücken, können Sie auch Objektbezeichner (OIDs) zu den benutzerdefinierten Feldern hinzufügen.

Der Workflow für die Verwendung von Asset-Untertypen mit SNMP-Geräten umfasst die folgenden Aufgaben:

3.
Optional: Füllen Sie die Felder aus:
Asset-Untertypen hinzufügen und Voreinstellungen für die Seite "Gerätedetail" auswählen

Sie können jedem beliebigen Asset-Typ, einschließlich benutzerdefinierter Asset-Typen, Asset-Untertypen hinzufügen und Sie können jedem Asset-Untertyp benutzerdefinierte Felder hinzufügen.

Außerdem können Sie wählen, welche Felder auf der Seite Gerätedetail angezeigt werden, und die Abschnitte festlegen, in denen diese Felder angezeigt werden sollen. Dadurch können Sie die Seite Gerätedetail anpassen und die wichtigsten Informationen betonen.

1.
Rufen Sie die Seite Details zum Asset-Typ auf:
a.
Melden Sie sich bei der Administratorkonsole der Appliance an: https://appliance_hostname/admin. Oder wählen Sie, wenn in den allgemeinen Einstellungen der Appliance die Option Organisationsmenü in Verwaltungskopfzeile anzeigen aktiviert ist, in der Dropdown-Liste oben rechts auf der Seite neben den Anmeldeinformationen eine Organisation aus.
b.
Klicken Sie in der linken Navigationsleiste auf Asset Management und anschließend auf Asset-Typen.
c.
Die Seite Details zum Asset-Typ zeigen Sie an, wie folgt:
Wählen Sie Aktion auswählen > Neu.
2.
Klicken Sie auf der Registerkarte Untertypen auf Untertyp hinzufügen.
NOTE: In einer Standardinstallation umfassen die Gerätebestände zwei Asset-Untertypen für Druckergeräte: Laserdrucker: Farb- und Laserdrucker: Monochrom. Jeder dieser Untertypen bietet eine gemeinsame Gruppe von Feldern, die für die meisten Drucker gelten. Die Appliance verfügt außerdem über eine Reihe von Druckervorlagen für typische SNMP-fähige Druckermodelle, basierend auf diesen Asset-Untertypen. Sie können nach Bedarf diese Vorlagen bearbeiten oder neue hinzufügen. Wenn Sie eine Druckervorlage auf ein Gerät anwenden, werden die in der Vorlage definierten Daten, wie z. B. Tonerfüllstände oder Beschreibungen, für den Drucker im nächsten Bestandzyklus erfasst. Weitere Informationen hierzu finden Sie unter Informationen zu Druckervorlagen.
Die Seite Detail Asset-Untertyp wird angezeigt. Im Abschnitt Geerbte Felder werden Felder angezeigt, die für den Asset-Untertyp verfügbar sind, da sie zum Asset-Typ hinzugefügt wurden. Die geerbten Felder sind standardmäßig ausgeblendet. Sie müssen auf die Verknüpfung Geerbte Felder klicken, um das Feld anzuzeigen.

Option

Beschreibung

Name

Der Name des Asset-Untertyps. Dieser Name wird in der Liste auf der Seite Detail Asset-Typ angezeigt.

Standard

Gibt an, ob der Asset-Untertyp als Standard für neue Assets verwendet werden soll. Wenn Sie dieses Kontrollkästchen aktivieren, werden neue Assets des ausgewählten Typs automatisch diesem Asset-Untertyp zugewiesen. Sie können diese Einstellung jederzeit ändern.

4.
Klicken Sie im Abschnitt Untertyp-Felder in der Überschriftzeile auf der rechten Seite der Tabelle auf die Schaltfläche Hinzufügen: .

Element

Beschreibung

Name

Der Name des Asset-Untertyps. Dieser Name bezeichnet den Asset-Untertyp auf der Seite Asset-Details.

Verfügbare Werte

Die Werte, die in Feldern mit Wertelisten angezeigt werden. Dieses Feld ist aktiviert, wenn Sie aus der Dropdown-Liste Typ die Option Einfachauswahl oder Mehrfachauswahl auswählen. Wenn Sie Einfachauswahl oder Mehrfachauswahl auswählen, müssen Sie mindestens einen Wert in dieses Feld eingeben. Wenn Sie mehrere Werte verwenden möchten, trennen Sie die einzelnen Werte mit einem Komma.

Standardwerte

Der Wert, der standardmäßig im Feld angezeigt wird. Wenn Sie aus der Dropdown-Liste Typ die Option Einfachauswahl oder Mehrfachauswahl auswählen, müssen Sie einen der im Feld Verfügbare Werte angegebenen Werte eingeben.

Erforderlich

Gibt an, ob das Feld obligatorisch oder optional ist. Wenn dieses Kontrollkästchen aktiviert ist, müssen Benutzer beim Erstellen von Assets des ausgewählten Typs einen Wert in das Feld eingeben.

Typ

Der Typ des Felds. Es gibt folgende Feldtypen:

Anhang: Damit können Benutzer Anhänge zum Asset hinzufügen.
Währung: Wird für monetäre Werte verwendet.
Softwarekatalog: Damit können Benutzer das Asset mit einer Anwendung im Softwarekatalog verknüpfen.
Herausgeber: Damit können Benutzer die Herausgeberinformationen einer Anwendung mit dem Asset verknüpfen.
Datum: Wird für Kalenderinformationen verwendet.
Label: Damit können Benutzer dem Asset ein Label zuweisen.
Gebietsschema: Damit können Benutzer dem Asset ein Gebietsschema zuweisen.
Link: Wird für Internetlinks verwendet. Links müssen gültige URLs sein, beispielsweise http://software.quest.com.
Mehrfachauswahl: Zeigt eine Liste an, aus der mehrere Werte ausgewählt werden können. Die maximale Länge für jeden Wert beträgt 255 Zeichen.
Hinweise: Wird für zusätzliche Informationen verwendet.
Nummer: Wird für numerische Werte verwendet, die als ganze Zahlen ausgedrückt werden.
Übergeordnet: Damit können Sie mit dem Asset auf denselben Asset-Typ innerhalb einer Beziehung über-/untergeordneter Elemente verweisen. Sie könnten beispielsweise für Standorttypen eine Verbindung zu einem übergeordneten Element zulassen, sodass New York auf den Standort Nordamerika verweisen kann. Diese Angabe kann im Berichtssystem dazu verwendet werden, alle Assets in Nordamerika anzuzeigen.
Einfachauswahl: Zeigt eine Werteliste an, aus der nur ein einzelner Wert ausgewählt werden kann. Die maximale Länge für jeden Wert beträgt 255 Zeichen.
Text: Wird für zusätzlichen Text verwendet. Die maximale Länge beträgt 255 Zeichen.
Zeitstempel: Damit werden Tag und Uhrzeit zum Datensatz hinzugefügt.
Benutzer: Damit werden Benutzerdatensätze mit einem Asset verknüpft.
Assets Asset-Typ: Damit werden Beziehungen zwischen Asset-Typen angegeben.

Mehrfachauswahl

Gibt an, ob das Asset-Feld auf andere Assets verweist. Ein Kontrollkästchen ist aktiviert, wenn Sie aus der Dropdown-Liste Typ die Option Assets Asset-Typ auswählen. Aktivieren Sie dieses Kontrollkästchen, damit dieses benutzerdefinierte Feld auf mehrere Datensätze verweisen kann.

Beispiel: Sie möchten, dass ein Feld auf mehrere Geräte verweist, die für eine bestimmte Lizenz genehmigt wurden. In diesem Fall aktivieren Sie das Kontrollkästchen. Für ein Feld mit einer einzelnen Zuordnung, beispielsweise einen Drucker, der nur von einer Abteilung verwendet wird, deaktivieren Sie das Kontrollkästchen.

Geräteabschnitt

Die Stelle auf der Seite Gerätedetail, wo das Feld angezeigt wird. Wenn Sie z. B. einen Asset-Untertyp „Drucker“ mit einem Feld Toner-Füllstand erstellen, könnten Sie Hardware auswählen, weil dieses Feld mit Drucker-Hardware in Beziehung steht. Sie können jedoch in der Dropdown-Liste einen beliebigen Abschnitt für ein beliebiges Feld auswählen.

7.
a.
Scrollen Sie nach unten zu Untertyp, Gerätedetails: Abschnitte anzeigen/ausblenden.
Für einen Untertyp "Drucker" können Sie gegebenenfalls Inventarinformationen anzeigen, z. B. Hardware, Drucker, Netzwerkschnittstellen und SNMP-Daten.
Für einen Untertyp "Drucker" können Sie gegebenenfalls die Abschnitte Software und Dell Command | Monitor ausblenden, da diese für Drucker nicht relevant sind.

Damit das System auf der Seite Gerätedetail in die benutzerdefinierten Felder automatisch Daten eintragen kann, müssen Sie die entsprechenden Objektbezeichner abrufen und die Feld-OIDs zuordnen. Siehe:

Die manuelle Aktualisierung benutzerdefinierter Felder ist auf der Seite Asset-Details möglich. Siehe Manuelle Aktualisierung von benutzerdefinierten Asset-Feldern.

Asset-Untertypen bearbeiten

Sie können Asset-Untertypen bearbeiten. Wenn für die Appliance die Organisationskomponente aktiviert ist, können Sie die Asset-Untertypen für jede Organisation separat bearbeiten.

1.
Rufen Sie die Seite Details zum Asset-Typ auf:
a.
Melden Sie sich bei der Administratorkonsole der Appliance an: https://appliance_hostname/admin. Oder wählen Sie, wenn in den allgemeinen Einstellungen der Appliance die Option Organisationsmenü in Verwaltungskopfzeile anzeigen aktiviert ist, in der Dropdown-Liste oben rechts auf der Seite neben den Anmeldeinformationen eine Organisation aus.
b.
Klicken Sie in der linken Navigationsleiste auf Asset Management und anschließend auf Asset-Typen.
2.
Klicken Sie auf der Registerkarte Untertypen neben jedem zu bearbeitenden Untertyp auf die Schaltfläche Bearbeiten: .
Die Seite Detail Asset-Untertyp wird angezeigt. Weitere Informationen über die für Asset-Untertypen verfügbaren Optionen finden Sie unter Asset-Untertypen hinzufügen und Voreinstellungen für die Seite "Gerätedetail" auswählen.
3.
Klicken Sie am Ende der Zeile auf Speichern und anschließend unten auf der Seite auf Speichern.
Asset-Untertyp als Standardeinstellung festlegen

Um ein neues Asset automatisch einem Untertyp zuzuweisen, können Sie ein Asset-Untertyp als Standard markieren.

1.
Rufen Sie die Seite Details zum Asset-Typ auf:
a.
Melden Sie sich bei der Administratorkonsole der Appliance an: https://appliance_hostname/admin. Oder wählen Sie, wenn in den allgemeinen Einstellungen der Appliance die Option Organisationsmenü in Verwaltungskopfzeile anzeigen aktiviert ist, in der Dropdown-Liste oben rechts auf der Seite neben den Anmeldeinformationen eine Organisation aus.
b.
Klicken Sie in der linken Navigationsleiste auf Asset Management und anschließend auf Asset-Typen.
c.
Die Seite Details zum Asset-Typ zeigen Sie an, wie folgt:
Wählen Sie Aktion auswählen > Neu.
2.
Klicken Sie auf der Registerkarte Untertypen neben jedem zu bearbeitenden Untertyp auf die Schaltfläche Bearbeiten: .
Die Seite Detail Asset-Untertyp wird angezeigt.
4.
Klicken Sie am Ende der Zeile auf Speichern und anschließend unten auf der Seite auf Speichern.
Verfügbare Asset-Untertypen anzeigen

Sie können sich die Asset-Untertypen anzeigen lassen, die für von Ihnen verwaltete Asset-Typen verfügbar sind. Wenn für die Appliance die Organisationskomponente aktiviert ist, können Sie die Asset-Untertypen für jede Organisation separat anzeigen und verwalten.

Rufen Sie die Seite Details zum Asset-Typ auf:
1.
Melden Sie sich bei der Administratorkonsole der Appliance an: https://appliance_hostname/admin. Oder wählen Sie, wenn in den allgemeinen Einstellungen der Appliance die Option Organisationsmenü in Verwaltungskopfzeile anzeigen aktiviert ist, in der Dropdown-Liste oben rechts auf der Seite neben den Anmeldeinformationen eine Organisation aus.
2.
Klicken Sie in der linken Navigationsleiste auf Asset Management und anschließend auf Asset-Typen.
3.
Die Seite Details zum Asset-Typ zeigen Sie an, wie folgt:
Wählen Sie Aktion auswählen > Neu.
Asset-Untertypen auf der Seite "Assets" anzeigen

Mit dem Menü Anzeigen nach können Sie die Seite Assets nach Untertypen sortieren.

1.
a.
Melden Sie sich bei der Administratorkonsole der Appliance an: https://appliance_hostname/admin. Oder wählen Sie, wenn in den allgemeinen Einstellungen der Appliance die Option Organisationsmenü in Verwaltungskopfzeile anzeigen aktiviert ist, in der Dropdown-Liste oben rechts auf der Seite neben den Anmeldeinformationen eine Organisation aus.
b.
Klicken Sie in der linken Navigationsleiste auf Asset Management und anschließend auf Assets.
Die Spalte Untertypen zeigt die Untertyp-Zuordnungen für Assets. Kein(e) bedeutet, dass das Asset keinem Untertyp zugewiesen ist.
3.
Zum Anzeigen eines einzelnen Untertyps für einen Asset-Typ wählen Sie im Menü Anzeigen nach erst einen Asset-Typ und dann einen Untertyp aus.
Zum Untertyp gehörende Felder wie Tonerfüllstand für einen Drucker-Untertyp werden als Spalten auf der Seite Assets angezeigt.
Asset-Untertypen "Gerät" auf der Seite "Geräte" zuweisen oder ändern

Wenn Sie über vorhandene Geräte-Assets verfügen, die keinen Untertypen zugewiesen sind, können Sie diesen Assets auf der Seite Geräte Untertypen zuweisen oder ihre Untertypen-Zuweisungen ändern, wenn es sich bei diesen Geräten nicht um SNMP-Geräte (Simple Network Management Protocol) handelt. Untertypen für SNMP-Geräte müssen bei der Erstkonfiguration der Geräte zugewiesen werden.

Sie verfügen im Appliance-Inventar über vorhandene Geräte-Assets und haben Untertypen für den Geräte-Asset-Typ erstellt. Siehe Asset-Untertypen hinzufügen und Voreinstellungen für die Seite "Gerätedetail" auswählen.

1.
Melden Sie sich bei der Administratorkonsole der Appliance an: https://appliance_hostname/admin. Oder wählen Sie, wenn in den allgemeinen Einstellungen der Appliance die Option Organisationsmenü in Verwaltungskopfzeile anzeigen aktiviert ist, in der Dropdown-Liste oben rechts auf der Seite neben den Anmeldeinformationen eine Organisation aus.
2.
Wählen Sie Inventar > Geräte aus, um die Seite Geräte anzuzeigen.
c.
TIP: Sie können auch die Dropdown-Liste Anzeigen nach verwenden, um Geräte zu ermitteln, die zu einem bestimmten Asset-Untertyp gehören.
5.
Wählen Sie Aktion auswählen > Status ändern in aus.
Der Untertyp wird ausgewählt und die Änderung wird auf der Seite Gerätedetail bei der nächsten Inventarmeldung für das Gerät angezeigt.
Assets zu Untertypen zuweisen oder Untertypenzuweisungen auf der Seite "Assets" ändern

Wenn Sie über vorhandene Assets verfügen, die keinen Asset-Untertypen zugewiesen sind, können Sie diesen Assets auf der Seite Assets Untertypen zuweisen oder ihre Untertypenzuweisungen ändern, wenn es sich bei diesen Geräten nicht um SNMP-Geräte (Simple Network Management Protocol) handelt. Untertypen für SNMP-Geräte müssen bei der Erstkonfiguration der Geräte zugewiesen werden.

Sie verfügen im Appliance-Inventar über vorhandene Assets und haben Untertypen für Asset-Typen erstellt. Siehe Asset-Untertypen hinzufügen und Voreinstellungen für die Seite "Gerätedetail" auswählen.

1.
a.
Melden Sie sich bei der Administratorkonsole der Appliance an: https://appliance_hostname/admin. Oder wählen Sie, wenn in den allgemeinen Einstellungen der Appliance die Option Organisationsmenü in Verwaltungskopfzeile anzeigen aktiviert ist, in der Dropdown-Liste oben rechts auf der Seite neben den Anmeldeinformationen eine Organisation aus.
b.
Klicken Sie in der linken Navigationsleiste auf Asset Management und anschließend auf Assets.
c.
TIP: Sie können auch die Dropdown-Liste Anzeigen nach verwenden, um Assets zu ermitteln, die zu einem bestimmten Asset-Untertyp gehören.
4.
Wählen Sie Nach > Asset-Typ > Gerät anzeigen aus und wählen Sie einen der verfügbaren Einträge in der Liste aus. Wenn Sie beispielsweise alle Geräteassets anzeigen möchten, wählen Sie Alle Geräteuntertypen aus.
5.
Wählen Sie Aktion auswählen > Status ändern in aus.
Manuelle Aktualisierung von benutzerdefinierten Asset-Feldern

Sie können bei Bedarf benutzerdefinierte Asset-Felder manuell aktualisieren. Dies ist nützlich, wenn es Asset-Informationen gibt, die nicht automatisch gesammelt werden können, oder wenn Sie ergänzende Informationen eines Assets nachverfolgen wollen.

Sie haben benutzerdefinierte Asset-Untertypen oder benutzerdefinierte Asset-Felder hinzugefügt.

1.
Rufen Sie die Seite Asset-Detail auf:
a.
Melden Sie sich bei der Administratorkonsole der Appliance an: https://appliance_hostname/admin. Oder wählen Sie, wenn in den allgemeinen Einstellungen der Appliance die Option Organisationsmenü in Verwaltungskopfzeile anzeigen aktiviert ist, in der Dropdown-Liste oben rechts auf der Seite neben den Anmeldeinformationen eine Organisation aus.
b.
Klicken Sie in der linken Navigationsleiste auf Asset Management und anschließend auf Assets.
3.
Asset-Untertypen löschen

Sie können Asset-Untertypen löschen, wenn diesen Untertypen keine Assets zugewiesen sind.

Sie haben Asset-Untertypen, denen keine Assets zugewiesen sind.

1.
Rufen Sie die Seite Details zum Asset-Typ auf:
a.
Melden Sie sich bei der Administratorkonsole der Appliance an: https://appliance_hostname/admin. Oder wählen Sie, wenn in den allgemeinen Einstellungen der Appliance die Option Organisationsmenü in Verwaltungskopfzeile anzeigen aktiviert ist, in der Dropdown-Liste oben rechts auf der Seite neben den Anmeldeinformationen eine Organisation aus.
b.
Klicken Sie in der linken Navigationsleiste auf Asset Management und anschließend auf Asset-Typen.
2.
Klicken Sie im Abschnitt Untertypen neben jedem zu bearbeitenden Untertyp auf die Schaltfläche Löschen: .
相关文档

The document was helpful.

选择评级

I easily found the information I needed.

选择评级