Converse agora com nosso suporte
Chat com o suporte

KACE Systems Management Appliance 14.0 Common Documents - Guide d'administration

À propos de la Appliance de gestion des systèmes KACE
À propos des composants de l'appliance À propos de la Console d'administration
Mise en route
Configuration de l'appliance
Configuration requise et caractéristiques Mise sous tension de l'appliance et connexion à la Console d'administration Accès à la console de ligne de commande Suivi des modifications de configuration Configuration des paramètres généraux au niveau du système et au niveau admin Configuration des paramètres de date et d'heure de l'appliance Gestion des notifications de l'utilisateur Activation de l'authentification à deux facteurs pour tous les utilisateurs Vérification des paramètres de port, du service NTP et de l'accès à des sites Web Configuration des paramètres de réseau et de sécurité Configuration du délai d'expiration de la session et des paramètres d'actualisation automatique Configuration des paramètres régionaux Configuration du thème par défaut Configuration des préférences de partage de données À propos des exigences en matière d'application du DIACAP Configuration de l'accès à l'appareil mobile Activation de la commutation rapide pour les appliances liées et les organisations Liaison d'appliances Quest KACE Configuration des paramètres de l'historique Configurer la stratégie de sécurité du contenu
Définition et utilisation d'étiquettes pour gérer des groupes d'éléments
À propos des étiquettes Suivi des modifications apportées aux paramètres d'étiquettes Gestion des étiquettes manuelles Gestion des étiquettes dynamiques Gestion des groupes d'étiquettes Gestion des étiquettes LDAP
Configuration des comptes d'utilisateurs, de l'authentification LDAP et de l'authentification unique (SSO)
À propos des comptes d'utilisateur et de l'authentification utilisateur À propos des paramètres régionaux Gestion des comptes d'utilisateurs au niveau du système Gestion des comptes d'utilisateurs d'organisation Afficher ou modifier des profils d'utilisateurs Utilisation d'un serveur LDAP pour l'authentification utilisateur Importation d'utilisateurs à partir d'un serveur LDAP À propos de l'authentification unique (SSO) Activation ou désactivation de l'authentification unique Utilisation d'Active Directory ou LDAP pour l'authentification unique Configuration du protocole SAML pour l'authentification unique Vérification des sessions utilisateur
Déploiement de l'agent KACE sur des périphériques gérés Utilisation des partages de réplication Gestion des informations d'identification Configuration des actifs
À propos du composant Gestion des actifs Utilisation du tableau de bord de gestion des actifs À propos de la gestion des actifs Ajout et personnalisation des types d'actifs, et gestion des informations sur les actifs Gestion des actifs logiciels Gestion des actifs physiques et logiques Mise à jour et utilisation des informations sur les actifs Gestion des emplacements Gestion des contrats Gestion des licences Gestion des enregistrements d'achat
Configuration de la conformité des licences Gestion de la conformité des licences Configuration du Service Desk Configurer la durée de vie du cache pour les widgets Service Desk Création et gestion des organisations Importation et exportation de ressources de l'appliance
Gestion de l'inventaire
Utilisation du tableau de bord des inventaires Utilisation de la découverte des périphériques
À propos de la découverte et de la gestion des périphériques Suivi des modifications apportées aux paramètres de découverte Découverte des périphériques sur votre réseau
Gestion de l'inventaire des périphériques
À propos de la gestion des périphériques Fonctionnalités disponibles pour chaque méthode de gestion des périphériques À propos des données d'inventaire Suivi des modifications apportées aux paramètres d'inventaire Gestion des données d'inventaire Recherche et gestion des périphériques Enregistrement de l'agent KACE sur l'appliance Provisionnement de l'agent KACE Déploiement manuel de l'agent KACE
Obtention des fichiers d'installation d'agent Déploiement manuel de l'agent KACE sur les périphériques Windows Méthode manuelle de déploiement ou de mise à niveau de l'agent KACE sur les périphériques Linux Exécution d'opérations de l'agent sur les périphériques Linux Méthode manuelle de déploiement ou de mise à niveau de l'agent KACE sur les périphériques Mac Exécution d'autres tâches de l'agent sur les périphériques Mac Affichage des informations collectées par l'agent
Utilisation de la gestion sans agent Ajout manuel de périphériques dans la Console d'administration ou à l'aide de l'API Application forcée des mises à jour de l'inventaire Gestion des périphériques introuvables Obtention d'informations de garantie Dell
Gestion des applications dans la page Logiciels Gestion de l'inventaire du catalogue de logiciels
À propos du catalogue de logiciels Affichage des informations du catalogue de logiciels Ajout d'applications au catalogue de logiciels Gestion des actifs de licence pour les applications du catalogue de logiciels Association d'installations gérées à un logiciel catalogué Application de la mesure de l'utilisation des logiciels Utilisation de la fonction de contrôle des applications Mettre à jour ou réinstaller le catalogue de logiciels
Gestion de l'inventaire de processus, de programmes de démarrage et de services Rédaction des règles d'inventaire personnalisé
Déploiement de packages sur des périphériques infogérés
Distribution de logiciels et utilisation de la fonction Wake-on-LAN
À propos de la distribution des logiciels Suivi des modifications apportées aux paramètres de distribution Types de packages de distribution Distribution de packages à partir de l'appliance Distribution des packages à partir d'autres emplacements de téléchargement et des partages de réplication Distribution d'applications sur des périphériques Mac OS X Utilisation des installations infogérées Créer et utiliser la synchronisation de fichiers Utilisation de la fonction Wake-on-LAN Exportation d'installations infogérées
Envoi d'alertes à des périphériques infogérés Exécution de scripts sur des périphériques infogérés Utilisation des chaînes de tâches
Application de correctifs aux périphériques et gestion de la sécurité
Utilisation du tableau de bord de bord Sécurité À propos de la gestion des correctifs Abonnement à des correctifs et téléchargement de correctifs Création et gestion des calendriers d'exécution des correctifs Gestion de l'inventaire des correctifs Gestion des mises à jour des fonctionnalités Windows Gestion des périphériques et des mises à jour Dell Gestion des mises à niveau de package Linux Gestion des pièces jointes en quarantaine
Utilisation des rapports et planifications des notifications Appareils surveillés
Prise en main des fonctions de surveillance Utilisation des profils de surveillance Gestion de la surveillance des périphériques Utilisation des alertes
Utilisation du Service Desk
Configuration du Service Desk
Configuration requise À propos du Service Desk Vue d'ensemble des tâches de configuration Importation de tickets à partir d'un autre système Configuration des heures d'ouverture et des jours de fermeture du Service Desk Configuration des contrats de niveau de service Configuration des files d'attente des tickets du Service Desk Configuration des paramètres de tickets Personnalisation de la page d'accueil de la Console utilisateur Utilisation de l'enquête de satisfaction Activer ou désactiver la sécurité pour les pièces jointes du Service Desk
Utilisation du tableau de bord du Service Desk Gestion des tickets, processus et rapports du Service Desk
Présentation du cycle de vie d'un ticket du Service Desk Création de tickets à partir de la Console d'administration et de la Console utilisateur Création et gestion des tickets par e-mail Consultation de tickets et gestion des commentaires, du traitement et des pièces jointes Fusion de tickets Utilisation du processus de remontée de tickets Utilisation des processus du Service Desk Application des Règles d'utilisation des tickets Exécuter des rapports portant sur le Service Desk Archivage, restauration et suppression des tickets Gestion de la suppression des tickets
Gestion des files d'attente de tickets du Service Desk À propos des téléchargements de l'utilisateur et des articles de la Base de connaissances Personnalisation des paramètres des tickets du Service Desk Configuration des serveurs de messagerie SMTP
Maintenance et résolution des problèmes
Maintenance de l'appliance Dépannage de l'appliance
Annexes Glossaire Qui nous sommes Mentions légales

Modifier les sous-types d'actifs

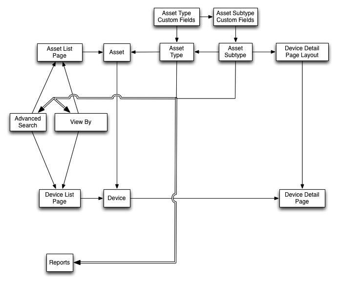
À propos des sous-types d'actifs, des champs personnalisés et des préférences de détails sur les périphériques

Les sous-types d'actifs sont des sous-catégories d'actifs que vous pouvez ajouter à n'importe quel type d'actif, y compris aux types d'actifs personnalisés. Cela vous permet, dans l’inventaire de l’appliance, d’identifier et de gérer des sous-types d’actifs, comme les actifs de périphérique tels que les ordinateurs, les imprimantes, les routeurs et les actifs logiciels s’exécutant sous Windows, Mac ou Linux.

Les sous-types d’actifs héritent des champs des types d’actifs. Vous pouvez ajouter des champs personnalisés pour permettre au processus d’inventaire de l’appliance de collecter les informations pertinentes sur les sous-types d’actifs. Par exemple, vous pouvez ajouter le sous-type d'actif Imprimante au type d'actif Périphérique. Vous pouvez ensuite ajouter un champ personnalisé pour le sous-type Imprimante, par exemple Toner. Le champ Toner sera ensuite disponible dans les actifs de périphériques, dans le sous-type Imprimante.

En outre, vous pouvez choisir d'afficher ou de masquer les détails apparaissant pour chaque sous-type d'actif de périphérique sur la page Détails sur le périphérique. Par exemple, vous pouvez masquer les informations qui ne sont pas utiles pour les imprimantes, telles que Programmes installés, Logiciel détecté et Logiciel mesuré, à partir de la page d'actifs Détails sur le périphérique avec le sous-type Imprimante.

Workflow pour l'utilisation des sous-types d'actifs avec les périphériques SNMP

Pour utiliser des sous-types d'actifs, vous devez les ajouter, ainsi que tous les champs personnalisés que vous désirez utiliser, à vos types d'actifs. Pour renseigner les champs avec les données des périphériques SNMP (Simple Network Management Protocol), vous pouvez également ajouter des identifiants d'objets (OID) aux champs personnalisés.

Le workflow pour l'utilisation des sous-types d'actifs avec les périphériques SNMP inclut les tâches suivantes :

Important:
 
3.
Facultatif : renseigner les champs :
Ajouter des sous-types d'actifs et sélectionner les préférences de la page Détails sur le périphérique

Vous pouvez ajouter des sous-types d'actifs à n'importe quel type d'actif, y compris aux types d'actifs personnalisés. Vous pouvez également ajouter des champs personnalisés pour chaque sous-type d'actif.

En outre, vous pouvez choisir quels champs afficher sur la page Détails sur le périphérique, ainsi que les sections dans lesquelles vous souhaitez que ces champs apparaissent. Cela vous permet de personnaliser la page Détails sur le périphérique et de mettre en exergue les informations les plus importantes.

1.
Accédez à la page Détails du type d'actif :
a.
Connectez-vous à la Console d’administration de l’appliance à l’adresse https://nom_hôte_appliance/admin. Ou bien, si l'option Afficher le menu de l'organisation dans l'en-tête d'administrateur est activée dans les Paramètres généraux de l'appliance, sélectionnez une organisation dans la liste déroulante située en haut à droite de la page, à côté des informations de connexion.
b.
Dans la barre de navigation de gauche, cliquez sur Gestion des actifs, puis sur Types d'actifs.
c.
Pour afficher la page Détails du type d'actif, effectuez l'une des opérations suivantes :
Sélectionnez Choisir une action > Nouvelle.
2.
Dans l’onglet Sous-types, cliquez sur Ajouter un sous-type.
REMARQUE: dans une installation par défaut, les actifs de périphérique comprennent deux sous-types d'actifs pour les imprimantes : Imprimante laser : Couleur et Imprimante laser : Monochrome. Chacun de ces sous-types fournit un ensemble commun de champs qui s'appliquent à la plupart des imprimantes. L'appliance est également fournie avec un ensemble de modèles d'imprimantes pour les modèles d'imprimantes compatibles SNMP standard, basés sur ces sous-types d'actifs. Vous pouvez modifier ces modèles ou en ajouter de nouveaux, selon les besoins. Lorsque vous appliquez un modèle d'imprimante à un périphérique, les données définies dans le modèle, telles que les niveaux de toner ou les descriptions, sont recueillies pour l'imprimante lors du prochain cycle d'inventaire. Pour plus d'informations, voir À propos des modèles d'imprimante.
La page Détails du sous-type d'actif s'affiche. La section Champs hérités affiche les champs qui ont été ajoutés au type d'actif et sont donc disponibles pour le sous-type d'actif. Les champs hérités sont masqués par défaut. Vous devez cliquer sur le lien Champs hérités pour afficher le champ.

Option

Description

Nom

Nom du sous-type d'actif. Ce nom apparaît dans la liste de la page des Détails du type d'actif.

Par défaut

Indique si vous désirez utiliser le sous-type d'actif sélectionné comme sous-type par défaut pour les nouveaux actifs. Si vous cochez cette case, les nouveaux actifs du type sélectionné seront automatiquement classés dans ce sous-type d'actif. Vous pouvez remplacer ce paramètre à tout moment.

4.
Dans la section Champs de sous-type, cliquez sur Ajouter dans la ligne d'en-tête, à droite du tableau : .

Élément

Description

Nom

Nom du sous-type d'actif. Ce nom identifie le sous-type d'actif dans la page des Détails de l'actif.

Valeurs disponibles

Valeurs qui apparaissent dans les champs contenant des listes de valeurs. Ce champ est activé lorsque vous choisissez Sélection unique ou Sélection multiple dans la liste déroulante Type. Si vous optez pour Sélection unique ou Sélection multiple, vous devez entrer au moins une valeur dans ce champ. Si nécessaire, séparez chaque valeur par une virgule.

Valeurs par défaut

Valeur qui apparaît par défaut dans le champ. Si vous choisissez Sélection unique ou Sélection multiple dans la liste déroulante Type, vous devez saisir l'une des valeurs figurant dans le champ Valeurs disponibles.

Obligatoire

Caractère obligatoire ou facultatif. Si cette case est cochée, les utilisateurs doivent renseigner le champ lorsqu'ils créent des actifs du type sélectionné.

Type

Type de champ. Les types de champs comprennent :

Pièce jointe : champ permettant aux utilisateurs d'ajouter des pièces jointes à un actif.
Devise : champ utilisé pour les valeurs monétaires.
Catalogue de logiciels : champ permettant aux utilisateurs d'associer l'actif à une application figurant dans le catalogue de logiciels.
Éditeur : permet à l’utilisateur d’associer les informations d’éditeur d’une application à la ressource.
Date : champ utilisé pour les informations du calendrier.
Étiquette : champ permettant aux utilisateurs d'associer une étiquette à l'actif.
Paramètres régionaux : champ permettant à l’utilisateur d’associer des paramètres régionaux à un actif.
Lien : champ utilisé pour les liens Internet. Les liens doivent correspondre à des adresses URL valides, comme https://www.quest.com/fr-fr.
Sélection multiple : champ affichant une liste dans laquelle il est possible de sélectionner plusieurs valeurs. Chaque valeur est limitée à 255 caractères.
Remarques : champ utilisé pour indiquer des informations supplémentaires.
Nombre : champ utilisé pour les valeurs numériques exprimées sous la forme de nombres entiers.
Parent : champ permettant à l'actif de pointer vers le même type d'actif dans une relation enfant-parent. Par exemple, vous pouvez autoriser les types Emplacement à avoir une connexion parente, permettant à « New York » de pointer vers un emplacement « Amérique du Nord ». Cela peut ensuite être utilisé dans le système de production de rapports pour répertorier tous les actifs en Amérique du Nord.
Sélection unique : champ affichant une liste de valeurs dans laquelle il n'est possible de sélectionner qu'une seule valeur. Chaque valeur est limitée à 255 caractères.
Texte : champ destiné à du texte supplémentaire. Le champ ne doit pas contenir plus de 255 caractères.
Horodatage : champ utilisé pour ajouter une date et une heure à l'enregistrement.
Utilisateur : champ utilisé pour associer des enregistrements d'utilisateur à l'actif.
Actifs Type d'actif : champ utilisé pour indiquer des relations entre des types d'actifs.

Sélection multiple

Indique si le champ d'actif pointe vers d'autres actifs. Une case est activée lorsque vous sélectionnez Actifs Type d'actif dans la liste déroulante Type. Cochez la case pour que ce champ personnalisé puisse pointer vers plusieurs enregistrements.

Par exemple, vous pouvez souhaiter qu'un champ pointe vers plusieurs périphériques approuvés pour une licence particulière. Dans ce cas, cochez la case. En revanche, pour créer un champ à relation unique, dans le cas d'une imprimante réservée à un service, désactivez la case.

Section Périphérique

Emplacement, sur la page Détails sur le périphérique, où est reporté le champ. Par exemple, si vous créez un sous-type d'actif Imprimante avec un champ nommé Niveau de Toner, vous devez sélectionner Matériel, car ce champ est associé au matériel d'impression. Toutefois, vous pouvez choisir n'importe quelle section dans la liste déroulante, pour tous les champs.

6.
Cliquez sur Enregistrer à la fin de la ligne.
a.
Faites défiler la page jusqu'à Sous-type, Détails sur le périphérique : Afficher/masquer les sections.
Pour un sous-type d'imprimante, vous pouvez afficher les Informations d'inventaire comme Matériel, Imprimantes, Interfaces réseau et Données SNMP.
Pour un sous-type d'imprimante, vous pouvez masquer les sections Logiciel et Dell Command | Monitor, car elles ne sont pas pertinentes pour les imprimantes.
8.
Cliquez sur Enregistrer en bas de la page.

Pour permettre au système de renseigner automatiquement les champs personnalisés avec les données de la page Détails sur le périphérique, vous devez obtenir les identifiants d'objets appropriés et mapper les OID des champs. Voir :

Pour mettre à jour manuellement les champs personnalisés, accédez à la page Détails de l'actif. Voir Mettre à jour les champs d'actifs personnalisés manuellement.

Modifier les sous-types d'actifs

Vous pouvez modifier les sous-types d'actifs en fonction de vos besoins. Si le composant Organisation est activé sur votre appliance, vous devez modifier les sous-types d'actifs individuellement pour chaque organisation.

1.
Accédez à la page Détails du type d'actif :
a.
Connectez-vous à la Console d’administration de l’appliance à l’adresse https://nom_hôte_appliance/admin. Ou bien, si l'option Afficher le menu de l'organisation dans l'en-tête d'administrateur est activée dans les Paramètres généraux de l'appliance, sélectionnez une organisation dans la liste déroulante située en haut à droite de la page, à côté des informations de connexion.
b.
Dans la barre de navigation de gauche, cliquez sur Gestion des actifs, puis sur Types d'actifs.
2.
Dans l’onglet Sous-type, cliquez sur le bouton Modifier en regard du sous-type que vous souhaitez modifier : .
La page Détails du sous-type d'actif s'affiche. Pour plus d'informations sur les options disponibles pour les sous-types d'actifs, consultez Ajouter des sous-types d'actifs et sélectionner les préférences de la page Détails sur le périphérique.
3.
Cliquez sur Enregistrer à la fin de la ligne, puis cliquez sur Enregistrer en bas de la page.
Configurer un sous-type d'actif comme sous-type par défaut

Pour attribuer automatiquement de nouveaux actifs à un sous-type, vous pouvez définir un sous-type d'actif comme sous-type par défaut.

1.
Accédez à la page Détails du type d'actif :
a.
Connectez-vous à la Console d’administration de l’appliance à l’adresse https://nom_hôte_appliance/admin. Ou bien, si l'option Afficher le menu de l'organisation dans l'en-tête d'administrateur est activée dans les Paramètres généraux de l'appliance, sélectionnez une organisation dans la liste déroulante située en haut à droite de la page, à côté des informations de connexion.
b.
Dans la barre de navigation de gauche, cliquez sur Gestion des actifs, puis sur Types d'actifs.
c.
Pour afficher la page Détails du type d'actif, effectuez l'une des opérations suivantes :
Sélectionnez Choisir une action > Nouvelle.
2.
Dans l’onglet Sous-type, cliquez sur le bouton Modifier en regard du sous-type que vous souhaitez modifier : .
La page Détails du sous-type d'actif s'affiche.
4.
Cliquez sur Enregistrer à la fin de la ligne, puis cliquez sur Enregistrer en bas de la page.
Afficher les sous-types disponibles pour les types d'actifs

Vous pouvez afficher les sous-types d'actifs disponibles pour les types d'actifs que vous gérez. Si le composant Organisation est activé sur votre appliance, vous pouvez afficher et modifier les sous-types d'actifs individuellement pour chaque organisation.

Accédez à la page Détails du type d'actif :
1.
Connectez-vous à la Console d’administration de l’appliance à l’adresse https://nom_hôte_appliance/admin. Ou bien, si l'option Afficher le menu de l'organisation dans l'en-tête d'administrateur est activée dans les Paramètres généraux de l'appliance, sélectionnez une organisation dans la liste déroulante située en haut à droite de la page, à côté des informations de connexion.
2.
Dans la barre de navigation de gauche, cliquez sur Gestion des actifs, puis sur Types d'actifs.
3.
Pour afficher la page Détails du type d'actif, effectuez l'une des opérations suivantes :
Sélectionnez Choisir une action > Nouvelle.
Afficher les sous-types d'actifs sur la page Actifs

Vous pouvez utiliser le menu Afficher par pour trier les éléments de la page Actifs par sous-types.

a.
Connectez-vous à la Console d’administration de l’appliance à l’adresse https://nom_hôte_appliance/admin. Ou bien, si l'option Afficher le menu de l'organisation dans l'en-tête d'administrateur est activée dans les Paramètres généraux de l'appliance, sélectionnez une organisation dans la liste déroulante située en haut à droite de la page, à côté des informations de connexion.
b.
Dans la barre de navigation de gauche, cliquez sur Gestion des actifs, puis sur Actifs.
Les attributions de sous-types pour ces actifs apparaissent dans la colonne Sous-types. Aucun indique que l'actif n'est pas attribué à un sous-type.
2.
Pour voir les sous-types attribués à un type d'actif en particulier, accédez au menu Afficher par en haut à droite, et sélectionnez un type d'actif.
3.
Pour afficher un seul sous-type pour un type d'actif, accédez au menu Afficher par, sélectionnez un type d'actif, puis sélectionnez un sous-type.
Les champs associés au sous-type, tels que Niveau d'encre pour un sous-type Imprimante apparaissent sous forme de colonnes sur la page Actifs.
Attribuer ou modifier les sous-types d'actifs Périphériques à partir de la page Périphériques

Si vous disposez d'actifs Périphériques qui n'ont pas été associés à un sous-type, vous pouvez les associer à des sous-types ou vous pouvez modifier les attributions de sous-types à partir de la page Périphériques, à condition que ce ne soient pas des périphériques SNMP (Simple Network Management Protocol). Les sous-types pour les périphériques SNMP doivent être attribués lors de la configuration initiale des périphériques.

Vous disposez d’actifs de périphériques dans l’inventaire de l’appliance et vous avez créé des sous-types pour des types d’actifs Périphérique. Voir Ajouter des sous-types d'actifs et sélectionner les préférences de la page Détails sur le périphérique.

Important:
 
1.
Connectez-vous à la Console d’administration de l’appliance à l’adresse https://nom_hôte_appliance/admin. Ou bien, si l'option Afficher le menu de l'organisation dans l'en-tête d'administrateur est activée dans les Paramètres généraux de l'appliance, sélectionnez une organisation dans la liste déroulante située en haut à droite de la page, à côté des informations de connexion.
2.
Sélectionnez Inventaire > Périphériques pour afficher la page Périphériques.
a.
Cliquez sur l’onglet Filtre au-dessus de la liste de droite pour afficher le panneau Filtre.
c.
Cliquez sur Rechercher.
Tip:
 
CONSEIL: vous pouvez également utiliser la liste déroulante Afficher par afin d'identifier les périphériques appartenant à des sous-types d'actifs.
5.
Sélectionnez Choisir une action > Remplacer le sous-type par.
Le sous-type est sélectionné et la modification apparaîtra sur la page Détails sur le périphérique la prochaine fois que l'inventaire sera visible pour le périphérique.
Attribuer les actifs aux sous-types ou modifier les attributions de sous-types à partir de la page Actifs

Si vous disposez d'actifs qui n'ont pas été associés à un sous-type d'actif, vous pouvez les associer à des sous-types ou vous pouvez modifier les attributions de sous-types à partir de la page Actifs, à condition que ce ne soient pas des périphériques SNMP (Simple Network Management Protocol). Les sous-types pour les périphériques SNMP doivent être attribués lors de la configuration initiale des périphériques.

Vous disposez d’actifs dans l’inventaire de l’appliance et vous avez créé des sous-types pour des types d’actifs. Voir Ajouter des sous-types d'actifs et sélectionner les préférences de la page Détails sur le périphérique.

Important:
 
a.
Connectez-vous à la Console d’administration de l’appliance à l’adresse https://nom_hôte_appliance/admin. Ou bien, si l'option Afficher le menu de l'organisation dans l'en-tête d'administrateur est activée dans les Paramètres généraux de l'appliance, sélectionnez une organisation dans la liste déroulante située en haut à droite de la page, à côté des informations de connexion.
b.
Dans la barre de navigation de gauche, cliquez sur Gestion des actifs, puis sur Actifs.
a.
Cliquez sur l’onglet Filtre au-dessus de la liste de droite pour afficher le panneau Filtre.
c.
Cliquez sur Rechercher.
Tip:
 
CONSEIL: vous pouvez également utiliser la liste déroulante Afficher par afin d'identifier les actifs appartenant à des sous-types d'actif.
4.
Sélectionnez Afficher par > Type d'actif > Périphérique, puis sélectionnez l'une des entrées disponibles dans la liste. Par exemple, pour afficher tous les actifs du périphérique, sélectionnez Tous les sous-types de périphérique.
5.
Sélectionnez Choisir une action > Remplacer le sous-type par.
Mettre à jour les champs d'actifs personnalisés manuellement

Vous pouvez mettre à jour les champs d'actif personnalisés manuellement si nécessaire. Cela est utile lorsque des informations sur un actif ne peuvent pas être collectées automatiquement ou si vous désirez suivre des informations supplémentaires sur un actif.

Vous avez ajouté des sous-types d'actifs ou des champs d'actifs personnalisés.

Tip:
 
1.
Accédez à la page Détails de l'actif :
a.
Connectez-vous à la Console d’administration de l’appliance à l’adresse https://nom_hôte_appliance/admin. Ou bien, si l'option Afficher le menu de l'organisation dans l'en-tête d'administrateur est activée dans les Paramètres généraux de l'appliance, sélectionnez une organisation dans la liste déroulante située en haut à droite de la page, à côté des informations de connexion.
b.
Dans la barre de navigation de gauche, cliquez sur Gestion des actifs, puis sur Actifs.
3.
Cliquez sur Enregistrer.
Supprimer les sous-types d'actifs

Vous pouvez supprimer les sous-types d'actifs à condition qu'aucun actif ne soit associé à ces sous-types.

Vous disposez de sous-types d'actifs associés à aucun actif.

1.
Accédez à la page Détails du type d'actif :
a.
Connectez-vous à la Console d’administration de l’appliance à l’adresse https://nom_hôte_appliance/admin. Ou bien, si l'option Afficher le menu de l'organisation dans l'en-tête d'administrateur est activée dans les Paramètres généraux de l'appliance, sélectionnez une organisation dans la liste déroulante située en haut à droite de la page, à côté des informations de connexion.
b.
Dans la barre de navigation de gauche, cliquez sur Gestion des actifs, puis sur Types d'actifs.
2.
Dans la section Sous-types, cliquez sur le bouton Supprimer en regard du sous-type que vous souhaitez modifier : .

Configurer un sous-type d'actif comme sous-type par défaut

À propos des sous-types d'actifs, des champs personnalisés et des préférences de détails sur les périphériques

Les sous-types d'actifs sont des sous-catégories d'actifs que vous pouvez ajouter à n'importe quel type d'actif, y compris aux types d'actifs personnalisés. Cela vous permet, dans l’inventaire de l’appliance, d’identifier et de gérer des sous-types d’actifs, comme les actifs de périphérique tels que les ordinateurs, les imprimantes, les routeurs et les actifs logiciels s’exécutant sous Windows, Mac ou Linux.

Les sous-types d’actifs héritent des champs des types d’actifs. Vous pouvez ajouter des champs personnalisés pour permettre au processus d’inventaire de l’appliance de collecter les informations pertinentes sur les sous-types d’actifs. Par exemple, vous pouvez ajouter le sous-type d'actif Imprimante au type d'actif Périphérique. Vous pouvez ensuite ajouter un champ personnalisé pour le sous-type Imprimante, par exemple Toner. Le champ Toner sera ensuite disponible dans les actifs de périphériques, dans le sous-type Imprimante.

En outre, vous pouvez choisir d'afficher ou de masquer les détails apparaissant pour chaque sous-type d'actif de périphérique sur la page Détails sur le périphérique. Par exemple, vous pouvez masquer les informations qui ne sont pas utiles pour les imprimantes, telles que Programmes installés, Logiciel détecté et Logiciel mesuré, à partir de la page d'actifs Détails sur le périphérique avec le sous-type Imprimante.

Workflow pour l'utilisation des sous-types d'actifs avec les périphériques SNMP

Pour utiliser des sous-types d'actifs, vous devez les ajouter, ainsi que tous les champs personnalisés que vous désirez utiliser, à vos types d'actifs. Pour renseigner les champs avec les données des périphériques SNMP (Simple Network Management Protocol), vous pouvez également ajouter des identifiants d'objets (OID) aux champs personnalisés.

Le workflow pour l'utilisation des sous-types d'actifs avec les périphériques SNMP inclut les tâches suivantes :

Important:
 
3.
Facultatif : renseigner les champs :
Ajouter des sous-types d'actifs et sélectionner les préférences de la page Détails sur le périphérique

Vous pouvez ajouter des sous-types d'actifs à n'importe quel type d'actif, y compris aux types d'actifs personnalisés. Vous pouvez également ajouter des champs personnalisés pour chaque sous-type d'actif.

En outre, vous pouvez choisir quels champs afficher sur la page Détails sur le périphérique, ainsi que les sections dans lesquelles vous souhaitez que ces champs apparaissent. Cela vous permet de personnaliser la page Détails sur le périphérique et de mettre en exergue les informations les plus importantes.

1.
Accédez à la page Détails du type d'actif :
a.
Connectez-vous à la Console d’administration de l’appliance à l’adresse https://nom_hôte_appliance/admin. Ou bien, si l'option Afficher le menu de l'organisation dans l'en-tête d'administrateur est activée dans les Paramètres généraux de l'appliance, sélectionnez une organisation dans la liste déroulante située en haut à droite de la page, à côté des informations de connexion.
b.
Dans la barre de navigation de gauche, cliquez sur Gestion des actifs, puis sur Types d'actifs.
c.
Pour afficher la page Détails du type d'actif, effectuez l'une des opérations suivantes :
Sélectionnez Choisir une action > Nouvelle.
2.
Dans l’onglet Sous-types, cliquez sur Ajouter un sous-type.
REMARQUE: dans une installation par défaut, les actifs de périphérique comprennent deux sous-types d'actifs pour les imprimantes : Imprimante laser : Couleur et Imprimante laser : Monochrome. Chacun de ces sous-types fournit un ensemble commun de champs qui s'appliquent à la plupart des imprimantes. L'appliance est également fournie avec un ensemble de modèles d'imprimantes pour les modèles d'imprimantes compatibles SNMP standard, basés sur ces sous-types d'actifs. Vous pouvez modifier ces modèles ou en ajouter de nouveaux, selon les besoins. Lorsque vous appliquez un modèle d'imprimante à un périphérique, les données définies dans le modèle, telles que les niveaux de toner ou les descriptions, sont recueillies pour l'imprimante lors du prochain cycle d'inventaire. Pour plus d'informations, voir À propos des modèles d'imprimante.
La page Détails du sous-type d'actif s'affiche. La section Champs hérités affiche les champs qui ont été ajoutés au type d'actif et sont donc disponibles pour le sous-type d'actif. Les champs hérités sont masqués par défaut. Vous devez cliquer sur le lien Champs hérités pour afficher le champ.

Option

Description

Nom

Nom du sous-type d'actif. Ce nom apparaît dans la liste de la page des Détails du type d'actif.

Par défaut

Indique si vous désirez utiliser le sous-type d'actif sélectionné comme sous-type par défaut pour les nouveaux actifs. Si vous cochez cette case, les nouveaux actifs du type sélectionné seront automatiquement classés dans ce sous-type d'actif. Vous pouvez remplacer ce paramètre à tout moment.

4.
Dans la section Champs de sous-type, cliquez sur Ajouter dans la ligne d'en-tête, à droite du tableau : .

Élément

Description

Nom

Nom du sous-type d'actif. Ce nom identifie le sous-type d'actif dans la page des Détails de l'actif.

Valeurs disponibles

Valeurs qui apparaissent dans les champs contenant des listes de valeurs. Ce champ est activé lorsque vous choisissez Sélection unique ou Sélection multiple dans la liste déroulante Type. Si vous optez pour Sélection unique ou Sélection multiple, vous devez entrer au moins une valeur dans ce champ. Si nécessaire, séparez chaque valeur par une virgule.

Valeurs par défaut

Valeur qui apparaît par défaut dans le champ. Si vous choisissez Sélection unique ou Sélection multiple dans la liste déroulante Type, vous devez saisir l'une des valeurs figurant dans le champ Valeurs disponibles.

Obligatoire

Caractère obligatoire ou facultatif. Si cette case est cochée, les utilisateurs doivent renseigner le champ lorsqu'ils créent des actifs du type sélectionné.

Type

Type de champ. Les types de champs comprennent :

Pièce jointe : champ permettant aux utilisateurs d'ajouter des pièces jointes à un actif.
Devise : champ utilisé pour les valeurs monétaires.
Catalogue de logiciels : champ permettant aux utilisateurs d'associer l'actif à une application figurant dans le catalogue de logiciels.
Éditeur : permet à l’utilisateur d’associer les informations d’éditeur d’une application à la ressource.
Date : champ utilisé pour les informations du calendrier.
Étiquette : champ permettant aux utilisateurs d'associer une étiquette à l'actif.
Paramètres régionaux : champ permettant à l’utilisateur d’associer des paramètres régionaux à un actif.
Lien : champ utilisé pour les liens Internet. Les liens doivent correspondre à des adresses URL valides, comme https://www.quest.com/fr-fr.
Sélection multiple : champ affichant une liste dans laquelle il est possible de sélectionner plusieurs valeurs. Chaque valeur est limitée à 255 caractères.
Remarques : champ utilisé pour indiquer des informations supplémentaires.
Nombre : champ utilisé pour les valeurs numériques exprimées sous la forme de nombres entiers.
Parent : champ permettant à l'actif de pointer vers le même type d'actif dans une relation enfant-parent. Par exemple, vous pouvez autoriser les types Emplacement à avoir une connexion parente, permettant à « New York » de pointer vers un emplacement « Amérique du Nord ». Cela peut ensuite être utilisé dans le système de production de rapports pour répertorier tous les actifs en Amérique du Nord.
Sélection unique : champ affichant une liste de valeurs dans laquelle il n'est possible de sélectionner qu'une seule valeur. Chaque valeur est limitée à 255 caractères.
Texte : champ destiné à du texte supplémentaire. Le champ ne doit pas contenir plus de 255 caractères.
Horodatage : champ utilisé pour ajouter une date et une heure à l'enregistrement.
Utilisateur : champ utilisé pour associer des enregistrements d'utilisateur à l'actif.
Actifs Type d'actif : champ utilisé pour indiquer des relations entre des types d'actifs.

Sélection multiple

Indique si le champ d'actif pointe vers d'autres actifs. Une case est activée lorsque vous sélectionnez Actifs Type d'actif dans la liste déroulante Type. Cochez la case pour que ce champ personnalisé puisse pointer vers plusieurs enregistrements.

Par exemple, vous pouvez souhaiter qu'un champ pointe vers plusieurs périphériques approuvés pour une licence particulière. Dans ce cas, cochez la case. En revanche, pour créer un champ à relation unique, dans le cas d'une imprimante réservée à un service, désactivez la case.

Section Périphérique

Emplacement, sur la page Détails sur le périphérique, où est reporté le champ. Par exemple, si vous créez un sous-type d'actif Imprimante avec un champ nommé Niveau de Toner, vous devez sélectionner Matériel, car ce champ est associé au matériel d'impression. Toutefois, vous pouvez choisir n'importe quelle section dans la liste déroulante, pour tous les champs.

6.
Cliquez sur Enregistrer à la fin de la ligne.
a.
Faites défiler la page jusqu'à Sous-type, Détails sur le périphérique : Afficher/masquer les sections.
Pour un sous-type d'imprimante, vous pouvez afficher les Informations d'inventaire comme Matériel, Imprimantes, Interfaces réseau et Données SNMP.
Pour un sous-type d'imprimante, vous pouvez masquer les sections Logiciel et Dell Command | Monitor, car elles ne sont pas pertinentes pour les imprimantes.
8.
Cliquez sur Enregistrer en bas de la page.

Pour permettre au système de renseigner automatiquement les champs personnalisés avec les données de la page Détails sur le périphérique, vous devez obtenir les identifiants d'objets appropriés et mapper les OID des champs. Voir :

Pour mettre à jour manuellement les champs personnalisés, accédez à la page Détails de l'actif. Voir Mettre à jour les champs d'actifs personnalisés manuellement.

Modifier les sous-types d'actifs

Vous pouvez modifier les sous-types d'actifs en fonction de vos besoins. Si le composant Organisation est activé sur votre appliance, vous devez modifier les sous-types d'actifs individuellement pour chaque organisation.

1.
Accédez à la page Détails du type d'actif :
a.
Connectez-vous à la Console d’administration de l’appliance à l’adresse https://nom_hôte_appliance/admin. Ou bien, si l'option Afficher le menu de l'organisation dans l'en-tête d'administrateur est activée dans les Paramètres généraux de l'appliance, sélectionnez une organisation dans la liste déroulante située en haut à droite de la page, à côté des informations de connexion.
b.
Dans la barre de navigation de gauche, cliquez sur Gestion des actifs, puis sur Types d'actifs.
2.
Dans l’onglet Sous-type, cliquez sur le bouton Modifier en regard du sous-type que vous souhaitez modifier : .
La page Détails du sous-type d'actif s'affiche. Pour plus d'informations sur les options disponibles pour les sous-types d'actifs, consultez Ajouter des sous-types d'actifs et sélectionner les préférences de la page Détails sur le périphérique.
3.
Cliquez sur Enregistrer à la fin de la ligne, puis cliquez sur Enregistrer en bas de la page.
Configurer un sous-type d'actif comme sous-type par défaut

Pour attribuer automatiquement de nouveaux actifs à un sous-type, vous pouvez définir un sous-type d'actif comme sous-type par défaut.

1.
Accédez à la page Détails du type d'actif :
a.
Connectez-vous à la Console d’administration de l’appliance à l’adresse https://nom_hôte_appliance/admin. Ou bien, si l'option Afficher le menu de l'organisation dans l'en-tête d'administrateur est activée dans les Paramètres généraux de l'appliance, sélectionnez une organisation dans la liste déroulante située en haut à droite de la page, à côté des informations de connexion.
b.
Dans la barre de navigation de gauche, cliquez sur Gestion des actifs, puis sur Types d'actifs.
c.
Pour afficher la page Détails du type d'actif, effectuez l'une des opérations suivantes :
Sélectionnez Choisir une action > Nouvelle.
2.
Dans l’onglet Sous-type, cliquez sur le bouton Modifier en regard du sous-type que vous souhaitez modifier : .
La page Détails du sous-type d'actif s'affiche.
4.
Cliquez sur Enregistrer à la fin de la ligne, puis cliquez sur Enregistrer en bas de la page.
Afficher les sous-types disponibles pour les types d'actifs

Vous pouvez afficher les sous-types d'actifs disponibles pour les types d'actifs que vous gérez. Si le composant Organisation est activé sur votre appliance, vous pouvez afficher et modifier les sous-types d'actifs individuellement pour chaque organisation.

Accédez à la page Détails du type d'actif :
1.
Connectez-vous à la Console d’administration de l’appliance à l’adresse https://nom_hôte_appliance/admin. Ou bien, si l'option Afficher le menu de l'organisation dans l'en-tête d'administrateur est activée dans les Paramètres généraux de l'appliance, sélectionnez une organisation dans la liste déroulante située en haut à droite de la page, à côté des informations de connexion.
2.
Dans la barre de navigation de gauche, cliquez sur Gestion des actifs, puis sur Types d'actifs.
3.
Pour afficher la page Détails du type d'actif, effectuez l'une des opérations suivantes :
Sélectionnez Choisir une action > Nouvelle.
Afficher les sous-types d'actifs sur la page Actifs

Vous pouvez utiliser le menu Afficher par pour trier les éléments de la page Actifs par sous-types.

a.
Connectez-vous à la Console d’administration de l’appliance à l’adresse https://nom_hôte_appliance/admin. Ou bien, si l'option Afficher le menu de l'organisation dans l'en-tête d'administrateur est activée dans les Paramètres généraux de l'appliance, sélectionnez une organisation dans la liste déroulante située en haut à droite de la page, à côté des informations de connexion.
b.
Dans la barre de navigation de gauche, cliquez sur Gestion des actifs, puis sur Actifs.
Les attributions de sous-types pour ces actifs apparaissent dans la colonne Sous-types. Aucun indique que l'actif n'est pas attribué à un sous-type.
2.
Pour voir les sous-types attribués à un type d'actif en particulier, accédez au menu Afficher par en haut à droite, et sélectionnez un type d'actif.
3.
Pour afficher un seul sous-type pour un type d'actif, accédez au menu Afficher par, sélectionnez un type d'actif, puis sélectionnez un sous-type.
Les champs associés au sous-type, tels que Niveau d'encre pour un sous-type Imprimante apparaissent sous forme de colonnes sur la page Actifs.
Attribuer ou modifier les sous-types d'actifs Périphériques à partir de la page Périphériques

Si vous disposez d'actifs Périphériques qui n'ont pas été associés à un sous-type, vous pouvez les associer à des sous-types ou vous pouvez modifier les attributions de sous-types à partir de la page Périphériques, à condition que ce ne soient pas des périphériques SNMP (Simple Network Management Protocol). Les sous-types pour les périphériques SNMP doivent être attribués lors de la configuration initiale des périphériques.

Vous disposez d’actifs de périphériques dans l’inventaire de l’appliance et vous avez créé des sous-types pour des types d’actifs Périphérique. Voir Ajouter des sous-types d'actifs et sélectionner les préférences de la page Détails sur le périphérique.

Important:
 
1.
Connectez-vous à la Console d’administration de l’appliance à l’adresse https://nom_hôte_appliance/admin. Ou bien, si l'option Afficher le menu de l'organisation dans l'en-tête d'administrateur est activée dans les Paramètres généraux de l'appliance, sélectionnez une organisation dans la liste déroulante située en haut à droite de la page, à côté des informations de connexion.
2.
Sélectionnez Inventaire > Périphériques pour afficher la page Périphériques.
a.
Cliquez sur l’onglet Filtre au-dessus de la liste de droite pour afficher le panneau Filtre.
c.
Cliquez sur Rechercher.
Tip:
 
CONSEIL: vous pouvez également utiliser la liste déroulante Afficher par afin d'identifier les périphériques appartenant à des sous-types d'actifs.
5.
Sélectionnez Choisir une action > Remplacer le sous-type par.
Le sous-type est sélectionné et la modification apparaîtra sur la page Détails sur le périphérique la prochaine fois que l'inventaire sera visible pour le périphérique.
Attribuer les actifs aux sous-types ou modifier les attributions de sous-types à partir de la page Actifs

Si vous disposez d'actifs qui n'ont pas été associés à un sous-type d'actif, vous pouvez les associer à des sous-types ou vous pouvez modifier les attributions de sous-types à partir de la page Actifs, à condition que ce ne soient pas des périphériques SNMP (Simple Network Management Protocol). Les sous-types pour les périphériques SNMP doivent être attribués lors de la configuration initiale des périphériques.

Vous disposez d’actifs dans l’inventaire de l’appliance et vous avez créé des sous-types pour des types d’actifs. Voir Ajouter des sous-types d'actifs et sélectionner les préférences de la page Détails sur le périphérique.

Important:
 
a.
Connectez-vous à la Console d’administration de l’appliance à l’adresse https://nom_hôte_appliance/admin. Ou bien, si l'option Afficher le menu de l'organisation dans l'en-tête d'administrateur est activée dans les Paramètres généraux de l'appliance, sélectionnez une organisation dans la liste déroulante située en haut à droite de la page, à côté des informations de connexion.
b.
Dans la barre de navigation de gauche, cliquez sur Gestion des actifs, puis sur Actifs.
a.
Cliquez sur l’onglet Filtre au-dessus de la liste de droite pour afficher le panneau Filtre.
c.
Cliquez sur Rechercher.
Tip:
 
CONSEIL: vous pouvez également utiliser la liste déroulante Afficher par afin d'identifier les actifs appartenant à des sous-types d'actif.
4.
Sélectionnez Afficher par > Type d'actif > Périphérique, puis sélectionnez l'une des entrées disponibles dans la liste. Par exemple, pour afficher tous les actifs du périphérique, sélectionnez Tous les sous-types de périphérique.
5.
Sélectionnez Choisir une action > Remplacer le sous-type par.
Mettre à jour les champs d'actifs personnalisés manuellement

Vous pouvez mettre à jour les champs d'actif personnalisés manuellement si nécessaire. Cela est utile lorsque des informations sur un actif ne peuvent pas être collectées automatiquement ou si vous désirez suivre des informations supplémentaires sur un actif.

Vous avez ajouté des sous-types d'actifs ou des champs d'actifs personnalisés.

Tip:
 
1.
Accédez à la page Détails de l'actif :
a.
Connectez-vous à la Console d’administration de l’appliance à l’adresse https://nom_hôte_appliance/admin. Ou bien, si l'option Afficher le menu de l'organisation dans l'en-tête d'administrateur est activée dans les Paramètres généraux de l'appliance, sélectionnez une organisation dans la liste déroulante située en haut à droite de la page, à côté des informations de connexion.
b.
Dans la barre de navigation de gauche, cliquez sur Gestion des actifs, puis sur Actifs.
3.
Cliquez sur Enregistrer.
Supprimer les sous-types d'actifs

Vous pouvez supprimer les sous-types d'actifs à condition qu'aucun actif ne soit associé à ces sous-types.

Vous disposez de sous-types d'actifs associés à aucun actif.

1.
Accédez à la page Détails du type d'actif :
a.
Connectez-vous à la Console d’administration de l’appliance à l’adresse https://nom_hôte_appliance/admin. Ou bien, si l'option Afficher le menu de l'organisation dans l'en-tête d'administrateur est activée dans les Paramètres généraux de l'appliance, sélectionnez une organisation dans la liste déroulante située en haut à droite de la page, à côté des informations de connexion.
b.
Dans la barre de navigation de gauche, cliquez sur Gestion des actifs, puis sur Types d'actifs.
2.
Dans la section Sous-types, cliquez sur le bouton Supprimer en regard du sous-type que vous souhaitez modifier : .

Afficher les sous-types disponibles pour les types d'actifs

À propos des sous-types d'actifs, des champs personnalisés et des préférences de détails sur les périphériques

Les sous-types d'actifs sont des sous-catégories d'actifs que vous pouvez ajouter à n'importe quel type d'actif, y compris aux types d'actifs personnalisés. Cela vous permet, dans l’inventaire de l’appliance, d’identifier et de gérer des sous-types d’actifs, comme les actifs de périphérique tels que les ordinateurs, les imprimantes, les routeurs et les actifs logiciels s’exécutant sous Windows, Mac ou Linux.

Les sous-types d’actifs héritent des champs des types d’actifs. Vous pouvez ajouter des champs personnalisés pour permettre au processus d’inventaire de l’appliance de collecter les informations pertinentes sur les sous-types d’actifs. Par exemple, vous pouvez ajouter le sous-type d'actif Imprimante au type d'actif Périphérique. Vous pouvez ensuite ajouter un champ personnalisé pour le sous-type Imprimante, par exemple Toner. Le champ Toner sera ensuite disponible dans les actifs de périphériques, dans le sous-type Imprimante.

En outre, vous pouvez choisir d'afficher ou de masquer les détails apparaissant pour chaque sous-type d'actif de périphérique sur la page Détails sur le périphérique. Par exemple, vous pouvez masquer les informations qui ne sont pas utiles pour les imprimantes, telles que Programmes installés, Logiciel détecté et Logiciel mesuré, à partir de la page d'actifs Détails sur le périphérique avec le sous-type Imprimante.

Workflow pour l'utilisation des sous-types d'actifs avec les périphériques SNMP

Pour utiliser des sous-types d'actifs, vous devez les ajouter, ainsi que tous les champs personnalisés que vous désirez utiliser, à vos types d'actifs. Pour renseigner les champs avec les données des périphériques SNMP (Simple Network Management Protocol), vous pouvez également ajouter des identifiants d'objets (OID) aux champs personnalisés.

Le workflow pour l'utilisation des sous-types d'actifs avec les périphériques SNMP inclut les tâches suivantes :

Important:
 
3.
Facultatif : renseigner les champs :
Ajouter des sous-types d'actifs et sélectionner les préférences de la page Détails sur le périphérique

Vous pouvez ajouter des sous-types d'actifs à n'importe quel type d'actif, y compris aux types d'actifs personnalisés. Vous pouvez également ajouter des champs personnalisés pour chaque sous-type d'actif.

En outre, vous pouvez choisir quels champs afficher sur la page Détails sur le périphérique, ainsi que les sections dans lesquelles vous souhaitez que ces champs apparaissent. Cela vous permet de personnaliser la page Détails sur le périphérique et de mettre en exergue les informations les plus importantes.

1.
Accédez à la page Détails du type d'actif :
a.
Connectez-vous à la Console d’administration de l’appliance à l’adresse https://nom_hôte_appliance/admin. Ou bien, si l'option Afficher le menu de l'organisation dans l'en-tête d'administrateur est activée dans les Paramètres généraux de l'appliance, sélectionnez une organisation dans la liste déroulante située en haut à droite de la page, à côté des informations de connexion.
b.
Dans la barre de navigation de gauche, cliquez sur Gestion des actifs, puis sur Types d'actifs.
c.
Pour afficher la page Détails du type d'actif, effectuez l'une des opérations suivantes :
Sélectionnez Choisir une action > Nouvelle.
2.
Dans l’onglet Sous-types, cliquez sur Ajouter un sous-type.
REMARQUE: dans une installation par défaut, les actifs de périphérique comprennent deux sous-types d'actifs pour les imprimantes : Imprimante laser : Couleur et Imprimante laser : Monochrome. Chacun de ces sous-types fournit un ensemble commun de champs qui s'appliquent à la plupart des imprimantes. L'appliance est également fournie avec un ensemble de modèles d'imprimantes pour les modèles d'imprimantes compatibles SNMP standard, basés sur ces sous-types d'actifs. Vous pouvez modifier ces modèles ou en ajouter de nouveaux, selon les besoins. Lorsque vous appliquez un modèle d'imprimante à un périphérique, les données définies dans le modèle, telles que les niveaux de toner ou les descriptions, sont recueillies pour l'imprimante lors du prochain cycle d'inventaire. Pour plus d'informations, voir À propos des modèles d'imprimante.
La page Détails du sous-type d'actif s'affiche. La section Champs hérités affiche les champs qui ont été ajoutés au type d'actif et sont donc disponibles pour le sous-type d'actif. Les champs hérités sont masqués par défaut. Vous devez cliquer sur le lien Champs hérités pour afficher le champ.

Option

Description

Nom

Nom du sous-type d'actif. Ce nom apparaît dans la liste de la page des Détails du type d'actif.

Par défaut

Indique si vous désirez utiliser le sous-type d'actif sélectionné comme sous-type par défaut pour les nouveaux actifs. Si vous cochez cette case, les nouveaux actifs du type sélectionné seront automatiquement classés dans ce sous-type d'actif. Vous pouvez remplacer ce paramètre à tout moment.

4.
Dans la section Champs de sous-type, cliquez sur Ajouter dans la ligne d'en-tête, à droite du tableau : .

Élément

Description

Nom

Nom du sous-type d'actif. Ce nom identifie le sous-type d'actif dans la page des Détails de l'actif.

Valeurs disponibles

Valeurs qui apparaissent dans les champs contenant des listes de valeurs. Ce champ est activé lorsque vous choisissez Sélection unique ou Sélection multiple dans la liste déroulante Type. Si vous optez pour Sélection unique ou Sélection multiple, vous devez entrer au moins une valeur dans ce champ. Si nécessaire, séparez chaque valeur par une virgule.

Valeurs par défaut

Valeur qui apparaît par défaut dans le champ. Si vous choisissez Sélection unique ou Sélection multiple dans la liste déroulante Type, vous devez saisir l'une des valeurs figurant dans le champ Valeurs disponibles.

Obligatoire

Caractère obligatoire ou facultatif. Si cette case est cochée, les utilisateurs doivent renseigner le champ lorsqu'ils créent des actifs du type sélectionné.

Type

Type de champ. Les types de champs comprennent :

Pièce jointe : champ permettant aux utilisateurs d'ajouter des pièces jointes à un actif.
Devise : champ utilisé pour les valeurs monétaires.
Catalogue de logiciels : champ permettant aux utilisateurs d'associer l'actif à une application figurant dans le catalogue de logiciels.
Éditeur : permet à l’utilisateur d’associer les informations d’éditeur d’une application à la ressource.
Date : champ utilisé pour les informations du calendrier.
Étiquette : champ permettant aux utilisateurs d'associer une étiquette à l'actif.
Paramètres régionaux : champ permettant à l’utilisateur d’associer des paramètres régionaux à un actif.
Lien : champ utilisé pour les liens Internet. Les liens doivent correspondre à des adresses URL valides, comme https://www.quest.com/fr-fr.
Sélection multiple : champ affichant une liste dans laquelle il est possible de sélectionner plusieurs valeurs. Chaque valeur est limitée à 255 caractères.
Remarques : champ utilisé pour indiquer des informations supplémentaires.
Nombre : champ utilisé pour les valeurs numériques exprimées sous la forme de nombres entiers.
Parent : champ permettant à l'actif de pointer vers le même type d'actif dans une relation enfant-parent. Par exemple, vous pouvez autoriser les types Emplacement à avoir une connexion parente, permettant à « New York » de pointer vers un emplacement « Amérique du Nord ». Cela peut ensuite être utilisé dans le système de production de rapports pour répertorier tous les actifs en Amérique du Nord.
Sélection unique : champ affichant une liste de valeurs dans laquelle il n'est possible de sélectionner qu'une seule valeur. Chaque valeur est limitée à 255 caractères.
Texte : champ destiné à du texte supplémentaire. Le champ ne doit pas contenir plus de 255 caractères.
Horodatage : champ utilisé pour ajouter une date et une heure à l'enregistrement.
Utilisateur : champ utilisé pour associer des enregistrements d'utilisateur à l'actif.
Actifs Type d'actif : champ utilisé pour indiquer des relations entre des types d'actifs.

Sélection multiple

Indique si le champ d'actif pointe vers d'autres actifs. Une case est activée lorsque vous sélectionnez Actifs Type d'actif dans la liste déroulante Type. Cochez la case pour que ce champ personnalisé puisse pointer vers plusieurs enregistrements.

Par exemple, vous pouvez souhaiter qu'un champ pointe vers plusieurs périphériques approuvés pour une licence particulière. Dans ce cas, cochez la case. En revanche, pour créer un champ à relation unique, dans le cas d'une imprimante réservée à un service, désactivez la case.

Section Périphérique

Emplacement, sur la page Détails sur le périphérique, où est reporté le champ. Par exemple, si vous créez un sous-type d'actif Imprimante avec un champ nommé Niveau de Toner, vous devez sélectionner Matériel, car ce champ est associé au matériel d'impression. Toutefois, vous pouvez choisir n'importe quelle section dans la liste déroulante, pour tous les champs.

6.
Cliquez sur Enregistrer à la fin de la ligne.
a.
Faites défiler la page jusqu'à Sous-type, Détails sur le périphérique : Afficher/masquer les sections.
Pour un sous-type d'imprimante, vous pouvez afficher les Informations d'inventaire comme Matériel, Imprimantes, Interfaces réseau et Données SNMP.
Pour un sous-type d'imprimante, vous pouvez masquer les sections Logiciel et Dell Command | Monitor, car elles ne sont pas pertinentes pour les imprimantes.
8.
Cliquez sur Enregistrer en bas de la page.

Pour permettre au système de renseigner automatiquement les champs personnalisés avec les données de la page Détails sur le périphérique, vous devez obtenir les identifiants d'objets appropriés et mapper les OID des champs. Voir :

Pour mettre à jour manuellement les champs personnalisés, accédez à la page Détails de l'actif. Voir Mettre à jour les champs d'actifs personnalisés manuellement.

Modifier les sous-types d'actifs

Vous pouvez modifier les sous-types d'actifs en fonction de vos besoins. Si le composant Organisation est activé sur votre appliance, vous devez modifier les sous-types d'actifs individuellement pour chaque organisation.

1.
Accédez à la page Détails du type d'actif :
a.
Connectez-vous à la Console d’administration de l’appliance à l’adresse https://nom_hôte_appliance/admin. Ou bien, si l'option Afficher le menu de l'organisation dans l'en-tête d'administrateur est activée dans les Paramètres généraux de l'appliance, sélectionnez une organisation dans la liste déroulante située en haut à droite de la page, à côté des informations de connexion.
b.
Dans la barre de navigation de gauche, cliquez sur Gestion des actifs, puis sur Types d'actifs.
2.
Dans l’onglet Sous-type, cliquez sur le bouton Modifier en regard du sous-type que vous souhaitez modifier : .
La page Détails du sous-type d'actif s'affiche. Pour plus d'informations sur les options disponibles pour les sous-types d'actifs, consultez Ajouter des sous-types d'actifs et sélectionner les préférences de la page Détails sur le périphérique.
3.
Cliquez sur Enregistrer à la fin de la ligne, puis cliquez sur Enregistrer en bas de la page.
Configurer un sous-type d'actif comme sous-type par défaut

Pour attribuer automatiquement de nouveaux actifs à un sous-type, vous pouvez définir un sous-type d'actif comme sous-type par défaut.

1.
Accédez à la page Détails du type d'actif :
a.
Connectez-vous à la Console d’administration de l’appliance à l’adresse https://nom_hôte_appliance/admin. Ou bien, si l'option Afficher le menu de l'organisation dans l'en-tête d'administrateur est activée dans les Paramètres généraux de l'appliance, sélectionnez une organisation dans la liste déroulante située en haut à droite de la page, à côté des informations de connexion.
b.
Dans la barre de navigation de gauche, cliquez sur Gestion des actifs, puis sur Types d'actifs.
c.
Pour afficher la page Détails du type d'actif, effectuez l'une des opérations suivantes :
Sélectionnez Choisir une action > Nouvelle.
2.
Dans l’onglet Sous-type, cliquez sur le bouton Modifier en regard du sous-type que vous souhaitez modifier : .
La page Détails du sous-type d'actif s'affiche.
4.
Cliquez sur Enregistrer à la fin de la ligne, puis cliquez sur Enregistrer en bas de la page.
Afficher les sous-types disponibles pour les types d'actifs

Vous pouvez afficher les sous-types d'actifs disponibles pour les types d'actifs que vous gérez. Si le composant Organisation est activé sur votre appliance, vous pouvez afficher et modifier les sous-types d'actifs individuellement pour chaque organisation.

Accédez à la page Détails du type d'actif :
1.
Connectez-vous à la Console d’administration de l’appliance à l’adresse https://nom_hôte_appliance/admin. Ou bien, si l'option Afficher le menu de l'organisation dans l'en-tête d'administrateur est activée dans les Paramètres généraux de l'appliance, sélectionnez une organisation dans la liste déroulante située en haut à droite de la page, à côté des informations de connexion.
2.
Dans la barre de navigation de gauche, cliquez sur Gestion des actifs, puis sur Types d'actifs.
3.
Pour afficher la page Détails du type d'actif, effectuez l'une des opérations suivantes :
Sélectionnez Choisir une action > Nouvelle.
Afficher les sous-types d'actifs sur la page Actifs

Vous pouvez utiliser le menu Afficher par pour trier les éléments de la page Actifs par sous-types.

a.
Connectez-vous à la Console d’administration de l’appliance à l’adresse https://nom_hôte_appliance/admin. Ou bien, si l'option Afficher le menu de l'organisation dans l'en-tête d'administrateur est activée dans les Paramètres généraux de l'appliance, sélectionnez une organisation dans la liste déroulante située en haut à droite de la page, à côté des informations de connexion.
b.
Dans la barre de navigation de gauche, cliquez sur Gestion des actifs, puis sur Actifs.
Les attributions de sous-types pour ces actifs apparaissent dans la colonne Sous-types. Aucun indique que l'actif n'est pas attribué à un sous-type.
2.
Pour voir les sous-types attribués à un type d'actif en particulier, accédez au menu Afficher par en haut à droite, et sélectionnez un type d'actif.
3.
Pour afficher un seul sous-type pour un type d'actif, accédez au menu Afficher par, sélectionnez un type d'actif, puis sélectionnez un sous-type.
Les champs associés au sous-type, tels que Niveau d'encre pour un sous-type Imprimante apparaissent sous forme de colonnes sur la page Actifs.
Attribuer ou modifier les sous-types d'actifs Périphériques à partir de la page Périphériques

Si vous disposez d'actifs Périphériques qui n'ont pas été associés à un sous-type, vous pouvez les associer à des sous-types ou vous pouvez modifier les attributions de sous-types à partir de la page Périphériques, à condition que ce ne soient pas des périphériques SNMP (Simple Network Management Protocol). Les sous-types pour les périphériques SNMP doivent être attribués lors de la configuration initiale des périphériques.

Vous disposez d’actifs de périphériques dans l’inventaire de l’appliance et vous avez créé des sous-types pour des types d’actifs Périphérique. Voir Ajouter des sous-types d'actifs et sélectionner les préférences de la page Détails sur le périphérique.

Important:
 
1.
Connectez-vous à la Console d’administration de l’appliance à l’adresse https://nom_hôte_appliance/admin. Ou bien, si l'option Afficher le menu de l'organisation dans l'en-tête d'administrateur est activée dans les Paramètres généraux de l'appliance, sélectionnez une organisation dans la liste déroulante située en haut à droite de la page, à côté des informations de connexion.
2.
Sélectionnez Inventaire > Périphériques pour afficher la page Périphériques.
a.
Cliquez sur l’onglet Filtre au-dessus de la liste de droite pour afficher le panneau Filtre.
c.
Cliquez sur Rechercher.
Tip:
 
CONSEIL: vous pouvez également utiliser la liste déroulante Afficher par afin d'identifier les périphériques appartenant à des sous-types d'actifs.
5.
Sélectionnez Choisir une action > Remplacer le sous-type par.
Le sous-type est sélectionné et la modification apparaîtra sur la page Détails sur le périphérique la prochaine fois que l'inventaire sera visible pour le périphérique.
Attribuer les actifs aux sous-types ou modifier les attributions de sous-types à partir de la page Actifs

Si vous disposez d'actifs qui n'ont pas été associés à un sous-type d'actif, vous pouvez les associer à des sous-types ou vous pouvez modifier les attributions de sous-types à partir de la page Actifs, à condition que ce ne soient pas des périphériques SNMP (Simple Network Management Protocol). Les sous-types pour les périphériques SNMP doivent être attribués lors de la configuration initiale des périphériques.

Vous disposez d’actifs dans l’inventaire de l’appliance et vous avez créé des sous-types pour des types d’actifs. Voir Ajouter des sous-types d'actifs et sélectionner les préférences de la page Détails sur le périphérique.

Important:
 
a.
Connectez-vous à la Console d’administration de l’appliance à l’adresse https://nom_hôte_appliance/admin. Ou bien, si l'option Afficher le menu de l'organisation dans l'en-tête d'administrateur est activée dans les Paramètres généraux de l'appliance, sélectionnez une organisation dans la liste déroulante située en haut à droite de la page, à côté des informations de connexion.
b.
Dans la barre de navigation de gauche, cliquez sur Gestion des actifs, puis sur Actifs.
a.
Cliquez sur l’onglet Filtre au-dessus de la liste de droite pour afficher le panneau Filtre.
c.
Cliquez sur Rechercher.
Tip:
 
CONSEIL: vous pouvez également utiliser la liste déroulante Afficher par afin d'identifier les actifs appartenant à des sous-types d'actif.
4.
Sélectionnez Afficher par > Type d'actif > Périphérique, puis sélectionnez l'une des entrées disponibles dans la liste. Par exemple, pour afficher tous les actifs du périphérique, sélectionnez Tous les sous-types de périphérique.
5.
Sélectionnez Choisir une action > Remplacer le sous-type par.
Mettre à jour les champs d'actifs personnalisés manuellement

Vous pouvez mettre à jour les champs d'actif personnalisés manuellement si nécessaire. Cela est utile lorsque des informations sur un actif ne peuvent pas être collectées automatiquement ou si vous désirez suivre des informations supplémentaires sur un actif.

Vous avez ajouté des sous-types d'actifs ou des champs d'actifs personnalisés.

Tip:
 
1.
Accédez à la page Détails de l'actif :
a.
Connectez-vous à la Console d’administration de l’appliance à l’adresse https://nom_hôte_appliance/admin. Ou bien, si l'option Afficher le menu de l'organisation dans l'en-tête d'administrateur est activée dans les Paramètres généraux de l'appliance, sélectionnez une organisation dans la liste déroulante située en haut à droite de la page, à côté des informations de connexion.
b.
Dans la barre de navigation de gauche, cliquez sur Gestion des actifs, puis sur Actifs.
3.
Cliquez sur Enregistrer.
Supprimer les sous-types d'actifs

Vous pouvez supprimer les sous-types d'actifs à condition qu'aucun actif ne soit associé à ces sous-types.

Vous disposez de sous-types d'actifs associés à aucun actif.

1.
Accédez à la page Détails du type d'actif :
a.
Connectez-vous à la Console d’administration de l’appliance à l’adresse https://nom_hôte_appliance/admin. Ou bien, si l'option Afficher le menu de l'organisation dans l'en-tête d'administrateur est activée dans les Paramètres généraux de l'appliance, sélectionnez une organisation dans la liste déroulante située en haut à droite de la page, à côté des informations de connexion.
b.
Dans la barre de navigation de gauche, cliquez sur Gestion des actifs, puis sur Types d'actifs.
2.
Dans la section Sous-types, cliquez sur le bouton Supprimer en regard du sous-type que vous souhaitez modifier : .

Afficher les sous-types d'actifs sur la page Actifs

À propos des sous-types d'actifs, des champs personnalisés et des préférences de détails sur les périphériques

Les sous-types d'actifs sont des sous-catégories d'actifs que vous pouvez ajouter à n'importe quel type d'actif, y compris aux types d'actifs personnalisés. Cela vous permet, dans l’inventaire de l’appliance, d’identifier et de gérer des sous-types d’actifs, comme les actifs de périphérique tels que les ordinateurs, les imprimantes, les routeurs et les actifs logiciels s’exécutant sous Windows, Mac ou Linux.

Les sous-types d’actifs héritent des champs des types d’actifs. Vous pouvez ajouter des champs personnalisés pour permettre au processus d’inventaire de l’appliance de collecter les informations pertinentes sur les sous-types d’actifs. Par exemple, vous pouvez ajouter le sous-type d'actif Imprimante au type d'actif Périphérique. Vous pouvez ensuite ajouter un champ personnalisé pour le sous-type Imprimante, par exemple Toner. Le champ Toner sera ensuite disponible dans les actifs de périphériques, dans le sous-type Imprimante.

En outre, vous pouvez choisir d'afficher ou de masquer les détails apparaissant pour chaque sous-type d'actif de périphérique sur la page Détails sur le périphérique. Par exemple, vous pouvez masquer les informations qui ne sont pas utiles pour les imprimantes, telles que Programmes installés, Logiciel détecté et Logiciel mesuré, à partir de la page d'actifs Détails sur le périphérique avec le sous-type Imprimante.

Workflow pour l'utilisation des sous-types d'actifs avec les périphériques SNMP

Pour utiliser des sous-types d'actifs, vous devez les ajouter, ainsi que tous les champs personnalisés que vous désirez utiliser, à vos types d'actifs. Pour renseigner les champs avec les données des périphériques SNMP (Simple Network Management Protocol), vous pouvez également ajouter des identifiants d'objets (OID) aux champs personnalisés.

Le workflow pour l'utilisation des sous-types d'actifs avec les périphériques SNMP inclut les tâches suivantes :

Important:
 
3.
Facultatif : renseigner les champs :
Ajouter des sous-types d'actifs et sélectionner les préférences de la page Détails sur le périphérique

Vous pouvez ajouter des sous-types d'actifs à n'importe quel type d'actif, y compris aux types d'actifs personnalisés. Vous pouvez également ajouter des champs personnalisés pour chaque sous-type d'actif.

En outre, vous pouvez choisir quels champs afficher sur la page Détails sur le périphérique, ainsi que les sections dans lesquelles vous souhaitez que ces champs apparaissent. Cela vous permet de personnaliser la page Détails sur le périphérique et de mettre en exergue les informations les plus importantes.

1.
Accédez à la page Détails du type d'actif :
a.
Connectez-vous à la Console d’administration de l’appliance à l’adresse https://nom_hôte_appliance/admin. Ou bien, si l'option Afficher le menu de l'organisation dans l'en-tête d'administrateur est activée dans les Paramètres généraux de l'appliance, sélectionnez une organisation dans la liste déroulante située en haut à droite de la page, à côté des informations de connexion.
b.
Dans la barre de navigation de gauche, cliquez sur Gestion des actifs, puis sur Types d'actifs.
c.
Pour afficher la page Détails du type d'actif, effectuez l'une des opérations suivantes :
Sélectionnez Choisir une action > Nouvelle.
2.
Dans l’onglet Sous-types, cliquez sur Ajouter un sous-type.
REMARQUE: dans une installation par défaut, les actifs de périphérique comprennent deux sous-types d'actifs pour les imprimantes : Imprimante laser : Couleur et Imprimante laser : Monochrome. Chacun de ces sous-types fournit un ensemble commun de champs qui s'appliquent à la plupart des imprimantes. L'appliance est également fournie avec un ensemble de modèles d'imprimantes pour les modèles d'imprimantes compatibles SNMP standard, basés sur ces sous-types d'actifs. Vous pouvez modifier ces modèles ou en ajouter de nouveaux, selon les besoins. Lorsque vous appliquez un modèle d'imprimante à un périphérique, les données définies dans le modèle, telles que les niveaux de toner ou les descriptions, sont recueillies pour l'imprimante lors du prochain cycle d'inventaire. Pour plus d'informations, voir À propos des modèles d'imprimante.
La page Détails du sous-type d'actif s'affiche. La section Champs hérités affiche les champs qui ont été ajoutés au type d'actif et sont donc disponibles pour le sous-type d'actif. Les champs hérités sont masqués par défaut. Vous devez cliquer sur le lien Champs hérités pour afficher le champ.

Option

Description

Nom

Nom du sous-type d'actif. Ce nom apparaît dans la liste de la page des Détails du type d'actif.

Par défaut

Indique si vous désirez utiliser le sous-type d'actif sélectionné comme sous-type par défaut pour les nouveaux actifs. Si vous cochez cette case, les nouveaux actifs du type sélectionné seront automatiquement classés dans ce sous-type d'actif. Vous pouvez remplacer ce paramètre à tout moment.

4.
Dans la section Champs de sous-type, cliquez sur Ajouter dans la ligne d'en-tête, à droite du tableau : .

Élément

Description

Nom

Nom du sous-type d'actif. Ce nom identifie le sous-type d'actif dans la page des Détails de l'actif.

Valeurs disponibles

Valeurs qui apparaissent dans les champs contenant des listes de valeurs. Ce champ est activé lorsque vous choisissez Sélection unique ou Sélection multiple dans la liste déroulante Type. Si vous optez pour Sélection unique ou Sélection multiple, vous devez entrer au moins une valeur dans ce champ. Si nécessaire, séparez chaque valeur par une virgule.

Valeurs par défaut

Valeur qui apparaît par défaut dans le champ. Si vous choisissez Sélection unique ou Sélection multiple dans la liste déroulante Type, vous devez saisir l'une des valeurs figurant dans le champ Valeurs disponibles.

Obligatoire

Caractère obligatoire ou facultatif. Si cette case est cochée, les utilisateurs doivent renseigner le champ lorsqu'ils créent des actifs du type sélectionné.

Type

Type de champ. Les types de champs comprennent :

Pièce jointe : champ permettant aux utilisateurs d'ajouter des pièces jointes à un actif.
Devise : champ utilisé pour les valeurs monétaires.
Catalogue de logiciels : champ permettant aux utilisateurs d'associer l'actif à une application figurant dans le catalogue de logiciels.
Éditeur : permet à l’utilisateur d’associer les informations d’éditeur d’une application à la ressource.
Date : champ utilisé pour les informations du calendrier.
Étiquette : champ permettant aux utilisateurs d'associer une étiquette à l'actif.
Paramètres régionaux : champ permettant à l’utilisateur d’associer des paramètres régionaux à un actif.
Lien : champ utilisé pour les liens Internet. Les liens doivent correspondre à des adresses URL valides, comme https://www.quest.com/fr-fr.
Sélection multiple : champ affichant une liste dans laquelle il est possible de sélectionner plusieurs valeurs. Chaque valeur est limitée à 255 caractères.
Remarques : champ utilisé pour indiquer des informations supplémentaires.
Nombre : champ utilisé pour les valeurs numériques exprimées sous la forme de nombres entiers.
Parent : champ permettant à l'actif de pointer vers le même type d'actif dans une relation enfant-parent. Par exemple, vous pouvez autoriser les types Emplacement à avoir une connexion parente, permettant à « New York » de pointer vers un emplacement « Amérique du Nord ». Cela peut ensuite être utilisé dans le système de production de rapports pour répertorier tous les actifs en Amérique du Nord.
Sélection unique : champ affichant une liste de valeurs dans laquelle il n'est possible de sélectionner qu'une seule valeur. Chaque valeur est limitée à 255 caractères.
Texte : champ destiné à du texte supplémentaire. Le champ ne doit pas contenir plus de 255 caractères.
Horodatage : champ utilisé pour ajouter une date et une heure à l'enregistrement.
Utilisateur : champ utilisé pour associer des enregistrements d'utilisateur à l'actif.
Actifs Type d'actif : champ utilisé pour indiquer des relations entre des types d'actifs.

Sélection multiple

Indique si le champ d'actif pointe vers d'autres actifs. Une case est activée lorsque vous sélectionnez Actifs Type d'actif dans la liste déroulante Type. Cochez la case pour que ce champ personnalisé puisse pointer vers plusieurs enregistrements.

Par exemple, vous pouvez souhaiter qu'un champ pointe vers plusieurs périphériques approuvés pour une licence particulière. Dans ce cas, cochez la case. En revanche, pour créer un champ à relation unique, dans le cas d'une imprimante réservée à un service, désactivez la case.

Section Périphérique

Emplacement, sur la page Détails sur le périphérique, où est reporté le champ. Par exemple, si vous créez un sous-type d'actif Imprimante avec un champ nommé Niveau de Toner, vous devez sélectionner Matériel, car ce champ est associé au matériel d'impression. Toutefois, vous pouvez choisir n'importe quelle section dans la liste déroulante, pour tous les champs.

6.
Cliquez sur Enregistrer à la fin de la ligne.
a.
Faites défiler la page jusqu'à Sous-type, Détails sur le périphérique : Afficher/masquer les sections.
Pour un sous-type d'imprimante, vous pouvez afficher les Informations d'inventaire comme Matériel, Imprimantes, Interfaces réseau et Données SNMP.
Pour un sous-type d'imprimante, vous pouvez masquer les sections Logiciel et Dell Command | Monitor, car elles ne sont pas pertinentes pour les imprimantes.
8.
Cliquez sur Enregistrer en bas de la page.

Pour permettre au système de renseigner automatiquement les champs personnalisés avec les données de la page Détails sur le périphérique, vous devez obtenir les identifiants d'objets appropriés et mapper les OID des champs. Voir :

Pour mettre à jour manuellement les champs personnalisés, accédez à la page Détails de l'actif. Voir Mettre à jour les champs d'actifs personnalisés manuellement.

Modifier les sous-types d'actifs

Vous pouvez modifier les sous-types d'actifs en fonction de vos besoins. Si le composant Organisation est activé sur votre appliance, vous devez modifier les sous-types d'actifs individuellement pour chaque organisation.

1.
Accédez à la page Détails du type d'actif :
a.
Connectez-vous à la Console d’administration de l’appliance à l’adresse https://nom_hôte_appliance/admin. Ou bien, si l'option Afficher le menu de l'organisation dans l'en-tête d'administrateur est activée dans les Paramètres généraux de l'appliance, sélectionnez une organisation dans la liste déroulante située en haut à droite de la page, à côté des informations de connexion.
b.
Dans la barre de navigation de gauche, cliquez sur Gestion des actifs, puis sur Types d'actifs.
2.
Dans l’onglet Sous-type, cliquez sur le bouton Modifier en regard du sous-type que vous souhaitez modifier : .
La page Détails du sous-type d'actif s'affiche. Pour plus d'informations sur les options disponibles pour les sous-types d'actifs, consultez Ajouter des sous-types d'actifs et sélectionner les préférences de la page Détails sur le périphérique.
3.
Cliquez sur Enregistrer à la fin de la ligne, puis cliquez sur Enregistrer en bas de la page.
Configurer un sous-type d'actif comme sous-type par défaut

Pour attribuer automatiquement de nouveaux actifs à un sous-type, vous pouvez définir un sous-type d'actif comme sous-type par défaut.

1.
Accédez à la page Détails du type d'actif :
a.
Connectez-vous à la Console d’administration de l’appliance à l’adresse https://nom_hôte_appliance/admin. Ou bien, si l'option Afficher le menu de l'organisation dans l'en-tête d'administrateur est activée dans les Paramètres généraux de l'appliance, sélectionnez une organisation dans la liste déroulante située en haut à droite de la page, à côté des informations de connexion.
b.
Dans la barre de navigation de gauche, cliquez sur Gestion des actifs, puis sur Types d'actifs.
c.
Pour afficher la page Détails du type d'actif, effectuez l'une des opérations suivantes :
Sélectionnez Choisir une action > Nouvelle.
2.
Dans l’onglet Sous-type, cliquez sur le bouton Modifier en regard du sous-type que vous souhaitez modifier : .
La page Détails du sous-type d'actif s'affiche.
4.
Cliquez sur Enregistrer à la fin de la ligne, puis cliquez sur Enregistrer en bas de la page.
Afficher les sous-types disponibles pour les types d'actifs

Vous pouvez afficher les sous-types d'actifs disponibles pour les types d'actifs que vous gérez. Si le composant Organisation est activé sur votre appliance, vous pouvez afficher et modifier les sous-types d'actifs individuellement pour chaque organisation.

Accédez à la page Détails du type d'actif :
1.
Connectez-vous à la Console d’administration de l’appliance à l’adresse https://nom_hôte_appliance/admin. Ou bien, si l'option Afficher le menu de l'organisation dans l'en-tête d'administrateur est activée dans les Paramètres généraux de l'appliance, sélectionnez une organisation dans la liste déroulante située en haut à droite de la page, à côté des informations de connexion.
2.
Dans la barre de navigation de gauche, cliquez sur Gestion des actifs, puis sur Types d'actifs.
3.
Pour afficher la page Détails du type d'actif, effectuez l'une des opérations suivantes :
Sélectionnez Choisir une action > Nouvelle.
Afficher les sous-types d'actifs sur la page Actifs

Vous pouvez utiliser le menu Afficher par pour trier les éléments de la page Actifs par sous-types.

a.
Connectez-vous à la Console d’administration de l’appliance à l’adresse https://nom_hôte_appliance/admin. Ou bien, si l'option Afficher le menu de l'organisation dans l'en-tête d'administrateur est activée dans les Paramètres généraux de l'appliance, sélectionnez une organisation dans la liste déroulante située en haut à droite de la page, à côté des informations de connexion.
b.
Dans la barre de navigation de gauche, cliquez sur Gestion des actifs, puis sur Actifs.
Les attributions de sous-types pour ces actifs apparaissent dans la colonne Sous-types. Aucun indique que l'actif n'est pas attribué à un sous-type.
2.
Pour voir les sous-types attribués à un type d'actif en particulier, accédez au menu Afficher par en haut à droite, et sélectionnez un type d'actif.
3.
Pour afficher un seul sous-type pour un type d'actif, accédez au menu Afficher par, sélectionnez un type d'actif, puis sélectionnez un sous-type.
Les champs associés au sous-type, tels que Niveau d'encre pour un sous-type Imprimante apparaissent sous forme de colonnes sur la page Actifs.
Attribuer ou modifier les sous-types d'actifs Périphériques à partir de la page Périphériques

Si vous disposez d'actifs Périphériques qui n'ont pas été associés à un sous-type, vous pouvez les associer à des sous-types ou vous pouvez modifier les attributions de sous-types à partir de la page Périphériques, à condition que ce ne soient pas des périphériques SNMP (Simple Network Management Protocol). Les sous-types pour les périphériques SNMP doivent être attribués lors de la configuration initiale des périphériques.

Vous disposez d’actifs de périphériques dans l’inventaire de l’appliance et vous avez créé des sous-types pour des types d’actifs Périphérique. Voir Ajouter des sous-types d'actifs et sélectionner les préférences de la page Détails sur le périphérique.

Important:
 
1.
Connectez-vous à la Console d’administration de l’appliance à l’adresse https://nom_hôte_appliance/admin. Ou bien, si l'option Afficher le menu de l'organisation dans l'en-tête d'administrateur est activée dans les Paramètres généraux de l'appliance, sélectionnez une organisation dans la liste déroulante située en haut à droite de la page, à côté des informations de connexion.
2.
Sélectionnez Inventaire > Périphériques pour afficher la page Périphériques.
a.
Cliquez sur l’onglet Filtre au-dessus de la liste de droite pour afficher le panneau Filtre.
c.
Cliquez sur Rechercher.
Tip:
 
CONSEIL: vous pouvez également utiliser la liste déroulante Afficher par afin d'identifier les périphériques appartenant à des sous-types d'actifs.
5.
Sélectionnez Choisir une action > Remplacer le sous-type par.
Le sous-type est sélectionné et la modification apparaîtra sur la page Détails sur le périphérique la prochaine fois que l'inventaire sera visible pour le périphérique.
Attribuer les actifs aux sous-types ou modifier les attributions de sous-types à partir de la page Actifs

Si vous disposez d'actifs qui n'ont pas été associés à un sous-type d'actif, vous pouvez les associer à des sous-types ou vous pouvez modifier les attributions de sous-types à partir de la page Actifs, à condition que ce ne soient pas des périphériques SNMP (Simple Network Management Protocol). Les sous-types pour les périphériques SNMP doivent être attribués lors de la configuration initiale des périphériques.

Vous disposez d’actifs dans l’inventaire de l’appliance et vous avez créé des sous-types pour des types d’actifs. Voir Ajouter des sous-types d'actifs et sélectionner les préférences de la page Détails sur le périphérique.

Important:
 
a.
Connectez-vous à la Console d’administration de l’appliance à l’adresse https://nom_hôte_appliance/admin. Ou bien, si l'option Afficher le menu de l'organisation dans l'en-tête d'administrateur est activée dans les Paramètres généraux de l'appliance, sélectionnez une organisation dans la liste déroulante située en haut à droite de la page, à côté des informations de connexion.
b.
Dans la barre de navigation de gauche, cliquez sur Gestion des actifs, puis sur Actifs.
a.
Cliquez sur l’onglet Filtre au-dessus de la liste de droite pour afficher le panneau Filtre.
c.
Cliquez sur Rechercher.
Tip:
 
CONSEIL: vous pouvez également utiliser la liste déroulante Afficher par afin d'identifier les actifs appartenant à des sous-types d'actif.
4.
Sélectionnez Afficher par > Type d'actif > Périphérique, puis sélectionnez l'une des entrées disponibles dans la liste. Par exemple, pour afficher tous les actifs du périphérique, sélectionnez Tous les sous-types de périphérique.
5.
Sélectionnez Choisir une action > Remplacer le sous-type par.
Mettre à jour les champs d'actifs personnalisés manuellement

Vous pouvez mettre à jour les champs d'actif personnalisés manuellement si nécessaire. Cela est utile lorsque des informations sur un actif ne peuvent pas être collectées automatiquement ou si vous désirez suivre des informations supplémentaires sur un actif.

Vous avez ajouté des sous-types d'actifs ou des champs d'actifs personnalisés.

Tip:
 
1.
Accédez à la page Détails de l'actif :
a.
Connectez-vous à la Console d’administration de l’appliance à l’adresse https://nom_hôte_appliance/admin. Ou bien, si l'option Afficher le menu de l'organisation dans l'en-tête d'administrateur est activée dans les Paramètres généraux de l'appliance, sélectionnez une organisation dans la liste déroulante située en haut à droite de la page, à côté des informations de connexion.
b.
Dans la barre de navigation de gauche, cliquez sur Gestion des actifs, puis sur Actifs.
3.
Cliquez sur Enregistrer.
Supprimer les sous-types d'actifs

Vous pouvez supprimer les sous-types d'actifs à condition qu'aucun actif ne soit associé à ces sous-types.

Vous disposez de sous-types d'actifs associés à aucun actif.

1.
Accédez à la page Détails du type d'actif :
a.
Connectez-vous à la Console d’administration de l’appliance à l’adresse https://nom_hôte_appliance/admin. Ou bien, si l'option Afficher le menu de l'organisation dans l'en-tête d'administrateur est activée dans les Paramètres généraux de l'appliance, sélectionnez une organisation dans la liste déroulante située en haut à droite de la page, à côté des informations de connexion.
b.
Dans la barre de navigation de gauche, cliquez sur Gestion des actifs, puis sur Types d'actifs.
2.
Dans la section Sous-types, cliquez sur le bouton Supprimer en regard du sous-type que vous souhaitez modifier : .
Documentos relacionados

The document was helpful.

Selecione a classificação

I easily found the information I needed.

Selecione a classificação