Converse agora com nosso suporte
Chat com o suporte

Foglight APM for Real User Experience 5.9.8 - Administration and Configuration Guide

Getting started Configuring traffic capture
Managing Sniffers Managing Archivers Managing capture groups Managing sessionizing policies Managing monitored ports Managing monitored IP addresses Managing monitored subnets Managing identifiers for virtual addressing schemes Managing private keys Managing web services and SOAP operations
Configuring traffic analysis Configuring analyzers Capturing traffic outside the network Configuring advanced options Integrating Foglight APM with other products Maintaining and troubleshooting Appendix: Building regular expressions in Foglight Appendix: Traffic analysis processing
Understanding the traffic analysis workflow Stage 1: Run hit analysis Stage 2: Run sequence analysis Stage 3: Finalize stopped sequences Stage 4: Finalize the session Example of interdependent analyzers Online-Only Topics
Removing items from a table Defining extraction expressions Adding, copying, and editing archivers Testing archivers Configuring archiver database shard settings Adding, copying, and editing sniffers Testing sniffers Adding and editing capture groups Testing capture groups Adding and copying sessionizing policies Editing sessionizing policies Selecting session identifiers from a discovery list Adding and editing session identifier variables Organizing session identifiers Selecting user name variables from a discovery list Adding and editing username rules Selecting URL prefixes from a discovery list Adding or adding URL prefixes Selecting ports from a discovery list Adding or editing monitored ports Selecting IP addresses from a discovery list Adding or editing monitored IP addresses Looking up host names for all monitored IP addresses Associating private keys with IP addresses Selecting subnets from a discovery list Adding and editing monitored subnets Adding identifiers Editing identifiers Finding IP addresses in HTTP headers Configuring a custom HTTP header using Microsoft IIS Manager Adding and editing local private keys Adding and editing HSM private keys Exporting keys using Microsoft Management Console Adding or editing web services Importing WSDL files to define web services Managing custom fields and metrics Adding, copying, and editing custom fields Removing custom fields Editing custom metrics Removing custom metrics Managing sensitive data Adding, copying, and editing sensitive hit detail policies Adding, copying, and editing sensitive content expression policies Modifying members of pivot categories Selecting aliases from a discovery list Adding, copying, and editing domain rules Adding, copying, and editing large hit details Adding, copying, and editing URL classifiers Reviewing rules for browser category, browser, and operating system hit details Adding user-defined user agent rules Adding and editing additional parsed response types Adding and editing captured request body types Adding, copying, and editing scripts Removing scripts Referencing configuration objects in a script Testing regular expressions Syntax for test data Adding simple hit analyzers using the Setup Wizard Adding simple sequence analyzers using the Setup Wizard Adding analyzers Copying analyzers Editing analyzers Adding and editing conditions Creating a simple Boolean expression Creating a complex Boolean expression Disabling standard metrics generated by a hit analyzer Adding custom metrics Editing custom metrics Selecting pivot categories Breaking out metrics into dynamically-named topology objects Publishing metric timeslices for the Geographical Perspectives dashboard Changing SLA thresholds Adding custom field updates Editing custom field updates Adding scripts to an analyzer Editing scripts Creating new scripts on the fly Adding hit storage restrictions Editing hit storage restrictions Adding sequence events Editing sequence events Adding static page elements Editing static page elements Viewing resource files defined by static page elements Adding and editing subnet filters Exporting configurations Exporting encrypted configurations Restoring a previous configuration Importing saved configurations Importing hit analysis configurations from Foglight Experience Viewer Using the Import Configuration Wizard

Additional information

“Appendix: Regular expressions” in the Installing the Java EE Technologies Management Capabilities guide

Appendix: Traffic analysis processing

Understanding the traffic analysis workflow

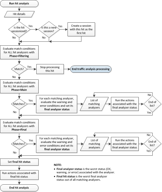
Stage 1: Run hit analysis

If the hit passes the Filtering phase, the Archiver then evaluates all Main phase hit analyzers and compiles a list of matches. For each matching analyzer, it then evaluates warning and error conditions and sets the final analyzer status to the worst status. For example, if a warning condition sets the analyzer status to Warning, but an error condition in the same analyzer sets the analyzer to Error, then the final analyzer status is Error, because Error is worse than Warning. Then, for each matching analyzer, the Archiver runs the actions associated with the final analyzer status—with one exception. If a hit analyzer sets hit storage restrictions (that is, sensitive data storage policies), these restrictions are deferred until after the end of the traffic analysis process (see the flow chart in Understanding the traffic analysis workflow).
Figure 104. Hit analysis stage
NOTE: Do not confuse final analyzer status with final hit status. The final hit status is determined at the end of the hit analysis phase, after analyzers in all phases are evaluated. If a Main phase hit analyzer updates a custom field based on the final hit status, the value will not be set (and therefore is not available) until after the Final phase hit analyzers are evaluated.
Documentos relacionados

The document was helpful.

Selecione a classificação

I easily found the information I needed.

Selecione a classificação