지금 지원 담당자와 채팅
지원 담당자와 채팅

KACE Systems Management Appliance 14.0 Common Documents - Administrator Guide (Japanese)

KACE システム管理アプライアンスについて
アプライアンスコンポーネントについて 管理者コンソールについて
組織コンポーネントが有効化されていない場合の管理者モードで使用可能なコンポーネント 組織コンポーネントが有効化されている場合の管理者モードで使用可能なコンポーネント 組織コンポーネントが有効化されている場合のシステムモードで使用可能なコンポーネント 「ホーム」コンポーネントの使用 情報の検索およびリストのフィルタリング 管理者コンソールへのログイン:初めてネットワークを構成した後の最初のログイン
はじめに
アプライアンスの設定
要件と仕様 アプライアンスの電源投入と管理者コンソールへのログイン コマンドラインコンソールへのアクセス 設定の変更追跡 システムレベルおよび管理者レベルの一般設定項目の設定 アプライアンスの日付と時刻の設定 ユーザー通知の管理 すべてのユーザーに対して 2 要素認証を有効にする ポート設定、NTPサービス、およびWebサイトアクセスの検証 ネットワーク設定とセキュリティ設定の構成 セッションタイムアウトと自動更新設定の構成 ロケール設定の構成 デフォルトテーマの設定 データ共有の基本設定の構成 DIACAPコンプライアンス要件について モバイルデバイスによるアクセスの設定 組織およびリンク先アプライアンスの高速切り替えの有効化 Quest KACEアプライアンスのリンク 履歴設定の定義 コンテンツセキュリティポリシーの設定
アイテムのグループを管理するためのラベルのセットアップおよび使用 ユーザーアカウント、LDAP認証、およびSSOの設定
ユーザーアカウントおよびユーザー認証について ロケール設定について システムレベルユーザーアカウントの管理 組織ユーザーアカウントの管理 ユーザープロファイルの表示または編集 LDAPサーバーを使用したユーザー認証 LDAPサーバーからのユーザーのインポート シングルサインオン(SSO)について シングルサインオンの有効化および無効化 Active Directory を使用したシングルサインオン シングルサインオン用に SAML を構成する ユーザーセッションの確認
管理対象デバイスへの KACE エージェントの展開 レプリケーション共有の使用 資格情報の管理 資産の設定
資産管理コンポーネントについて 資産管理ダッシュボードの使用方法 資産管理について 資産タイプの追加とカスタマイズおよび資産情報の維持 ソフトウェア資産の管理 物理的資産と論理的資産の管理 手動資産情報の維持および使用 場所の管理 契約の管理 ライセンスの管理 購入レコードの管理
ライセンスコンプライアンスの設定 ライセンスコンプライアンスの管理 サービスデスクの設定 サービスデスクウィジェットのキャッシュライフタイムの設定 組織の作成と管理 アプライアンスリソースのインポートとエクスポート
インベントリの管理
インベントリダッシュボードの使用 デバイス検出の使用 デバイスインベントリの管理
デバイスの管理について 各デバイス管理方法で使用可能な機能 インベントリ情報について インベントリ設定に対する変更の追跡 インベントリ情報の管理 デバイスの検出および管理 アプライアンスへの KACE エージェントの登録 KACE エージェントのプロビジョニング
ファイル共有を有効にする Windows デバイスでの GPO プロビジョニングツールを使用した KACE エージェントのプロビジョニング オンボードプロビジョニングを使用した KACE エージェントのプロビジョニング プロビジョニングスケジュールの管理 エージェント通信の管理 管理対象デバイスでの KACE エージェントの更新
KACE エージェントを手動展開する
エージェントのインストールファイルの取得 Windows デバイス上で KACE エージェントを手動展開する Linux デバイスでの手動による KACE エージェントの展開およびアップグレード Linuxデバイス上でのエージェントに関する操作の実行 Mac デバイスでの手動による KACE エージェントの展開およびアップグレード Macデバイス上でエージェントに関するその他の操作を実行する エージェントによって収集された情報の表示
エージェント不要の管理の使用 管理者コンソールでの、または API を使用したデバイスの手動追加 インベントリ更新の強制実行 MIAデバイスの管理 Dell保証情報の取得
ソフトウェア ページでのアプリケーション管理
ソフトウェア ページについて インベントリ設定に対する変更の追跡 ソフトウェア ページインベントリ内のアプリケーションの追加と削除 ソフトウェア資産の作成 ソフトウェア脅威レベルとカテゴリの使用 アプリケーションの検索とラベル作成 ITNinjaフィードの管理
ソフトウェアカタログインベントリの管理
ソフトウェアカタログについて ソフトウェアカタログ情報の表示 ソフトウェアカタログへのアプリケーションの追加 ソフトウェアカタログのアプリケーションに関するライセンス資産の管理 管理対象インストールとカタログ登録済みソフトウェアの関連付け ソフトウェアメータリングの使用 アプリケーション制御の使用 ソフトウェアカタログの更新および再インストール
プロセス、スタートアッププログラム、およびサービスインベントリの管理 カスタムインベントリルールの記述
管理対象デバイスへのパッケージの展開
ソフトウェアの配布とWake On LANの使用
ソフトウェアの配布について 配布設定に対する変更の追跡 配布パッケージのタイプ アプライアンスからのパッケージの配布 代替のダウンロード場所およびレプリケーション共有からのパッケージの配布 Mac OS Xデバイスへのアプリケーションの配布 管理対象インストールの使用 ファイル同期の作成および使用 Wake On LANの使用 管理対象インストールのエクスポート
管理対象デバイスへの警告のブロードキャスト 管理対象デバイスでのスクリプトの実行 タスクチェーンの使用
デバイスのパッチ適用とセキュリティの維持
セキュリティダッシュボードの使用 パッチ管理について パッチのサブスクライブとダウンロード パッチスケジュールの作成および管理 パッチインベントリの管理 Windows 機能更新プログラムの管理 Dellデバイスおよびアップデートの管理 Linux パッケージアップグレードの管理 隔離された添付ファイルを管理する
レポートの使用と通知のスケジュール デバイスの監視
監視の開始 監視プロファイルの操作 デバイスの監視の管理 警告の操作
サービスデスクの使用
サービスデスクの設定
システム要件 サービスデスクについて 設定作業の概要 別のシステムからのチケットのインポート サービスデスクの営業時間と休業日の設定 サービスレベル契約の設定 サービスデスクチケットキューの設定 チケット設定の構成 ユーザーコンソールホームページのカスタマイズ 満足度調査の利用 サービスデスクの添付ファイルのセキュリティの有効化または無効化
サービスデスクダッシュボードの使用 サービスデスクのチケット、プロセス、およびレポートの管理
サービスデスクチケットのライフサイクルの概要 管理者コンソールおよびユーザーコンソールからのチケットの作成 Eメールによるチケットの作成と管理 チケットの表示およびコメントや作業や添付ファイルの管理 チケットのマージ チケットのエスカレーションプロセスの使用 サービスデスクプロセスの使用 チケットルールの使用 サービスデスクレポートの実行 チケットのアーカイブ、復元、削除 チケット削除の管理
サービスデスクチケットキューの管理 ユーザーダウンロードおよびサポート技術情報記事について サービスデスクチケット設定のカスタマイズ SMTP Eメールサーバーの設定
メンテナンスとトラブルシューティング
アプライアンスのメンテナンス
設定の変更の追跡 アプライアンスバックアップについて アプライアンスの復元 アプライアンスソフトウェアの更新 アプライアンスの再起動またはシャットダウン 日次実行出力の理解
アプライアンスのトラブルシューティング
付録 用語集 当社について 法的情報

資産タイプの削除

資産タイプのカスタマイズ

資産タイプのフィールドは、必要に応じて名前変更、作成、および削除できます。アプライアンスのアップデート中は、資産タイプのカスタマイズが保持されます。

資産タイプのフィールドの名前およびタイプの変更

資産タイプのフィールド名を変更すると、その資産タイプに基づくすべての資産のフィールド名が変更されます。名前が変更されたフィールドの値は保持されます。

ただし、既にフィールドに入力されているデータをサポートしないものにタイプを変更すると、そのデータは失われます。例えば、「Model Number」という「タイプ」が「テキスト」のフィールドがあり、その値が「A123」であるとします。「タイプ」を「テキスト」から「数字」に変更すると、システムは「A123」を有効な数字に変換することができません。「Model Number」フィールドの値は「0」に設定されます。

資産フィールドの追加および削除について

資産タイプにフィールドを追加した場合、追加したフィールドは、そのタイプのすべての資産で使用できます。同様に、カスタム資産フィールドを削除した場合、削除したフィールド、およびそのフィールドに入力されている値は、同じタイプのすべての資産から削除されます。

例えば、デバイス資産タイプで BIOSのシリアルナンバー という名前のカスタムフィールドを作成した場合、そのフィールドはすべてのデバイス資産タイプで使用できます。ただし、カスタム資産の BIOSのシリアルナンバー を削除した場合、削除したフィールド、およびそのフィールドに入力された値はすべてのデバイス資産タイプから削除されます。

資産フィールドを削除すると、削除されたフィールドを参照するあらゆる資産から資産関連付けが削除されます。

資産タイプの追加またはカスタマイズ

カスタム資産タイプは、必要な数だけ追加できます。また、任意の資産タイプのカスタムフィールドを作成することもできます。資産タイプのカスタムフィールドを作成すると、そのフィールドは、同じ資産タイプに基づくすべての資産で使用できるようになります。

アプライアンス上で組織コンポーネントが有効化されている場合は、各組織の資産タイプを個別に追加およびカスタマイズします。

1.
資産タイプの詳細 ページに移動します。
a.
アプライアンス管理者コンソール(https://appliance_hostname/admin)にログインします。または、管理ヘッダーに組織メニューを表示 オプションがアプライアンスの 一般設定 で有効になっている場合は、ページの右上隅で、ログイン情報の横にあるドロップダウンリストから組織を選択します。
b.
左側のナビゲーションバーで、資産管理 をクリックして、資産タイプ をクリックします。
c.
資産タイプの詳細 ページを表示するには、次のいずれかを実行します。
アクションの選択 > 新規作成 を選択します。
2.
名前 フィールドで、必要に応じて名前を追加または変更します。
3.
場所 を除くすべての資産タイプデフォルトの資産ステータス フィールドの 一般 タブで、デフォルトの資産ステータス、またはカスタムの資産ステータス(存在する場合)を入力します。
アクティブ:展開済み、アクティブ、または使用中である任意の資産。
廃棄済み:利用できなくなった資産。
期限切れ:期限切れのソフトウェアライセンスまたは契約資産。
在庫:最近受け取った資産。
不在:場所を特定できない資産。
修復:修復されている資産。
予約済み:特定の人または用途のために確保されている資産。
廃止:ライフサイクル終了状態に達した、または使用されなくなった資産。
盗難:盗難されたとして報告された資産。
4.
管理者役割を持たないユーザーがこのタイプの資産を削除できるようにするには、削除をビルトイン管理者役割に制限する を選択します。このオプションはデフォルトでオフになっています。このオプションを設定できるのは管理者のみです。他のタイプのユーザーでは、このフィールドはページに表示されますが無効になっています。
5.
このタイプの資産で、資産の場所を資産の詳細情報に表示するには、場所の設定を表示 を選択します。このオプションはデフォルトでオフになっています。
6.
資産フィールド資産のアーカイブのデフォルトステータス フィールドに、アーカイブされたときに自動的にデバイスに割り当てられる資産ステータスを入力します。
7.
この資産タイプのインスタンスをバーコードに使用する場合、バーコードタグ タブで 1 つまたは複数のタグを指定します。
このタイプの作成したすべての資産は、バーコードタグの設定が可能になります。例えば、企業タグおよびDell資産タグを指定する場合、これらの2種類のタグで識別されるバーコードがこの資産タイプの資産を作成または編集する際に 資産の詳細 ページで選択可能になります。
バーコードを追加するには、をクリックし、バーコードの名前を入力し、保存 をクリックします。
8.
資産フィールド タブで、 をクリックします。

アイテム

説明

名前

カスタム資産フィールドの名前。「Asset Code」、「Purchase Date」、「Building Address Line 1」など。この名前は、選択した資産タイプの資産を作成するために使用するフォームに表示されます。

使用可能な値

値のリストを含むフィールドに表示される値。タイプ ドロップダウンリストから 単一選択 または 複数選択 を選択した場合に、このフィールドが有効になります。単一選択 または 複数選択 を選択した場合には、このフィールドに少なくとも1つの値を入力する必要があります。複数の値を入力するには、コンマを使用して各値を区切ります。

デフォルト値

フィールドにデフォルトで表示される値。タイプ ドロップダウンリストから 単一選択 または 複数選択 を選択した場合、使用可能な値 フィールドで指定された値の1つを入力する必要があります。

必須

対象のフィールドが必須か任意かを指定します。このチェックボックスをオンにした場合、選択したタイプの資産を作成する際には、このフィールドに値を入力する必要があります。

タイプ

フィールドのタイプ。フィールドのタイプは次の通りです。

添付ファイル: 資産に添付ファイルを追加できます。
通貨: 金額に使用します。
ソフトウェアカタログ: 資産をソフトウェアカタログのアプリケーションに関連付けできます。
発行者:アプリケーションの発行者情報を資産に関連付けできます。
日付: カレンダー情報に使用します。
ラベル: ラベルを資産に関連付けできます。
リンク: インターネットリンクに使用します。リンクは、有効な URL(http://quest.com)である必要があります。
ロケール:ロケールを資産に関連付けできます。
複数選択: 複数の値が選択可能な場合にリストを表示します。各値の最大長は255文字です。
メモ: 追加情報に使用します。
数字: 整数で表される数値に使用します。
: この資産は、親子関係にある同じタイプの資産を参照できます。例えば、「場所」タイプで親接続を許可して、「New York」場所が「North America」場所を参照可能なようにできます。このタイプをレポート作成システムで使用して、北米にあるすべての資産を表示できます。
単一選択: 1つの値しか選択できない場合に値のリストを表示します。各値の最大長は255文字です。
テキスト: 追加テキストに使用します。最大長は255文字です。
タイムスタンプ: レコードに日付と時間を追加するために使用します。
ユーザー: ユーザーレコードを資産に関連付けるために使用します。
資産資産タイプ: 資産タイプ間の関係を指定するために使用します。

複数選択

資産フィールドが他の資産を参照するかどうかを指定します。タイプ ドロップダウンリストから 資産 資産タイプ を選択した場合にチェックボックスがオンになります。チェックボックスをオンにすると、このカスタムフィールドは複数のレコードを参照できます。

例えば、特定のライセンスが付与されている複数のデバイスを参照するフィールドが必要になったとします。この場合に、チェックボックスをオンにします。単一選択の関係フィールド(1つの部署でのみ使用されるプリンタなど)を作成する場合は、チェックボックスをオフにします。

セクション

ライセンス資産のみライセンス詳細 ページでこのフィールドが表示されるタブ:一般購入メンテナンス関連カスタム、または メモライセンス詳細 ページに表示されるタブの詳細については、「ライセンスの追加または編集」を参照してください。

デバイス セクション

デバイス資産のみ。場所。デバイスの詳細 ページにフィールドがレポートされます。例えば、Toner Level というフィールドでプリンタ資産サブタイプを作成している場合、そのフィールドはプリンタハードウェアに関連しているため、一般には ハードウェア を選択することになります。ただし、任意のフィールドのドロップダウンリストで任意のセクションを選択できます。

10.
行の最後で 保存 をクリックした後、ページの一番下にある 保存 をクリックします。

オプション:資産タイプの資産サブタイプを追加します。詳細については、「資産サブタイプの追加と デバイスの詳細 ページの基本設定の選択」を参照してください。

デバイス資産タイプのカスタマイズについて

資産 セクションや インベントリ セクションに表示されるほぼすべてのデバイス資産データは、資産 セクションから生成したものです。

インベントリ セクションから取得されるデバイスインベントリ情報またはデバイス資産情報は、「マップされたインベントリフィールド」「一致する資産フィールド」のデータのみです。これらのフィールドの値は、デバイスがインベントリ設定されるたびに収集されます。インベントリプロセス時に、アプライアンスでは、デバイスに既に資産がマップされているかどうかが確認されます。資産が見つからなかった場合は、新しい資産がアプライアンスにより作成されます。

Mapped Inventory Field(マップされたインベントリフィールド) のデフォルトデータタイプは システム名Matching Asset Field(一致する資産フィールド) のデフォルトデータタイプは 名前 です。ただし、システムのイメージを再作成する場合、旧システム名の情報は資産管理コンポーネントから失われます。これを回避するには、資産の追跡にBIOSのシリアルナンバー、IPアドレス、MACアドレス、またはそれに類似するものを使用することを検討してください。

デバイス資産データは、いつでも、インポートしたり、資産 セクションで手動で変更したりできます。

例:デバイス資産タイプへのカスタムフィールドの追加

この例では、フィールドをデバイス資産タイプに追加し、Mapped Inventory Field(マップされたインベントリフィールド) および Matching Asset Field(一致する資産フィールド) で選択する方法について示します。

1.
資産タイプの詳細 ページに移動します。
a.
アプライアンス管理者コンソール(https://appliance_hostname/admin)にログインします。または、管理ヘッダーに組織メニューを表示 オプションがアプライアンスの 一般設定 で有効になっている場合は、ページの右上隅で、ログイン情報の横にあるドロップダウンリストから組織を選択します。
b.
左側のナビゲーションバーで、資産管理 をクリックして、資産タイプ をクリックします。
c.
デバイス 資産タイプをクリックします。
2.
資産フィールド タブで、ページの右側にある次の追加 ボタンをクリックします。
a.
名前 フィールドに、「BIOSのシリアルナンバー」と入力します。
b.
タイプ ドロップダウンリストで、テキスト を選択します。
4.
行の最後で 保存 をクリックし、行を追加します。
a.
追加 ボタンをクリックします
名前 フィールドに、「シリアルナンバー」と入力します。

タイプ ドロップダウンリストで、テキスト を選択します。番号タイプ は計算を実行するフィールドにのみ使用します。番号タイプ を使用すると、シリアルナンバーの先頭にある 1 つ以上のゼロが削除される場合があります。

5.
行の最後で 保存 をクリックし、行を追加します。
a.
追加 ボタンをクリックします
名前 フィールドに、「購入日」と入力します。

タイプ ドロップダウンリストで、テキスト を選択します。

6.
行の最後で 保存 をクリックし、行を追加します。
a.
追加 ボタンをクリックします
名前 フィールドに、「場所」と入力します。

タイプ ドロップダウンリストで、資産の場所 を選択します。

7.
行の最後で 保存 をクリックします。
8.
一般 タブにある マップされたインベントリフィールド ドロップダウンリストで、値を BIOS のシリアルナンバー に変更します。
9.
一致する資産フィールド フィールドで、シリアルナンバー を選択します。
10.
ページの一番下で 保存 をクリックします。
資産フィールド間の関連付け

資産タイプを編集することで、資産間の関係を設定して、まとめて追跡できます。

次のような関係があります。

例:場所資産タイプへのフィールドの追加 場所資産タイプにフィールドを追加し、場所との親/子関係を作成する方法を説明します。

例:場所資産タイプへのフィールドの追加

必要に応じて、フィールドを場所資産タイプに追加できます。

1.
資産タイプの詳細 ページに移動します。
a.
アプライアンス管理者コンソール(https://appliance_hostname/admin)にログインします。または、管理ヘッダーに組織メニューを表示 オプションがアプライアンスの 一般設定 で有効になっている場合は、ページの右上隅で、ログイン情報の横にあるドロップダウンリストから組織を選択します。
b.
左側のナビゲーションバーで、資産管理 をクリックして、資産タイプ をクリックします。
c.
場所 資産タイプをクリックします。
2.
資産フィールド タブで、ページの右側にある次の追加 ボタンをクリックします。
3.
名前 フィールドに、「親の場所」と入力します。
4.
タイプ ドロップダウンリストで、 を選択します。
5.
行の最後で 保存 をクリックした後、ページの一番下にある 保存 をクリックします。

場所資産を開くと、親関係 フィールドが 資産詳細 ページに表示されます。

場所資産への親関係の追加

親/子関係は、場所資産などの資産を管理するときに役立つ場合があります。

例:場所資産タイプへのフィールドの追加の手順に従って、Parent Location(親の場所) カスタムフィールドを追加してください。

親関係を追加する際は、関係の最も上位のレベル(親レベル)から作業を開始します。

1.
資産 リストに移動します。
a.
アプライアンス管理者コンソール(https://appliance_hostname/admin)にログインします。または、管理ヘッダーに組織メニューを表示 オプションがアプライアンスの 一般設定 で有効になっている場合は、ページの右上隅で、ログイン情報の横にあるドロップダウンリストから組織を選択します。
b.
左側のナビゲーションバーで、資産管理 をクリックして、資産 をクリックします。
2.
オプション:右側の表の上に表示されている 特定基準で表示 ドロップダウンリストで、資産タイプ > 場所 を選択します。
a.
アクションの選択 > 新規作成 > 場所を選択して、場所資産詳細 ページを表示します。
c.
親の場所割り当てなし のままにし、保存 をクリックして、資産 ページを表示します。
NOTE: 親の場所 フィールドは、ユーザーが作成したカスタムフィールドです。
a.
アクションの選択 > 新規作成 > 場所を選択して、場所資産詳細 ページを表示します。
c.
この例では、親の場所 として Western Division を選択します。多くの場所資産がある場合は、フィルタ フィールドに最初の数文字を入力し、親の場所 フィールドの選択肢を絞ります。
5.
保存 をクリックします。
資産タイプの削除

資産タイプに資産が割り当てられていない場合に限り、そのタイプを削除できます。

資産が割り当てられていない資産タイプがあります。

1.
資産タイプ リストに移動します。
a.
アプライアンス管理者コンソール(https://appliance_hostname/admin)にログインします。または、管理ヘッダーに組織メニューを表示 オプションがアプライアンスの 一般設定 で有効になっている場合は、ページの右上隅で、ログイン情報の横にあるドロップダウンリストから組織を選択します。
b.
左側のナビゲーションバーで、資産管理 をクリックして、資産タイプ をクリックします。
3.
アクションの選択 > 削除 を選択し、はい をクリックして確定します。

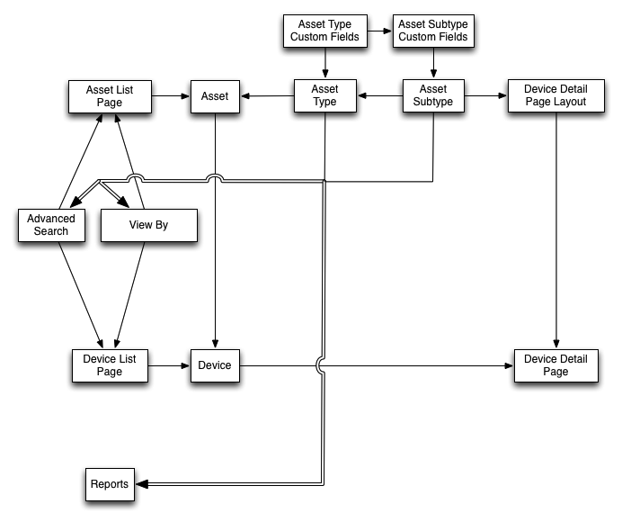
資産サブタイプ、カスタムフィールド、およびデバイス詳細基本設定について

資産サブタイプ、カスタムフィールド、およびデバイス詳細基本設定について

資産サブタイプは、カスタム資産タイプを含め任意の資産タイプに追加可能な資産のサブカテゴリです。これにより、資産のサブタイプを識別し、管理できます。サブタイプには、コンピュータやプリンタやルーターといったデバイス資産や、アプライアンスインベントリの Windows や Mac や Linux のシステムで動作するソフトウェア資産などがあります。

資産サブタイプは、資産タイプからフィールドを継承します。また、カスタムフィールドを追加して、アプライアンスインベントリプロセスで資産サブタイプの関連情報を収集することもできます。例えば、資産サブタイプ「プリンタ」を資産タイプ「デバイス」に追加できます。その後、サブタイプ「プリンタ」のカスタムフィールド(トナー など)を追加できます。これで、トナー フィールドはサブタイプが「プリンタ」のデバイス資産で利用できるようになります。

NOTE: アプライアンスがエージェント不要デバイスから資産サブタイプフィールドにデータを入力できるようにするには、デバイスを設定するときに適切な資産サブタイプを割り当て、適切なオブジェクト識別子(OID)を取得し、SNMP インベントリ設定の詳細 ページでその識別子をサブタイプフィールドにマップする必要があります。SNMP デバイスサブタイプを設定後に追加または変更することはできません。詳細については、「管理者コンソールを使用したオブジェクト識別子(OID)のリスト取得」を参照してください。

また、デバイスの詳細 ページでデバイス資産サブタイプごとの詳細を表示するか非表示にするかを選択できます。例えば、インストール済みプログラム検出済みソフトウェアメータリングしたソフトウェア などプリンタに無関係な情報を、サブタイプが「プリンタ」の資産の デバイスの詳細 ページに表示しないようにすることができます。

SNMP デバイスで資産サブタイプを使用するためのワークフロー

資産サブタイプを使用するには、そのサブタイプおよび使用するカスタムフィールドを資産タイプに追加する必要があります。SNMP(Simple Network Management Protocol)デバイスからのデータをフィールドに入力するために、オブジェクト識別子(OID)をカスタムフィールドに追加することもできます。

SNMP デバイスで資産サブタイプを使用するためのワークフローには、次のタスクが含まれています。

3.
オプション:次のようにフィールドにデータを入力します。
SNMP デバイスからのデータがフィールドに入力されるようにするには、カスタムフィールドに使用するオブジェクト識別子(OID)を取得し、SNMP Inventory Configuration Detail(SNMP インベントリ設定の詳細) ページでエージェント不要デバイスのフィールドを追加し、資産サブタイプを選択し、フィールドの OID 情報を追加します。詳細については、「管理者コンソールを使用したオブジェクト識別子(OID)のリスト取得」を参照してください。
資産サブタイプの追加と デバイスの詳細 ページの基本設定の選択

カスタム資産タイプを含め任意の資産タイプに資産サブタイプを追加し、資産サブタイプごとにカスタムフィールドを追加できます。

また、デバイスの詳細 ページに表示するフィールドとそれらのフィールドを表示するセクションを選択できます。これにより、デバイスの詳細 ページをカスタマイズし、最も重要な情報を強調できます。

1.
資産タイプの詳細 ページに移動します。
a.
アプライアンス管理者コンソール(https://appliance_hostname/admin)にログインします。または、管理ヘッダーに組織メニューを表示 オプションがアプライアンスの 一般設定 で有効になっている場合は、ページの右上隅で、ログイン情報の横にあるドロップダウンリストから組織を選択します。
b.
左側のナビゲーションバーで、資産管理 をクリックして、資産タイプ をクリックします。
c.
資産タイプの詳細 ページを表示するには、次のいずれかを実行します。
アクションの選択 > 新規作成 を選択します。
2.
サブタイプ タブで、サブタイプの追加 をクリックします。
NOTE: デフォルトのインストールでは、デバイス資産のプリンタデバイスには次の 2 つの資産サブタイプがあります。レーザープリンタ:カラーレーザープリンタ:モノクロ:これらの各サブタイプは、ほとんどのプリンタに適用される一般的な一連のフィールドを提供します。また、これらの資産のサブタイプに基づいて、一般的な SNMP 対応プリンタモデル用の一連のプリンタテンプレートが付属しています。必要に応じて、これらのテンプレートを編集したり、新規追加したりすることができます。プリンタテンプレートをデバイスに適用するとき、次のインベントリサイクルで、トナーレベルや説明などテンプレートで定義されたデータがプリンタ用に収集されます。詳細については、「プリンタテンプレートについて」を参照してください。
Asset Subtype Detail(資産サブタイプの詳細) ページが表示されます。資産サブタイプに使用可能なフィールドが 継承されるフィールド セクションに表示されます。既にそれらのフィールドが資産タイプに追加されているからです。継承されるフィールド はデフォルトで非表示になっています。このフィールドを表示するには、継承されるフィールド リンクをクリックする必要があります。

オプション

説明

名前

資産サブタイプの名前。この名前は、Asset Type Detail(資産タイプの詳細) ページのリストに表示されます。

デフォルト

選択したタイプの新しい資産のデフォルトとして資産サブタイプを使用するかどうか。このチェックボックスをオンにすると、選択したタイプの新しい資産がこの資産サブタイプに自動的に割り当てられます。この設定はいつでも変更できます。

4.
サブタイプフィールド セクションで、表の右側の見出し行にある 追加 ボタン をクリックします。

アイテム

説明

名前

資産サブタイプの名前。この名前で 資産の詳細 ページの資産サブタイプを識別します。

使用可能な値

値のリストを含むフィールドに表示される値。タイプ ドロップダウンリストから 単一選択 または 複数選択 を選択した場合に、このフィールドが有効になります。単一選択 または 複数選択 を選択した場合には、このフィールドに少なくとも1つの値を入力する必要があります。複数の値を入力するには、コンマを使用して各値を区切ります。

デフォルト値

フィールドにデフォルトで表示される値。タイプ ドロップダウンリストから 単一選択 または 複数選択 を選択した場合、使用可能な値 フィールドで指定された値の1つを入力する必要があります。

必須

対象のフィールドが必須か任意かを指定します。このチェックボックスをオンにした場合、選択したタイプの資産を作成する際には、このフィールドに値を入力する必要があります。

タイプ

フィールドのタイプ。フィールドのタイプは次の通りです。

添付ファイル: 資産に添付ファイルを追加できます。
通貨: 金額に使用します。
ソフトウェアカタログ: 資産をソフトウェアカタログのアプリケーションに関連付けできます。
発行者:アプリケーションの発行者情報を資産に関連付けできます。
日付: カレンダー情報に使用します。
ラベル: ラベルを資産に関連付けできます。
ロケール:ロケールを資産に関連付けできます。
リンク: インターネットリンクに使用します。リンクは、有効な URL(http://quest.com)である必要があります。
複数選択: 複数の値が選択可能な場合にリストを表示します。各値の最大長は255文字です。
メモ: 追加情報に使用します。
数字: 整数で表される数値に使用します。
: この資産は、親子関係にある同じタイプの資産を参照できます。例えば、「場所」タイプで親接続を許可して、「New York」場所が「North America」場所を参照可能なようにできます。このタイプをレポート作成システムで使用して、北米にあるすべての資産を表示できます。
単一選択: 1つの値しか選択できない場合に値のリストを表示します。各値の最大長は255文字です。
テキスト: 追加テキストに使用します。最大長は255文字です。
タイムスタンプ: レコードに日付と時間を追加するために使用します。
ユーザー: ユーザーレコードを資産に関連付けるために使用します。
資産資産タイプ: 資産タイプ間の関係を指定するために使用します。

複数選択

資産フィールドが他の資産を参照するかどうかを指定します。タイプ ドロップダウンリストから 資産 資産タイプ を選択した場合にチェックボックスがオンになります。チェックボックスをオンにすると、このカスタムフィールドは複数のレコードを参照できます。

例えば、特定のライセンスが付与されている複数のデバイスを参照するフィールドが必要になったとします。この場合に、チェックボックスをオンにします。単一選択の関係フィールド(1つの部署でのみ使用されるプリンタなど)を作成する場合は、チェックボックスをオフにします。

デバイス セクション

場所。デバイスの詳細 ページにフィールドがレポートされます。例えば、Toner Level というフィールドでプリンタ資産サブタイプを作成している場合、そのフィールドはプリンタハードウェアに関連しているため、一般には ハードウェア を選択することになります。ただし、任意のフィールドのドロップダウンリストで任意のセクションを選択できます。

6.
行の最後で 保存 をクリックします。
7.
デバイス資産サブタイプの場合、デバイスの詳細 ページで表示または非表示にする情報を選択します。
a.
サブタイプ、デバイスの詳細表示 / 非表示セクション まで下にスクロールします。
プリンタサブタイプの場合、ハードウェアプリンタネットワークインタフェースSNMP データ などの インベントリ情報 を表示することをお勧めします。
プリンタサブタイプの場合、ソフトウェア セクションおよび Dell コマンド | モニター セクションはプリンタに関連していないため、非表示にすることをお勧めします。
8.
ページの一番下で 保存 をクリックします。

デバイスの詳細 ページでカスタムフィールドに自動的にデータが入力されるようにするには、適切なオブジェクト識別子を取得してフィールド OID にマップする必要があります。詳細については、以下を参照してください。

カスタムフィールドを手動で更新するには、資産の詳細 ページに移動します。詳細については、「カスタム資産フィールドの手動更新」を参照してください。

資産サブタイプの編集

必要に応じて資産サブタイプを編集できます。アプライアンスに対して組織コンポーネントが有効化されている場合は、各組織の資産サブタイプを個別に編集します。

1.
資産タイプの詳細 ページに移動します。
a.
アプライアンス管理者コンソール(https://appliance_hostname/admin)にログインします。または、管理ヘッダーに組織メニューを表示 オプションがアプライアンスの 一般設定 で有効になっている場合は、ページの右上隅で、ログイン情報の横にあるドロップダウンリストから組織を選択します。
b.
左側のナビゲーションバーで、資産管理 をクリックして、資産タイプ をクリックします。
c.
資産サブタイプの名前をクリックして、Asset Type Detail(資産タイプの詳細) ページを表示します。
2.
サブタイプ タブで、編集するサブタイプの隣にある 編集 ボタン をクリックします。
Asset Subtype Detail(資産サブタイプの詳細) ページが表示されます。資産サブタイプに利用できるオプションについては、資産サブタイプの追加と デバイスの詳細 ページの基本設定の選択を参照してください。
3.
行の最後で 保存 をクリックした後、ページの一番下にある 保存 をクリックします。
資産サブタイプのデフォルト設定

サブタイプに新しい資産を自動的に割り当てるには、資産サブタイプをデフォルトとしてマーク付けします。

1.
資産タイプの詳細 ページに移動します。
a.
アプライアンス管理者コンソール(https://appliance_hostname/admin)にログインします。または、管理ヘッダーに組織メニューを表示 オプションがアプライアンスの 一般設定 で有効になっている場合は、ページの右上隅で、ログイン情報の横にあるドロップダウンリストから組織を選択します。
b.
左側のナビゲーションバーで、資産管理 をクリックして、資産タイプ をクリックします。
c.
資産タイプの詳細 ページを表示するには、次のいずれかを実行します。
アクションの選択 > 新規作成 を選択します。
2.
サブタイプ タブで、編集するサブタイプの隣にある 編集 ボタン をクリックします。
Asset Subtype Detail(資産サブタイプの詳細) ページが表示されます。
3.
一番上のセクションで、デフォルト の隣にあるチェックボックスをオンにします。
4.
行の最後で 保存 をクリックした後、ページの一番下にある 保存 をクリックします。
資産タイプに利用できるサブタイプの表示

管理する資産タイプに利用できる資産サブタイプを表示できます。アプライアンスに対して組織コンポーネントが有効化されている場合は、各組織の資産サブタイプを個別に表示および管理します。

資産タイプの詳細 ページに移動します。
1.
アプライアンス管理者コンソール(https://appliance_hostname/admin)にログインします。または、管理ヘッダーに組織メニューを表示 オプションがアプライアンスの 一般設定 で有効になっている場合は、ページの右上隅で、ログイン情報の横にあるドロップダウンリストから組織を選択します。
2.
左側のナビゲーションバーで、資産管理 をクリックして、資産タイプ をクリックします。
3.
資産タイプの詳細 ページを表示するには、次のいずれかを実行します。
アクションの選択 > 新規作成 を選択します。
資産タイプに利用できるサブタイプが サブタイプ テーブルに表示されます。
資産 ページでの資産サブタイプの表示

特定基準で表示 メニューを使用して、資産 ページをサブタイプで並べ替えることができます。

1.
資産 ページに移動します。
a.
アプライアンス管理者コンソール(https://appliance_hostname/admin)にログインします。または、管理ヘッダーに組織メニューを表示 オプションがアプライアンスの 一般設定 で有効になっている場合は、ページの右上隅で、ログイン情報の横にあるドロップダウンリストから組織を選択します。
b.
左側のナビゲーションバーで、資産管理 をクリックして、資産 をクリックします。
資産のサブタイプ割り当てが サブタイプ 列に表示されます。なし は、資産がサブタイプに割り当てられていないことを示します。
2.
特定の資産タイプに割り当てられているサブタイプを表示するには、右上の 特定基準で表示 メニューに移動し、資産タイプを選択します。
3.
資産タイプの単一のサブタイプを表示するには、特定基準で表示 メニューに移動し、資産タイプを選択し、サブタイプを選択します。
サブタイプに関連するフィールド(プリンタ サブタイプの Ink Level など)が、資産 ページの列として表示されます。
デバイス ページからのデバイス資産サブタイプの割り当てまたは変更

サブタイプに割り当てられていない既存のデバイス資産がある場合は、それらのデバイスが SNMP(Simple Network Management Protocol)デバイスでないのであれば、デバイス ページからそれらをサブタイプに割り当てたり、サブタイプ割り当てを変更したりできます。デバイスが初期設定されているときは、SNMP デバイスのサブタイプを割り当てる必要があります。

アプライアンスインベントリに既存のデバイス資産があり、デバイス資産タイプのサブタイプを作成しました。詳細については、「資産サブタイプの追加と デバイスの詳細 ページの基本設定の選択」を参照してください。

1.
アプライアンス管理者コンソール(https://appliance_hostname/admin)にログインします。または、管理ヘッダーに組織メニューを表示 オプションがアプライアンスの 一般設定 で有効になっている場合は、ページの右上隅で、ログイン情報の横にあるドロップダウンリストから組織を選択します。
2.
インベントリ > デバイス の順に選択して、デバイス ページを表示します。
a.
右側のリストの上にある フィルタ タブをクリックして、フィルタ パネルを表示します。
c.
検索 をクリックします。
TIP: また、特定基準で表示 ドロップダウンリストを使用して、特定の資産サブタイプに属するデバイスを識別することもできます。
5.
アクションの選択 > サブタイプを次に変更: を選択します。
資産 ページからのタイプへの資産の割り当てまたはサブタイプ割り当ての変更

資産サブタイプに割り当てられていない既存の資産がある場合は、それらのデバイスが SNMP(Simple Network Management Protocol)デバイスでないのであれば、資産 ページからそれらをサブタイプに割り当てたり、割り当てたサブタイプを変更したりできます。デバイスが初期設定されているときは、SNMP デバイスのサブタイプを割り当てる必要があります。

アプライアンスインベントリに既存の資産があり、資産タイプのサブタイプを作成しました。詳細については、「資産サブタイプの追加と デバイスの詳細 ページの基本設定の選択」を参照してください。

1.
資産 リストに移動します。
a.
アプライアンス管理者コンソール(https://appliance_hostname/admin)にログインします。または、管理ヘッダーに組織メニューを表示 オプションがアプライアンスの 一般設定 で有効になっている場合は、ページの右上隅で、ログイン情報の横にあるドロップダウンリストから組織を選択します。
b.
左側のナビゲーションバーで、資産管理 をクリックして、資産 をクリックします。
a.
右側のリストの上にある フィルタ タブをクリックして、フィルタ パネルを表示します。
c.
検索 をクリックします。
TIP: また、特定基準で表示 ドロップダウンリストを使用して、特定の資産サブタイプに属する資産を識別することもできます。
4.
特定基準で表示 > アセットタイプ > デバイス の順に選択し、リストから使用可能なエントリを 1 つ選択します。例えば、すべてのデバイス資産を表示するには、すべてのデバイスサブタイプ を選択します。
5.
アクションの選択 > サブタイプを次に変更: を選択します。
カスタム資産フィールドの手動更新

必要に応じてカスタム資産フィールドを手動で更新できます。これは、自動的に収集できない資産情報または資産に関して追跡する補足情報があるときに有益です。

カスタム資産サブタイプまたはカスタム資産フィールドを追加しました。

1.
Asset Detail(資産の詳細) ページに移動します。
a.
アプライアンス管理者コンソール(https://appliance_hostname/admin)にログインします。または、管理ヘッダーに組織メニューを表示 オプションがアプライアンスの 一般設定 で有効になっている場合は、ページの右上隅で、ログイン情報の横にあるドロップダウンリストから組織を選択します。
b.
左側のナビゲーションバーで、資産管理 をクリックして、資産 をクリックします。
3.
保存 をクリックします。
資産サブタイプの削除

資産サブタイプに資産が割り当てられていない場合に限り、そのサブタイプを削除できます。

資産が割り当てられていない資産サブタイプがあります。

1.
資産タイプの詳細 ページに移動します。
a.
アプライアンス管理者コンソール(https://appliance_hostname/admin)にログインします。または、管理ヘッダーに組織メニューを表示 オプションがアプライアンスの 一般設定 で有効になっている場合は、ページの右上隅で、ログイン情報の横にあるドロップダウンリストから組織を選択します。
b.
左側のナビゲーションバーで、資産管理 をクリックして、資産タイプ をクリックします。
c.
資産サブタイプの名前をクリックして、Asset Type Detail(資産タイプの詳細) ページを表示します。
2.
Subtypes(サブタイプ) セクションで、編集するサブタイプの隣にある 削除 ボタンをクリックします をクリックします。
3.
ダイアログウィンドウで、はい をクリックします。

SNMP デバイスで資産サブタイプを使用するためのワークフロー

資産サブタイプ、カスタムフィールド、およびデバイス詳細基本設定について

資産サブタイプは、カスタム資産タイプを含め任意の資産タイプに追加可能な資産のサブカテゴリです。これにより、資産のサブタイプを識別し、管理できます。サブタイプには、コンピュータやプリンタやルーターといったデバイス資産や、アプライアンスインベントリの Windows や Mac や Linux のシステムで動作するソフトウェア資産などがあります。

資産サブタイプは、資産タイプからフィールドを継承します。また、カスタムフィールドを追加して、アプライアンスインベントリプロセスで資産サブタイプの関連情報を収集することもできます。例えば、資産サブタイプ「プリンタ」を資産タイプ「デバイス」に追加できます。その後、サブタイプ「プリンタ」のカスタムフィールド(トナー など)を追加できます。これで、トナー フィールドはサブタイプが「プリンタ」のデバイス資産で利用できるようになります。

NOTE: アプライアンスがエージェント不要デバイスから資産サブタイプフィールドにデータを入力できるようにするには、デバイスを設定するときに適切な資産サブタイプを割り当て、適切なオブジェクト識別子(OID)を取得し、SNMP インベントリ設定の詳細 ページでその識別子をサブタイプフィールドにマップする必要があります。SNMP デバイスサブタイプを設定後に追加または変更することはできません。詳細については、「管理者コンソールを使用したオブジェクト識別子(OID)のリスト取得」を参照してください。

また、デバイスの詳細 ページでデバイス資産サブタイプごとの詳細を表示するか非表示にするかを選択できます。例えば、インストール済みプログラム検出済みソフトウェアメータリングしたソフトウェア などプリンタに無関係な情報を、サブタイプが「プリンタ」の資産の デバイスの詳細 ページに表示しないようにすることができます。

SNMP デバイスで資産サブタイプを使用するためのワークフロー

資産サブタイプを使用するには、そのサブタイプおよび使用するカスタムフィールドを資産タイプに追加する必要があります。SNMP(Simple Network Management Protocol)デバイスからのデータをフィールドに入力するために、オブジェクト識別子(OID)をカスタムフィールドに追加することもできます。

SNMP デバイスで資産サブタイプを使用するためのワークフローには、次のタスクが含まれています。

3.
オプション:次のようにフィールドにデータを入力します。
SNMP デバイスからのデータがフィールドに入力されるようにするには、カスタムフィールドに使用するオブジェクト識別子(OID)を取得し、SNMP Inventory Configuration Detail(SNMP インベントリ設定の詳細) ページでエージェント不要デバイスのフィールドを追加し、資産サブタイプを選択し、フィールドの OID 情報を追加します。詳細については、「管理者コンソールを使用したオブジェクト識別子(OID)のリスト取得」を参照してください。
資産サブタイプの追加と デバイスの詳細 ページの基本設定の選択

カスタム資産タイプを含め任意の資産タイプに資産サブタイプを追加し、資産サブタイプごとにカスタムフィールドを追加できます。

また、デバイスの詳細 ページに表示するフィールドとそれらのフィールドを表示するセクションを選択できます。これにより、デバイスの詳細 ページをカスタマイズし、最も重要な情報を強調できます。

1.
資産タイプの詳細 ページに移動します。
a.
アプライアンス管理者コンソール(https://appliance_hostname/admin)にログインします。または、管理ヘッダーに組織メニューを表示 オプションがアプライアンスの 一般設定 で有効になっている場合は、ページの右上隅で、ログイン情報の横にあるドロップダウンリストから組織を選択します。
b.
左側のナビゲーションバーで、資産管理 をクリックして、資産タイプ をクリックします。
c.
資産タイプの詳細 ページを表示するには、次のいずれかを実行します。
アクションの選択 > 新規作成 を選択します。
2.
サブタイプ タブで、サブタイプの追加 をクリックします。
NOTE: デフォルトのインストールでは、デバイス資産のプリンタデバイスには次の 2 つの資産サブタイプがあります。レーザープリンタ:カラーレーザープリンタ:モノクロ:これらの各サブタイプは、ほとんどのプリンタに適用される一般的な一連のフィールドを提供します。また、これらの資産のサブタイプに基づいて、一般的な SNMP 対応プリンタモデル用の一連のプリンタテンプレートが付属しています。必要に応じて、これらのテンプレートを編集したり、新規追加したりすることができます。プリンタテンプレートをデバイスに適用するとき、次のインベントリサイクルで、トナーレベルや説明などテンプレートで定義されたデータがプリンタ用に収集されます。詳細については、「プリンタテンプレートについて」を参照してください。
Asset Subtype Detail(資産サブタイプの詳細) ページが表示されます。資産サブタイプに使用可能なフィールドが 継承されるフィールド セクションに表示されます。既にそれらのフィールドが資産タイプに追加されているからです。継承されるフィールド はデフォルトで非表示になっています。このフィールドを表示するには、継承されるフィールド リンクをクリックする必要があります。

オプション

説明

名前

資産サブタイプの名前。この名前は、Asset Type Detail(資産タイプの詳細) ページのリストに表示されます。

デフォルト

選択したタイプの新しい資産のデフォルトとして資産サブタイプを使用するかどうか。このチェックボックスをオンにすると、選択したタイプの新しい資産がこの資産サブタイプに自動的に割り当てられます。この設定はいつでも変更できます。

4.
サブタイプフィールド セクションで、表の右側の見出し行にある 追加 ボタン をクリックします。

アイテム

説明

名前

資産サブタイプの名前。この名前で 資産の詳細 ページの資産サブタイプを識別します。

使用可能な値

値のリストを含むフィールドに表示される値。タイプ ドロップダウンリストから 単一選択 または 複数選択 を選択した場合に、このフィールドが有効になります。単一選択 または 複数選択 を選択した場合には、このフィールドに少なくとも1つの値を入力する必要があります。複数の値を入力するには、コンマを使用して各値を区切ります。

デフォルト値

フィールドにデフォルトで表示される値。タイプ ドロップダウンリストから 単一選択 または 複数選択 を選択した場合、使用可能な値 フィールドで指定された値の1つを入力する必要があります。

必須

対象のフィールドが必須か任意かを指定します。このチェックボックスをオンにした場合、選択したタイプの資産を作成する際には、このフィールドに値を入力する必要があります。

タイプ

フィールドのタイプ。フィールドのタイプは次の通りです。

添付ファイル: 資産に添付ファイルを追加できます。
通貨: 金額に使用します。
ソフトウェアカタログ: 資産をソフトウェアカタログのアプリケーションに関連付けできます。
発行者:アプリケーションの発行者情報を資産に関連付けできます。
日付: カレンダー情報に使用します。
ラベル: ラベルを資産に関連付けできます。
ロケール:ロケールを資産に関連付けできます。
リンク: インターネットリンクに使用します。リンクは、有効な URL(http://quest.com)である必要があります。
複数選択: 複数の値が選択可能な場合にリストを表示します。各値の最大長は255文字です。
メモ: 追加情報に使用します。
数字: 整数で表される数値に使用します。
: この資産は、親子関係にある同じタイプの資産を参照できます。例えば、「場所」タイプで親接続を許可して、「New York」場所が「North America」場所を参照可能なようにできます。このタイプをレポート作成システムで使用して、北米にあるすべての資産を表示できます。
単一選択: 1つの値しか選択できない場合に値のリストを表示します。各値の最大長は255文字です。
テキスト: 追加テキストに使用します。最大長は255文字です。
タイムスタンプ: レコードに日付と時間を追加するために使用します。
ユーザー: ユーザーレコードを資産に関連付けるために使用します。
資産資産タイプ: 資産タイプ間の関係を指定するために使用します。

複数選択

資産フィールドが他の資産を参照するかどうかを指定します。タイプ ドロップダウンリストから 資産 資産タイプ を選択した場合にチェックボックスがオンになります。チェックボックスをオンにすると、このカスタムフィールドは複数のレコードを参照できます。

例えば、特定のライセンスが付与されている複数のデバイスを参照するフィールドが必要になったとします。この場合に、チェックボックスをオンにします。単一選択の関係フィールド(1つの部署でのみ使用されるプリンタなど)を作成する場合は、チェックボックスをオフにします。

デバイス セクション

場所。デバイスの詳細 ページにフィールドがレポートされます。例えば、Toner Level というフィールドでプリンタ資産サブタイプを作成している場合、そのフィールドはプリンタハードウェアに関連しているため、一般には ハードウェア を選択することになります。ただし、任意のフィールドのドロップダウンリストで任意のセクションを選択できます。

6.
行の最後で 保存 をクリックします。
7.
デバイス資産サブタイプの場合、デバイスの詳細 ページで表示または非表示にする情報を選択します。
a.
サブタイプ、デバイスの詳細表示 / 非表示セクション まで下にスクロールします。
プリンタサブタイプの場合、ハードウェアプリンタネットワークインタフェースSNMP データ などの インベントリ情報 を表示することをお勧めします。
プリンタサブタイプの場合、ソフトウェア セクションおよび Dell コマンド | モニター セクションはプリンタに関連していないため、非表示にすることをお勧めします。
8.
ページの一番下で 保存 をクリックします。

デバイスの詳細 ページでカスタムフィールドに自動的にデータが入力されるようにするには、適切なオブジェクト識別子を取得してフィールド OID にマップする必要があります。詳細については、以下を参照してください。

カスタムフィールドを手動で更新するには、資産の詳細 ページに移動します。詳細については、「カスタム資産フィールドの手動更新」を参照してください。

資産サブタイプの編集

必要に応じて資産サブタイプを編集できます。アプライアンスに対して組織コンポーネントが有効化されている場合は、各組織の資産サブタイプを個別に編集します。

1.
資産タイプの詳細 ページに移動します。
a.
アプライアンス管理者コンソール(https://appliance_hostname/admin)にログインします。または、管理ヘッダーに組織メニューを表示 オプションがアプライアンスの 一般設定 で有効になっている場合は、ページの右上隅で、ログイン情報の横にあるドロップダウンリストから組織を選択します。
b.
左側のナビゲーションバーで、資産管理 をクリックして、資産タイプ をクリックします。
c.
資産サブタイプの名前をクリックして、Asset Type Detail(資産タイプの詳細) ページを表示します。
2.
サブタイプ タブで、編集するサブタイプの隣にある 編集 ボタン をクリックします。
Asset Subtype Detail(資産サブタイプの詳細) ページが表示されます。資産サブタイプに利用できるオプションについては、資産サブタイプの追加と デバイスの詳細 ページの基本設定の選択を参照してください。
3.
行の最後で 保存 をクリックした後、ページの一番下にある 保存 をクリックします。
資産サブタイプのデフォルト設定

サブタイプに新しい資産を自動的に割り当てるには、資産サブタイプをデフォルトとしてマーク付けします。

1.
資産タイプの詳細 ページに移動します。
a.
アプライアンス管理者コンソール(https://appliance_hostname/admin)にログインします。または、管理ヘッダーに組織メニューを表示 オプションがアプライアンスの 一般設定 で有効になっている場合は、ページの右上隅で、ログイン情報の横にあるドロップダウンリストから組織を選択します。
b.
左側のナビゲーションバーで、資産管理 をクリックして、資産タイプ をクリックします。
c.
資産タイプの詳細 ページを表示するには、次のいずれかを実行します。
アクションの選択 > 新規作成 を選択します。
2.
サブタイプ タブで、編集するサブタイプの隣にある 編集 ボタン をクリックします。
Asset Subtype Detail(資産サブタイプの詳細) ページが表示されます。
3.
一番上のセクションで、デフォルト の隣にあるチェックボックスをオンにします。
4.
行の最後で 保存 をクリックした後、ページの一番下にある 保存 をクリックします。
資産タイプに利用できるサブタイプの表示

管理する資産タイプに利用できる資産サブタイプを表示できます。アプライアンスに対して組織コンポーネントが有効化されている場合は、各組織の資産サブタイプを個別に表示および管理します。

資産タイプの詳細 ページに移動します。
1.
アプライアンス管理者コンソール(https://appliance_hostname/admin)にログインします。または、管理ヘッダーに組織メニューを表示 オプションがアプライアンスの 一般設定 で有効になっている場合は、ページの右上隅で、ログイン情報の横にあるドロップダウンリストから組織を選択します。
2.
左側のナビゲーションバーで、資産管理 をクリックして、資産タイプ をクリックします。
3.
資産タイプの詳細 ページを表示するには、次のいずれかを実行します。
アクションの選択 > 新規作成 を選択します。
資産タイプに利用できるサブタイプが サブタイプ テーブルに表示されます。
資産 ページでの資産サブタイプの表示

特定基準で表示 メニューを使用して、資産 ページをサブタイプで並べ替えることができます。

1.
資産 ページに移動します。
a.
アプライアンス管理者コンソール(https://appliance_hostname/admin)にログインします。または、管理ヘッダーに組織メニューを表示 オプションがアプライアンスの 一般設定 で有効になっている場合は、ページの右上隅で、ログイン情報の横にあるドロップダウンリストから組織を選択します。
b.
左側のナビゲーションバーで、資産管理 をクリックして、資産 をクリックします。
資産のサブタイプ割り当てが サブタイプ 列に表示されます。なし は、資産がサブタイプに割り当てられていないことを示します。
2.
特定の資産タイプに割り当てられているサブタイプを表示するには、右上の 特定基準で表示 メニューに移動し、資産タイプを選択します。
3.
資産タイプの単一のサブタイプを表示するには、特定基準で表示 メニューに移動し、資産タイプを選択し、サブタイプを選択します。
サブタイプに関連するフィールド(プリンタ サブタイプの Ink Level など)が、資産 ページの列として表示されます。
デバイス ページからのデバイス資産サブタイプの割り当てまたは変更

サブタイプに割り当てられていない既存のデバイス資産がある場合は、それらのデバイスが SNMP(Simple Network Management Protocol)デバイスでないのであれば、デバイス ページからそれらをサブタイプに割り当てたり、サブタイプ割り当てを変更したりできます。デバイスが初期設定されているときは、SNMP デバイスのサブタイプを割り当てる必要があります。

アプライアンスインベントリに既存のデバイス資産があり、デバイス資産タイプのサブタイプを作成しました。詳細については、「資産サブタイプの追加と デバイスの詳細 ページの基本設定の選択」を参照してください。

1.
アプライアンス管理者コンソール(https://appliance_hostname/admin)にログインします。または、管理ヘッダーに組織メニューを表示 オプションがアプライアンスの 一般設定 で有効になっている場合は、ページの右上隅で、ログイン情報の横にあるドロップダウンリストから組織を選択します。
2.
インベントリ > デバイス の順に選択して、デバイス ページを表示します。
a.
右側のリストの上にある フィルタ タブをクリックして、フィルタ パネルを表示します。
c.
検索 をクリックします。
TIP: また、特定基準で表示 ドロップダウンリストを使用して、特定の資産サブタイプに属するデバイスを識別することもできます。
5.
アクションの選択 > サブタイプを次に変更: を選択します。
資産 ページからのタイプへの資産の割り当てまたはサブタイプ割り当ての変更

資産サブタイプに割り当てられていない既存の資産がある場合は、それらのデバイスが SNMP(Simple Network Management Protocol)デバイスでないのであれば、資産 ページからそれらをサブタイプに割り当てたり、割り当てたサブタイプを変更したりできます。デバイスが初期設定されているときは、SNMP デバイスのサブタイプを割り当てる必要があります。

アプライアンスインベントリに既存の資産があり、資産タイプのサブタイプを作成しました。詳細については、「資産サブタイプの追加と デバイスの詳細 ページの基本設定の選択」を参照してください。

1.
資産 リストに移動します。
a.
アプライアンス管理者コンソール(https://appliance_hostname/admin)にログインします。または、管理ヘッダーに組織メニューを表示 オプションがアプライアンスの 一般設定 で有効になっている場合は、ページの右上隅で、ログイン情報の横にあるドロップダウンリストから組織を選択します。
b.
左側のナビゲーションバーで、資産管理 をクリックして、資産 をクリックします。
a.
右側のリストの上にある フィルタ タブをクリックして、フィルタ パネルを表示します。
c.
検索 をクリックします。
TIP: また、特定基準で表示 ドロップダウンリストを使用して、特定の資産サブタイプに属する資産を識別することもできます。
4.
特定基準で表示 > アセットタイプ > デバイス の順に選択し、リストから使用可能なエントリを 1 つ選択します。例えば、すべてのデバイス資産を表示するには、すべてのデバイスサブタイプ を選択します。
5.
アクションの選択 > サブタイプを次に変更: を選択します。
カスタム資産フィールドの手動更新

必要に応じてカスタム資産フィールドを手動で更新できます。これは、自動的に収集できない資産情報または資産に関して追跡する補足情報があるときに有益です。

カスタム資産サブタイプまたはカスタム資産フィールドを追加しました。

1.
Asset Detail(資産の詳細) ページに移動します。
a.
アプライアンス管理者コンソール(https://appliance_hostname/admin)にログインします。または、管理ヘッダーに組織メニューを表示 オプションがアプライアンスの 一般設定 で有効になっている場合は、ページの右上隅で、ログイン情報の横にあるドロップダウンリストから組織を選択します。
b.
左側のナビゲーションバーで、資産管理 をクリックして、資産 をクリックします。
3.
保存 をクリックします。
資産サブタイプの削除

資産サブタイプに資産が割り当てられていない場合に限り、そのサブタイプを削除できます。

資産が割り当てられていない資産サブタイプがあります。

1.
資産タイプの詳細 ページに移動します。
a.
アプライアンス管理者コンソール(https://appliance_hostname/admin)にログインします。または、管理ヘッダーに組織メニューを表示 オプションがアプライアンスの 一般設定 で有効になっている場合は、ページの右上隅で、ログイン情報の横にあるドロップダウンリストから組織を選択します。
b.
左側のナビゲーションバーで、資産管理 をクリックして、資産タイプ をクリックします。
c.
資産サブタイプの名前をクリックして、Asset Type Detail(資産タイプの詳細) ページを表示します。
2.
Subtypes(サブタイプ) セクションで、編集するサブタイプの隣にある 削除 ボタンをクリックします をクリックします。
3.
ダイアログウィンドウで、はい をクリックします。

資産サブタイプの追加と デバイスの詳細 ページの基本設定の選択

資産サブタイプ、カスタムフィールド、およびデバイス詳細基本設定について

資産サブタイプは、カスタム資産タイプを含め任意の資産タイプに追加可能な資産のサブカテゴリです。これにより、資産のサブタイプを識別し、管理できます。サブタイプには、コンピュータやプリンタやルーターといったデバイス資産や、アプライアンスインベントリの Windows や Mac や Linux のシステムで動作するソフトウェア資産などがあります。

資産サブタイプは、資産タイプからフィールドを継承します。また、カスタムフィールドを追加して、アプライアンスインベントリプロセスで資産サブタイプの関連情報を収集することもできます。例えば、資産サブタイプ「プリンタ」を資産タイプ「デバイス」に追加できます。その後、サブタイプ「プリンタ」のカスタムフィールド(トナー など)を追加できます。これで、トナー フィールドはサブタイプが「プリンタ」のデバイス資産で利用できるようになります。

NOTE: アプライアンスがエージェント不要デバイスから資産サブタイプフィールドにデータを入力できるようにするには、デバイスを設定するときに適切な資産サブタイプを割り当て、適切なオブジェクト識別子(OID)を取得し、SNMP インベントリ設定の詳細 ページでその識別子をサブタイプフィールドにマップする必要があります。SNMP デバイスサブタイプを設定後に追加または変更することはできません。詳細については、「管理者コンソールを使用したオブジェクト識別子(OID)のリスト取得」を参照してください。

また、デバイスの詳細 ページでデバイス資産サブタイプごとの詳細を表示するか非表示にするかを選択できます。例えば、インストール済みプログラム検出済みソフトウェアメータリングしたソフトウェア などプリンタに無関係な情報を、サブタイプが「プリンタ」の資産の デバイスの詳細 ページに表示しないようにすることができます。

SNMP デバイスで資産サブタイプを使用するためのワークフロー

資産サブタイプを使用するには、そのサブタイプおよび使用するカスタムフィールドを資産タイプに追加する必要があります。SNMP(Simple Network Management Protocol)デバイスからのデータをフィールドに入力するために、オブジェクト識別子(OID)をカスタムフィールドに追加することもできます。

SNMP デバイスで資産サブタイプを使用するためのワークフローには、次のタスクが含まれています。

3.
オプション:次のようにフィールドにデータを入力します。
SNMP デバイスからのデータがフィールドに入力されるようにするには、カスタムフィールドに使用するオブジェクト識別子(OID)を取得し、SNMP Inventory Configuration Detail(SNMP インベントリ設定の詳細) ページでエージェント不要デバイスのフィールドを追加し、資産サブタイプを選択し、フィールドの OID 情報を追加します。詳細については、「管理者コンソールを使用したオブジェクト識別子(OID)のリスト取得」を参照してください。
資産サブタイプの追加と デバイスの詳細 ページの基本設定の選択

カスタム資産タイプを含め任意の資産タイプに資産サブタイプを追加し、資産サブタイプごとにカスタムフィールドを追加できます。

また、デバイスの詳細 ページに表示するフィールドとそれらのフィールドを表示するセクションを選択できます。これにより、デバイスの詳細 ページをカスタマイズし、最も重要な情報を強調できます。

1.
資産タイプの詳細 ページに移動します。
a.
アプライアンス管理者コンソール(https://appliance_hostname/admin)にログインします。または、管理ヘッダーに組織メニューを表示 オプションがアプライアンスの 一般設定 で有効になっている場合は、ページの右上隅で、ログイン情報の横にあるドロップダウンリストから組織を選択します。
b.
左側のナビゲーションバーで、資産管理 をクリックして、資産タイプ をクリックします。
c.
資産タイプの詳細 ページを表示するには、次のいずれかを実行します。
アクションの選択 > 新規作成 を選択します。
2.
サブタイプ タブで、サブタイプの追加 をクリックします。
NOTE: デフォルトのインストールでは、デバイス資産のプリンタデバイスには次の 2 つの資産サブタイプがあります。レーザープリンタ:カラーレーザープリンタ:モノクロ:これらの各サブタイプは、ほとんどのプリンタに適用される一般的な一連のフィールドを提供します。また、これらの資産のサブタイプに基づいて、一般的な SNMP 対応プリンタモデル用の一連のプリンタテンプレートが付属しています。必要に応じて、これらのテンプレートを編集したり、新規追加したりすることができます。プリンタテンプレートをデバイスに適用するとき、次のインベントリサイクルで、トナーレベルや説明などテンプレートで定義されたデータがプリンタ用に収集されます。詳細については、「プリンタテンプレートについて」を参照してください。
Asset Subtype Detail(資産サブタイプの詳細) ページが表示されます。資産サブタイプに使用可能なフィールドが 継承されるフィールド セクションに表示されます。既にそれらのフィールドが資産タイプに追加されているからです。継承されるフィールド はデフォルトで非表示になっています。このフィールドを表示するには、継承されるフィールド リンクをクリックする必要があります。

オプション

説明

名前

資産サブタイプの名前。この名前は、Asset Type Detail(資産タイプの詳細) ページのリストに表示されます。

デフォルト

選択したタイプの新しい資産のデフォルトとして資産サブタイプを使用するかどうか。このチェックボックスをオンにすると、選択したタイプの新しい資産がこの資産サブタイプに自動的に割り当てられます。この設定はいつでも変更できます。

4.
サブタイプフィールド セクションで、表の右側の見出し行にある 追加 ボタン をクリックします。

アイテム

説明

名前

資産サブタイプの名前。この名前で 資産の詳細 ページの資産サブタイプを識別します。

使用可能な値

値のリストを含むフィールドに表示される値。タイプ ドロップダウンリストから 単一選択 または 複数選択 を選択した場合に、このフィールドが有効になります。単一選択 または 複数選択 を選択した場合には、このフィールドに少なくとも1つの値を入力する必要があります。複数の値を入力するには、コンマを使用して各値を区切ります。

デフォルト値

フィールドにデフォルトで表示される値。タイプ ドロップダウンリストから 単一選択 または 複数選択 を選択した場合、使用可能な値 フィールドで指定された値の1つを入力する必要があります。

必須

対象のフィールドが必須か任意かを指定します。このチェックボックスをオンにした場合、選択したタイプの資産を作成する際には、このフィールドに値を入力する必要があります。

タイプ

フィールドのタイプ。フィールドのタイプは次の通りです。

添付ファイル: 資産に添付ファイルを追加できます。
通貨: 金額に使用します。
ソフトウェアカタログ: 資産をソフトウェアカタログのアプリケーションに関連付けできます。
発行者:アプリケーションの発行者情報を資産に関連付けできます。
日付: カレンダー情報に使用します。
ラベル: ラベルを資産に関連付けできます。
ロケール:ロケールを資産に関連付けできます。
リンク: インターネットリンクに使用します。リンクは、有効な URL(http://quest.com)である必要があります。
複数選択: 複数の値が選択可能な場合にリストを表示します。各値の最大長は255文字です。
メモ: 追加情報に使用します。
数字: 整数で表される数値に使用します。
: この資産は、親子関係にある同じタイプの資産を参照できます。例えば、「場所」タイプで親接続を許可して、「New York」場所が「North America」場所を参照可能なようにできます。このタイプをレポート作成システムで使用して、北米にあるすべての資産を表示できます。
単一選択: 1つの値しか選択できない場合に値のリストを表示します。各値の最大長は255文字です。
テキスト: 追加テキストに使用します。最大長は255文字です。
タイムスタンプ: レコードに日付と時間を追加するために使用します。
ユーザー: ユーザーレコードを資産に関連付けるために使用します。
資産資産タイプ: 資産タイプ間の関係を指定するために使用します。

複数選択

資産フィールドが他の資産を参照するかどうかを指定します。タイプ ドロップダウンリストから 資産 資産タイプ を選択した場合にチェックボックスがオンになります。チェックボックスをオンにすると、このカスタムフィールドは複数のレコードを参照できます。

例えば、特定のライセンスが付与されている複数のデバイスを参照するフィールドが必要になったとします。この場合に、チェックボックスをオンにします。単一選択の関係フィールド(1つの部署でのみ使用されるプリンタなど)を作成する場合は、チェックボックスをオフにします。

デバイス セクション

場所。デバイスの詳細 ページにフィールドがレポートされます。例えば、Toner Level というフィールドでプリンタ資産サブタイプを作成している場合、そのフィールドはプリンタハードウェアに関連しているため、一般には ハードウェア を選択することになります。ただし、任意のフィールドのドロップダウンリストで任意のセクションを選択できます。

6.
行の最後で 保存 をクリックします。
7.
デバイス資産サブタイプの場合、デバイスの詳細 ページで表示または非表示にする情報を選択します。
a.
サブタイプ、デバイスの詳細表示 / 非表示セクション まで下にスクロールします。
プリンタサブタイプの場合、ハードウェアプリンタネットワークインタフェースSNMP データ などの インベントリ情報 を表示することをお勧めします。
プリンタサブタイプの場合、ソフトウェア セクションおよび Dell コマンド | モニター セクションはプリンタに関連していないため、非表示にすることをお勧めします。
8.
ページの一番下で 保存 をクリックします。

デバイスの詳細 ページでカスタムフィールドに自動的にデータが入力されるようにするには、適切なオブジェクト識別子を取得してフィールド OID にマップする必要があります。詳細については、以下を参照してください。

カスタムフィールドを手動で更新するには、資産の詳細 ページに移動します。詳細については、「カスタム資産フィールドの手動更新」を参照してください。

資産サブタイプの編集

必要に応じて資産サブタイプを編集できます。アプライアンスに対して組織コンポーネントが有効化されている場合は、各組織の資産サブタイプを個別に編集します。

1.
資産タイプの詳細 ページに移動します。
a.
アプライアンス管理者コンソール(https://appliance_hostname/admin)にログインします。または、管理ヘッダーに組織メニューを表示 オプションがアプライアンスの 一般設定 で有効になっている場合は、ページの右上隅で、ログイン情報の横にあるドロップダウンリストから組織を選択します。
b.
左側のナビゲーションバーで、資産管理 をクリックして、資産タイプ をクリックします。
c.
資産サブタイプの名前をクリックして、Asset Type Detail(資産タイプの詳細) ページを表示します。
2.
サブタイプ タブで、編集するサブタイプの隣にある 編集 ボタン をクリックします。
Asset Subtype Detail(資産サブタイプの詳細) ページが表示されます。資産サブタイプに利用できるオプションについては、資産サブタイプの追加と デバイスの詳細 ページの基本設定の選択を参照してください。
3.
行の最後で 保存 をクリックした後、ページの一番下にある 保存 をクリックします。
資産サブタイプのデフォルト設定

サブタイプに新しい資産を自動的に割り当てるには、資産サブタイプをデフォルトとしてマーク付けします。

1.
資産タイプの詳細 ページに移動します。
a.
アプライアンス管理者コンソール(https://appliance_hostname/admin)にログインします。または、管理ヘッダーに組織メニューを表示 オプションがアプライアンスの 一般設定 で有効になっている場合は、ページの右上隅で、ログイン情報の横にあるドロップダウンリストから組織を選択します。
b.
左側のナビゲーションバーで、資産管理 をクリックして、資産タイプ をクリックします。
c.
資産タイプの詳細 ページを表示するには、次のいずれかを実行します。
アクションの選択 > 新規作成 を選択します。
2.
サブタイプ タブで、編集するサブタイプの隣にある 編集 ボタン をクリックします。
Asset Subtype Detail(資産サブタイプの詳細) ページが表示されます。
3.
一番上のセクションで、デフォルト の隣にあるチェックボックスをオンにします。
4.
行の最後で 保存 をクリックした後、ページの一番下にある 保存 をクリックします。
資産タイプに利用できるサブタイプの表示

管理する資産タイプに利用できる資産サブタイプを表示できます。アプライアンスに対して組織コンポーネントが有効化されている場合は、各組織の資産サブタイプを個別に表示および管理します。

資産タイプの詳細 ページに移動します。
1.
アプライアンス管理者コンソール(https://appliance_hostname/admin)にログインします。または、管理ヘッダーに組織メニューを表示 オプションがアプライアンスの 一般設定 で有効になっている場合は、ページの右上隅で、ログイン情報の横にあるドロップダウンリストから組織を選択します。
2.
左側のナビゲーションバーで、資産管理 をクリックして、資産タイプ をクリックします。
3.
資産タイプの詳細 ページを表示するには、次のいずれかを実行します。
アクションの選択 > 新規作成 を選択します。
資産タイプに利用できるサブタイプが サブタイプ テーブルに表示されます。
資産 ページでの資産サブタイプの表示

特定基準で表示 メニューを使用して、資産 ページをサブタイプで並べ替えることができます。

1.
資産 ページに移動します。
a.
アプライアンス管理者コンソール(https://appliance_hostname/admin)にログインします。または、管理ヘッダーに組織メニューを表示 オプションがアプライアンスの 一般設定 で有効になっている場合は、ページの右上隅で、ログイン情報の横にあるドロップダウンリストから組織を選択します。
b.
左側のナビゲーションバーで、資産管理 をクリックして、資産 をクリックします。
資産のサブタイプ割り当てが サブタイプ 列に表示されます。なし は、資産がサブタイプに割り当てられていないことを示します。
2.
特定の資産タイプに割り当てられているサブタイプを表示するには、右上の 特定基準で表示 メニューに移動し、資産タイプを選択します。
3.
資産タイプの単一のサブタイプを表示するには、特定基準で表示 メニューに移動し、資産タイプを選択し、サブタイプを選択します。
サブタイプに関連するフィールド(プリンタ サブタイプの Ink Level など)が、資産 ページの列として表示されます。
デバイス ページからのデバイス資産サブタイプの割り当てまたは変更

サブタイプに割り当てられていない既存のデバイス資産がある場合は、それらのデバイスが SNMP(Simple Network Management Protocol)デバイスでないのであれば、デバイス ページからそれらをサブタイプに割り当てたり、サブタイプ割り当てを変更したりできます。デバイスが初期設定されているときは、SNMP デバイスのサブタイプを割り当てる必要があります。

アプライアンスインベントリに既存のデバイス資産があり、デバイス資産タイプのサブタイプを作成しました。詳細については、「資産サブタイプの追加と デバイスの詳細 ページの基本設定の選択」を参照してください。

1.
アプライアンス管理者コンソール(https://appliance_hostname/admin)にログインします。または、管理ヘッダーに組織メニューを表示 オプションがアプライアンスの 一般設定 で有効になっている場合は、ページの右上隅で、ログイン情報の横にあるドロップダウンリストから組織を選択します。
2.
インベントリ > デバイス の順に選択して、デバイス ページを表示します。
a.
右側のリストの上にある フィルタ タブをクリックして、フィルタ パネルを表示します。
c.
検索 をクリックします。
TIP: また、特定基準で表示 ドロップダウンリストを使用して、特定の資産サブタイプに属するデバイスを識別することもできます。
5.
アクションの選択 > サブタイプを次に変更: を選択します。
資産 ページからのタイプへの資産の割り当てまたはサブタイプ割り当ての変更

資産サブタイプに割り当てられていない既存の資産がある場合は、それらのデバイスが SNMP(Simple Network Management Protocol)デバイスでないのであれば、資産 ページからそれらをサブタイプに割り当てたり、割り当てたサブタイプを変更したりできます。デバイスが初期設定されているときは、SNMP デバイスのサブタイプを割り当てる必要があります。

アプライアンスインベントリに既存の資産があり、資産タイプのサブタイプを作成しました。詳細については、「資産サブタイプの追加と デバイスの詳細 ページの基本設定の選択」を参照してください。

1.
資産 リストに移動します。
a.
アプライアンス管理者コンソール(https://appliance_hostname/admin)にログインします。または、管理ヘッダーに組織メニューを表示 オプションがアプライアンスの 一般設定 で有効になっている場合は、ページの右上隅で、ログイン情報の横にあるドロップダウンリストから組織を選択します。
b.
左側のナビゲーションバーで、資産管理 をクリックして、資産 をクリックします。
a.
右側のリストの上にある フィルタ タブをクリックして、フィルタ パネルを表示します。
c.
検索 をクリックします。
TIP: また、特定基準で表示 ドロップダウンリストを使用して、特定の資産サブタイプに属する資産を識別することもできます。
4.
特定基準で表示 > アセットタイプ > デバイス の順に選択し、リストから使用可能なエントリを 1 つ選択します。例えば、すべてのデバイス資産を表示するには、すべてのデバイスサブタイプ を選択します。
5.
アクションの選択 > サブタイプを次に変更: を選択します。
カスタム資産フィールドの手動更新

必要に応じてカスタム資産フィールドを手動で更新できます。これは、自動的に収集できない資産情報または資産に関して追跡する補足情報があるときに有益です。

カスタム資産サブタイプまたはカスタム資産フィールドを追加しました。

1.
Asset Detail(資産の詳細) ページに移動します。
a.
アプライアンス管理者コンソール(https://appliance_hostname/admin)にログインします。または、管理ヘッダーに組織メニューを表示 オプションがアプライアンスの 一般設定 で有効になっている場合は、ページの右上隅で、ログイン情報の横にあるドロップダウンリストから組織を選択します。
b.
左側のナビゲーションバーで、資産管理 をクリックして、資産 をクリックします。
3.
保存 をクリックします。
資産サブタイプの削除

資産サブタイプに資産が割り当てられていない場合に限り、そのサブタイプを削除できます。

資産が割り当てられていない資産サブタイプがあります。

1.
資産タイプの詳細 ページに移動します。
a.
アプライアンス管理者コンソール(https://appliance_hostname/admin)にログインします。または、管理ヘッダーに組織メニューを表示 オプションがアプライアンスの 一般設定 で有効になっている場合は、ページの右上隅で、ログイン情報の横にあるドロップダウンリストから組織を選択します。
b.
左側のナビゲーションバーで、資産管理 をクリックして、資産タイプ をクリックします。
c.
資産サブタイプの名前をクリックして、Asset Type Detail(資産タイプの詳細) ページを表示します。
2.
Subtypes(サブタイプ) セクションで、編集するサブタイプの隣にある 削除 ボタンをクリックします をクリックします。
3.
ダイアログウィンドウで、はい をクリックします。
관련 문서

The document was helpful.

평가 결과 선택

I easily found the information I needed.

평가 결과 선택