Chat now with support
Chat mit Support

Content Matrix 9.8 - Security Guide

Introduction

Managing information system security is a priority for every organization. In fact, the level of security provided by software vendors has become a differentiating factor for IT purchase decisions. Quest strives to meet standards designed to provide its customers with their desired level of security as it relates to privacy, confidentiality, integrity and availability.

This document describes the security features of Metalogix® Content Matrix. This includes access control, protection of customer data, secure network communication, cryptographic standards and more.

About Metalogix® Content Matrix

 

Metalogix® Content Matrix is a Windows-based application that runs on a Windows server or client. It provides an easy to use, convenient way of moving SharePoint and Exchange content to SharePoint. With its familiar copy-and-paste style user interface, Metalogix® Content Matrix can quickly migrate your content into SharePoint, while preserving valuable user metadata. Metalogix® Content Matrix product comes in the following editions:

·Metalogix® Content Matrix SharePoint Edition

Suitable for migrations between SharePoint servers, upgrading from one version of SharePoint to another, migrating to Office 365, or simply reorganizing SharePoint content.

·Metalogix® Content Matrix Public Folder Edition

Suitable for migrating Exchange Public Folders or PST files to SharePoint.

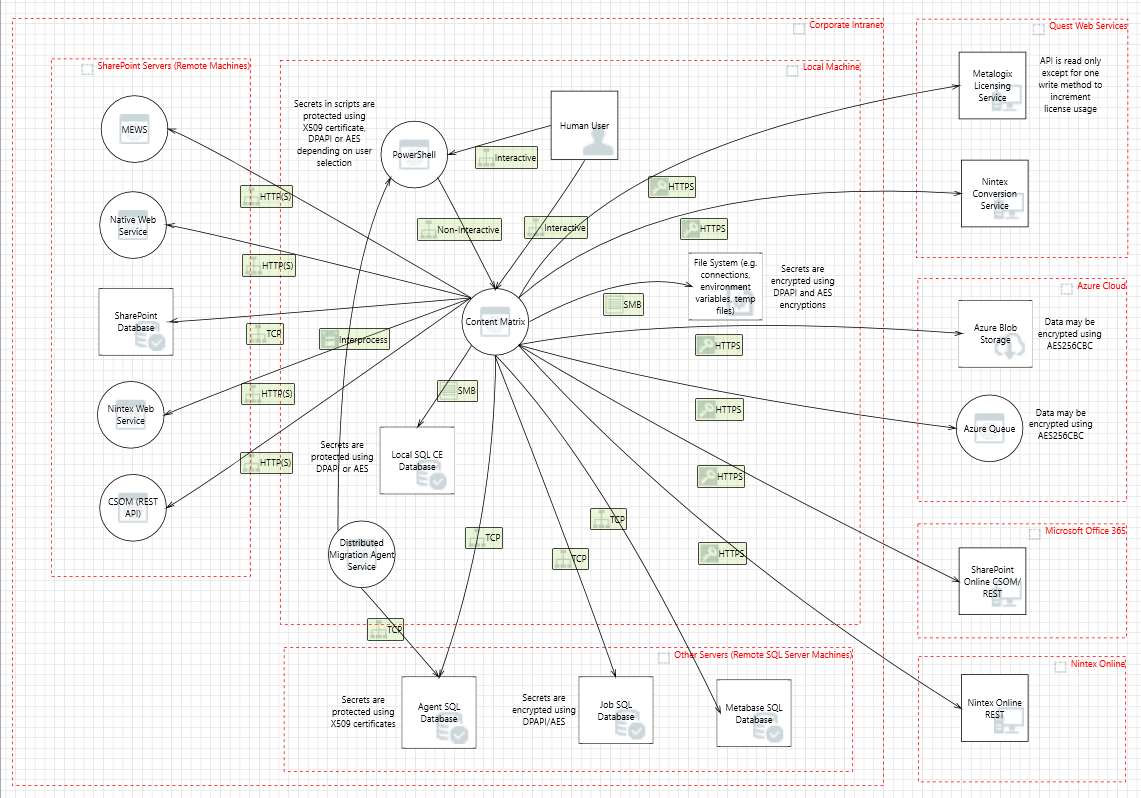
Architecture Overview

The following scheme shows the key components of the Metalogix® Content Matrix configuration.

NOTE: Metalogix® Content Matrix is a Windows-based desktop application and does not provide user or service management.

 

CM Acrchitecture

Figure 1: High-Level Architecture

Overview of Data Handled by Metalogix® Content Matrix

Metalogix® Content Matrix manages the following types of customer data:

·Metalogix® Content Matrix works with SharePoint content and Exchange content. The content processed by the product is not persistently stored by the product. Some file content may be fetched and stored in file system encrypted for the period of migration.

·Some data from end-user SharePoint or Public Folder content can be stored by the product for troubleshooting purposes. This includes data to identify the items where some troubleshooting is required.

·The application stores administrative account name and password to perform migration operations. The data is stored in product database and is encrypted at rest.

Self-Service-Tools
Knowledge Base
Benachrichtigungen und Warnmeldungen
Produkt-Support
Software-Downloads
Technische Dokumentationen
Benutzerforen
Videoanleitungen
RSS Feed
Kontakt
Unterstützung bei der Lizenzierung
Technische Support
Alle anzeigen
Verwandte Dokumente

The document was helpful.

Bewertung auswählen

I easily found the information I needed.

Bewertung auswählen