Chatee ahora con Soporte
Chat con el soporte

Content Matrix 9.12 - Security Guide

Introduction

Managing information system security is a priority for every organization. In fact, the level of security provided by software vendors has become a differentiating factor for IT purchase decisions. Quest strives to meet standards designed to provide its customers with their desired level of security as it relates to privacy, confidentiality, integrity and availability.

This document describes the security features of Quest® Content Matrix. This includes access control, protection of customer data, secure network communication, cryptographic standards and more.

About Quest® Content Matrix

Quest® Content Matrix is a Windows-based application that runs on a Windows server or client. It provides an easy to use, convenient way of moving SharePoint and Exchange content to SharePoint. With its familiar copy-and-paste style user interface, Quest® Content Matrix can quickly migrate your content into SharePoint, while preserving valuable user metadata. Quest® Content Matrix product comes in the following editions:

·Quest® Content Matrix SharePoint Edition

Suitable for migrations between SharePoint servers, upgrading from one version of SharePoint to another, migrating to Microsoft 365, or simply reorganizing SharePoint content.

·Quest Content Matrix File Share Edition

Suitable for migrating file system contents to SharePoint

·Quest® Content Matrix Public Folder Edition

Suitable for migrating Exchange Public Folders or PST files to SharePoint.

Architecture Overview

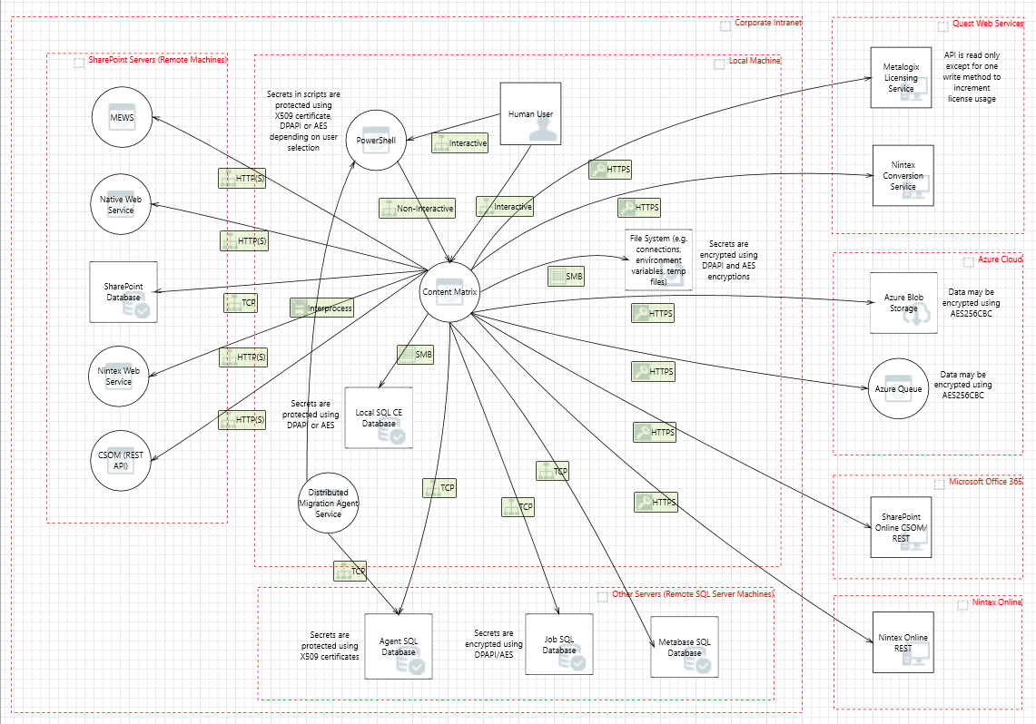
The following scheme shows the key components of the Quest® Content Matrix configuration.

NOTE: Quest® Content Matrix is a Windows-based desktop application and does not provide user or service management.

 

CM Acrchitecture

Figure 1: High-Level Architecture

Overview of Data Handled by Quest® Content Matrix

Quest® Content Matrix manages the following types of customer data:

·Quest® Content Matrix works with SharePoint content, File Share content, and Exchange content. The content processed by the product is not persistently stored by the product. Some file content may be fetched and stored in file system encrypted for the period of migration.

·Some data from end-user SharePoint, File Share or Public Folder content can be stored by the product for troubleshooting purposes. This includes data to identify the items where some troubleshooting is required.

·The application stores administrative account name and password to perform migration operations. The data is stored in product database and is encrypted at rest.

Herramientas de autoservicio
Base de conocimientos
Notificaciones y alertas
Soporte de productos
Descargas de software
Documentación técnica
Foros de usuarios
Tutoriales en video
Aviso de actualizaciones de páginas web (RSS)
Comuníquese con nosotros
Obtenga asistencia con las licencias
Soporte Técnico
Ver todos
Documentos relacionados

The document was helpful.

Seleccionar calificación

I easily found the information I needed.

Seleccionar calificación