Chatta subito con l'assistenza
Chat con il supporto

KACE Systems Management Appliance 14.0 Common Documents - Guía de administración

Acerca de Dispositivo de administración de sistemas KACE Introducción
Configuración del dispositivo
Requisitos y especificaciones Encendido del dispositivo e inicio de sesión en Consola del administrador Acceda a la Consola de la línea de comandos Seguimiento de los cambios de configuración Configuración de los ajustes generales del nivel del sistema y del nivel del administrador Configurar los ajustes de fecha y hora del dispositivo Administración de notificaciones de usuario Habilitación de autenticación de dos factores para todos los usuarios Verificación de los ajustes de puerto, servicio de NTP y acceso a sitios web Configuración de los ajustes de red y seguridad Cómo configurar el tiempo de espera de la sesión y los ajustes de actualización automática Configuración de ajustes regionales Configuración del tema predeterminado Configure las preferencias del uso compartido de datos Acerca de los requisitos de cumplimiento de DIACAP Configuración del acceso al dispositivo móvil Habilite la conmutación rápida para organizaciones y dispositivos vinculados Vinculación de los dispositivos Quest KACE Configuración de ajustes del historial Configuración de la Política de seguridad de contenido
Configuración y uso de etiquetas para administrar grupos de elementos
Acerca de las etiquetas Seguimiento de cambios a ajustes de etiqueta Administración de etiquetas manuales Administración de etiquetas inteligentes Administración de grupos de etiquetas Administración de etiquetas de LDAP
Configuración de cuentas de usuario, autenticación de LDAP y SSO
Acerca de las cuentas de usuario y la autenticación de usuario Acerca de ajustes regionales Administración de cuentas de usuario de nivel de sistema Administración de cuentas de usuario de organización Vea o edite perfiles de usuario Uso de un servidor de LDAP para la autenticación de usuario Importación de usuarios de un servidor de LDAP Acerca del inicio de sesión único (SSO) Habilitación y deshabilitación del inicio de sesión único Uso de Active Directory para inicio de sesión único Configuración de SAML para inicio de sesión único Revisión de las sesiones de usuario
Implementar el agente de KACE en los dispositivos administrados Uso de recursos compartidos de replicación Administración de credenciales Configuración de activos
Acerca del componente Administración de activos Uso del panel de administración de activos Acerca de la administración de activos Adición y personalización de tipos de activos y mantenimiento de información de activos Administración de activos de software Administración de activos físicos y lógicos Cómo administrar y utilizar la información de los activos de forma manual Administración de ubicaciones Gestión de contratos Gestión de licencias Administración de registros de compra
Configuración del cumplimiento de licencias Administración del cumplimiento de licencias Configuración de la mesa de servicio Configurar la duración de la caché para los widgets de la mesa de servicio Creación y administración de organizaciones Importación y exportación de recursos del dispositivo
Administración de inventario
Utilización del panel de inventario Uso de detección de dispositivos Administración del inventario de dispositivos
Acerca de la administración de dispositivos Funciones disponibles para cada método de administración de dispositivos Acerca de la información de inventario Seguimiento de cambios a ajustes de inventario Administración de la información de inventario Búsqueda y administración de dispositivos Registro del agente de KACE con el dispositivo Aprovisionamiento del agente de KACE Implementación manual del agente de KACE
Obtención de los archivos de instalación del agente Implementación manual del agente de KACE en dispositivos con Windows Implementación y actualización manual del agente de KACE en dispositivos con Linux Realización de operaciones con el agente en los dispositivos con Linux Implementación y actualización manual del agente de KACE en dispositivos con Mac Realización de otras operaciones con el agente en los dispositivos con Mac Visualización de información recopilada por el agente
Uso de la administración sin agente Adición manual de dispositivos en Consola del administrador o mediante el uso de la API Actualizaciones de inventario forzadas Administración de dispositivos MIA Obtención de la información de Garantía de Dell
Administración de aplicaciones en la página Software Administración del inventario del catálogo de software
Acerca del Catálogo de software Visualización de la información del Catálogo de software Adición de aplicaciones al Catálogo de software Administración de activos de licencia para aplicaciones de catálogo de software Asociación de instalaciones administradas con software catalogado Uso de la medición de software Uso del control de aplicaciones Actualice o reinstale el Catálogo de software
Administración de procesos, programas de inicio e inventario de servicios Escritura de reglas de inventario personalizado
Implementación de paquetes en dispositivos administrados
Distribución de software y uso de Wake-on-LAN Transmisión de alertas a los dispositivos administrados Ejecución de scripts en dispositivos administrados Uso de cadenas de tareas
Aplicación de parches en dispositivos y mantenimiento de la seguridad
Uso del panel de seguridad Acerca de la administración de parches Suscripción y descarga de parches Creación y administración de programas de parches Administración del inventario de parches Administración de las actualizaciones de funciones de Windows Administración y actualizaciones de dispositivos de Dell Administrar las actualizaciones de paquetes de Linux Administrar archivos adjuntos en cuarentena
Uso de informes y programación de notificaciones Dispositivos de supervisión
Introducción a la supervisión Trabajo con los perfiles de supervisión Administración de la supervisión de dispositivos Trabajo con alertas
Uso de la mesa de servicio
Configuración de la mesa de servicio
Requisitos del sistema Acerca de la mesa de servicio Información general sobre las tareas de configuración Importar tickets desde otro sistema Configuración de las horas hábiles y días de asueto de la mesa de servicio Configuración de los acuerdos de nivel de servicio Configuración de colas de tickets de la mesa de servicio Configuración de los ajustes de tickets Personalización de la página de inicio de Consola de usuario Utilización de la encuesta de satisfacción Habilite o deshabilite la seguridad de los datos adjuntos de la mesa de servicio
Uso del panel de la mesa de servicio Administración de tickets, procesos e informes de la mesa de servicio
Información general del ciclo de vida del ticket de la mesa de servicio Creación de tickets desde Consola del administrador y Consola de usuario Creación y administración de tickets por correo electrónico Visualización de tickets y administración de comentarios, trabajo y archivos adjuntos Combinación de tickets Uso del proceso de escalación de ticket Uso de los procesos de la mesa de servicio Uso de reglas de tickets Ejecute informes de mesa de servicio Archivado, restauración y eliminación de tickets Administración de la eliminación de tickets
Administración de las colas de tickets de la mesa de servicio Acerca de las descargas de usuarios y los artículos de la base de conocimientos Personalización de los ajustes de los tickets de la mesa de servicio Configuración de servidores de correo electrónico SMTP
Mantenimiento y solución de problemas
Mantenimiento del dispositivo Solución de problemas del dispositivo
Apéndices Glosario Acerca de nosotros Avisos legales

Asigne o cambie subtipos de activos de dispositivo en la página Dispositivos

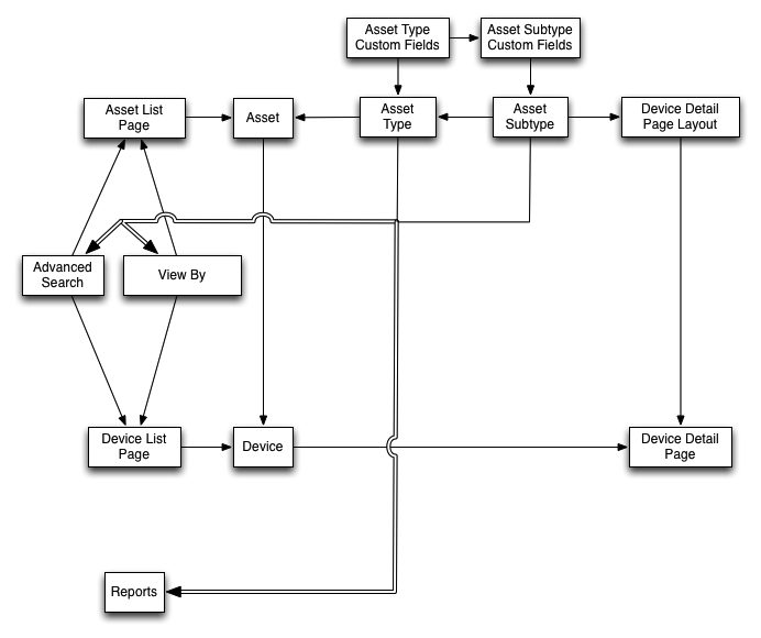
Acerca de los subtipos de activos, campos personalizados y preferencias detalladas de dispositivos

Los subtipos de activos son subcategorías de activos que se pueden agregar a cualquier tipo de activo, incluidos los tipos de activos personalizados. De esta manera, puede identificar y administrar subtipos de activos, tales como activos de dispositivo que son computadoras, impresoras o enrutadores, y activos de software que se ejecutan en Windows, Mac o Linux en el inventario del dispositivo.

Los subtipos de activo heredan los campos del tipo de activo y puede agregar campos personalizados para activar el proceso de inventario del dispositivo a fin de recopilar información pertinente sobre el subtipo de activo. Por ejemplo, puede agregar el subtipo de activo Impresora al tipo de activo Dispositivo. Luego, puede agregar un campo personalizado para el subtipo Impresora, como Tóner. Posteriormente, el campo Tóner estaría disponible para los activos de dispositivo con el subtipo Impresora.

Además, puede elegir si desea mostrar u ocultar los detalles que aparecen para cada subtipo de activo de dispositivo en la página Detalles del dispositivo. Por ejemplo, puede ocultar la información que no sea pertinente para las impresoras, como Programas instalados, Software detectado y Software medido, desde la página Detalles del dispositivo de los activos con el subtipo Impresora.

Flujo de trabajo para utilizar subtipos de activos con dispositivos SNMP

Para utilizar subtipos de activos, necesita agregarlos junto con los campos personalizados que desee utilizar a los tipos de activos. Para rellenar los campos con datos de dispositivos SNMP (Protocolo Simple de Administración de Red), también puede agregar identificadores de objetos (OID) a los campos personalizados.

El flujo de trabajo para utilizar subtipos de activos con dispositivos SNMP incluye las siguientes tareas:

3.
Opcional: Rellene los campos:
Agregue subtipos de activos y seleccione preferencias de la página Detalles del dispositivo

Puede agregar subtipos de activos a cualquier tipo de activo, incluidos tipos de activos personalizados, también puede agregar campos personalizados para cada subtipo de activo.

Además, puede seleccionar los campos que se van a mostrar en la página Detalles del dispositivo y las secciones donde desea que aparezcan esos campos. Esto le permite personalizar la página Detalles del dispositivo y destacar la información más importante.

1.
Vaya a la página Detalles del tipo de activo:
a.
Inicie sesión en la consola de administrador del dispositivo, https://appliance_hostname/admin. O bien, si la opción Mostrar menú de organización en encabezado de administración está habilitada en los ajustes generales del dispositivo, seleccione una organización de la lista desplegable en la esquina superior derecha de la página junto a la información de inicio de sesión.
b.
En la barra de navegación izquierda, haga clic en Administración de activos y luego en Tipos de activos.
c.
Visualice la página Detalles del tipo de activo mediante una de las siguientes opciones:
Seleccione Elegir acción > Nueva.
2.
En la pestaña Subtipos, haga clic en Agregar subtipo.
NOTE: En una instalación predeterminada, los activos de dispositivo incluyen dos subtipos de activos para las impresoras: Impresora láser: color e Impresora láser: blanco y negro. Cada uno de estos subtipos proporciona un conjunto común de campos que se aplican a la mayoría de las impresoras. El dispositivo también se suministra con un conjunto de plantillas de impresora para modelos comunes con SNMP habilitado, basándose en estos subtipos de activos. Puede editar estas plantillas o agregar otras nuevas, según sea necesario. Cuando se aplica una plantilla de impresora a un dispositivo, los datos definidos en esta plantilla, como los niveles o descripciones de tóner, se recopilan para la impresora en el siguiente ciclo de inventario. Para obtener más información, consulte Acerca de las plantillas de impresora.
Aparece la página Detalles de subtipo de activo. La sección Campos heredados muestra los campos que están disponibles para el subtipo de activo porque se han agregado al tipo de activo. Los Campos heredados están ocultos de forma predeterminada. Debe hacer clic en el enlace Campos heredados para mostrar el campo.

Opción

Descripción

Nombre

El nombre del subtipo de activo. Este nombre aparece en la lista de la página Detalles de tipo de activo.

Predeterminado

Si desea utilizar el subtipo de activo como el valor predeterminado para nuevos activos del tipo seleccionado. Si selecciona esta casilla de verificación, los nuevos activos del tipo seleccionado se asignan automáticamente a este subtipo de activo. Puede cambiar este ajuste en cualquier momento.

4.
En la sección Campos de subtipo, haga clic en el botón Agregar en la fila del encabezado en la parte derecha de la tabla: .

Elemento

Descripción

Nombre

El nombre del subtipo de activo. Este nombre identifica el subtipo de activo en la página Detalles de activos.

Valores disponibles

Los valores que aparecen en los campos que contienen listas de valores. Este campo se encuentra disponible cuando selecciona Selección simple o Selección múltiple en la lista despegable Tipo. Si selecciona Selección simple o Selección múltiple, debe ingresar al menos un valor en este campo. Para usar valores múltiples, separe cada valor con una coma.

Valores predeterminados

El valor que aparece en el campo de forma predeterminada. Si selecciona Selección simple o Selección múltiple a partir de la lista desplegable Tipo, debe escribir uno de los valores dados en el campo Valores disponibles.

Obligatorio

Si el campo es obligatorio u opcional. Si esta casilla de verificación está activada, los usuarios deben ingresar un valor en el campo cuando crean activos del tipo seleccionado.

Tipo

El tipo de campo. Los tipos de campos incluyen:

Datos adjuntos: Permite a los usuarios agregar datos adjuntos al activo.
Moneda: Utilizado para valores monetarios.
Catálogo de software: Permite a los usuarios asociar el activo con una aplicación del Catálogo de software.
Editor: Permite al usuario asociar la información del editor de una aplicación al activo.
Fecha: Utilizada para información de calendario.
Etiqueta: Permite a los usuarios asociar una etiqueta con el activo.
Configuración regional : Permite al usuario asociar una configuración regional con un activo.
Vínculo: Utilizado para los vínculos de Internet. Los vínculos deben ser direcciones URL válidas, como http://quest.com.
Selección múltiple: Muestra una lista donde los valores múltiples pueden ser seleccionados. La longitud máxima para cada valor es de 255 caracteres.
Notas: Utilizada para información de adicional.
Número: Utilizados para valores numéricos expresados como números enteros.
Elemento primario: Permite que el activo indique al mismo tipo de activo en una relación primario-secundario. Por ejemplo, puede permitir que los tipos Ubicación tengan una conexión de Elemento principal, es decir, que “Nueva York” indique una ubicación en “Estados Unidos”. Esto se puede usar luego en el sistema de informes para mostrar todos los activos de Estados Unidos.
Selección única: Muestra una lista de valores donde solamente se puede seleccionar un solo valor. La longitud máxima para cada valor es de 255 caracteres.
Texto: Utilizado para texto adicional. La longitud máxima es de 255 caracteres.
Marca de tiempo: Utilizado para agregar un día y una hora al registro.
Usuario: Utilizado para asociar los registros del usuario con un activo.
Activos Tipo de activo: se usa para especificar relaciones entre tipos de activos.

Selección múltiple

Si el campo de activo apunta a otros activos. Se habilita una casilla de verificación cuando selecciona Activos Tipo de activo en la lista desplegable Tipo. Seleccione la casilla de verificación para permitir que este campo personalizado apunte a múltiples registros.

Por ejemplo, es posible que desee que un campo apunte a dispositivos múltiples que están aprobados por una licencia en particular. En ese caso, querrá seleccionar la casilla de verificación. Para crear un campo de relaciones simple, como el de una impresora que es utilizada solamente por un departamento, no seleccione la casilla de verificación.

Sección Dispositivo

La ubicación, en la página Detalles del dispositivo, donde se informa el campo. Por ejemplo, si está creando un subtipo de activo de impresora, con un campo denominado Nivel de tóner, puede seleccionar Hardware porque ese campo está relacionado con el hardware de la impresora. Sin embargo, puede elegir cualquier sección en la lista desplegable para cualquier campo.

6.
Haga clic en Guardar al final de la fila.
a.
Desplácese hacia abajo a Subtipo, detalles del dispositivo: Mostrar/ocultar secciones.
Para un subtipo de impresora, es posible que desee mostrar Información de inventario, como hardware, impresoras, interfaces de red y datos de SNMP.
Para un subtipo de impresora, puede que desee ocultar las secciones Software y Dell Command | Monitor ya que no son relevantes para las impresoras.
8.
Haga clic en Guardar al final de la página.

Para habilitar el sistema para rellenar automáticamente los campos personalizados con los datos de la página Detalles del dispositivo, debe obtener los identificadores de objeto apropiados y asignar los OID de campos. Consulte:

Para actualizar manualmente los campos personalizados, vaya a la página Detalles de activos. Consulte Actualizar manualmente los campos de activos personalizados.

Editar subtipos de activos

Puede editar los subtipos de activos según sea necesario. Si el componente Organización está habilitado para su dispositivo, los subtipos de activos para cada organización se editan por separado.

1.
Vaya a la página Detalles del tipo de activo:
a.
Inicie sesión en la consola de administrador del dispositivo, https://appliance_hostname/admin. O bien, si la opción Mostrar menú de organización en encabezado de administración está habilitada en los ajustes generales del dispositivo, seleccione una organización de la lista desplegable en la esquina superior derecha de la página junto a la información de inicio de sesión.
b.
En la barra de navegación izquierda, haga clic en Administración de activos y luego en Tipos de activos.
2.
En la pestaña Subtipos, haga clic en el botón Editar ubicado junto al subtipo que desea modificar: .
Aparece la página Detalles de subtipo de activo. Para obtener información sobre las opciones disponibles para los subtipos de activos, consulte Agregue subtipos de activos y seleccione preferencias de la página Detalles del dispositivo.
3.
Haga clic en Guardar al final de la fila y, después, en Guardar en la parte inferior de la página.
Establecer un subtipo de activo como predeterminado

Para asignar automáticamente nuevos activos a un subtipo, puede marcar un subtipo de activo como predeterminado.

1.
Vaya a la página Detalles del tipo de activo:
a.
Inicie sesión en la consola de administrador del dispositivo, https://appliance_hostname/admin. O bien, si la opción Mostrar menú de organización en encabezado de administración está habilitada en los ajustes generales del dispositivo, seleccione una organización de la lista desplegable en la esquina superior derecha de la página junto a la información de inicio de sesión.
b.
En la barra de navegación izquierda, haga clic en Administración de activos y luego en Tipos de activos.
c.
Visualice la página Detalles del tipo de activo mediante una de las siguientes opciones:
Seleccione Elegir acción > Nueva.
2.
En la pestaña Subtipos, haga clic en el botón Editar ubicado junto al subtipo que desea modificar: .
Aparece la página Detalles de subtipo de activo.
4.
Haga clic en Guardar al final de la fila y, después, en Guardar en la parte inferior de la página.
Ver los subtipos disponibles para los tipos de activos

Puede ver los subtipos de activos que están disponibles para los tipos de activos que administra. Si el componente Organización está habilitado para su dispositivo, los subtipos de activos para cada organización se ven y se administran por separado.

Vaya a la página Detalles del tipo de activo:
1.
Inicie sesión en la consola de administrador del dispositivo, https://appliance_hostname/admin. O bien, si la opción Mostrar menú de organización en encabezado de administración está habilitada en los ajustes generales del dispositivo, seleccione una organización de la lista desplegable en la esquina superior derecha de la página junto a la información de inicio de sesión.
2.
En la barra de navegación izquierda, haga clic en Administración de activos y luego en Tipos de activos.
3.
Visualice la página Detalles del tipo de activo mediante una de las siguientes opciones:
Seleccione Elegir acción > Nueva.
Ver los subtipos de activos en la página de activos

Puede utilizar el menú Ver por para ordenar la página Activos por subtipos.

1.
a.
Inicie sesión en la consola de administrador del dispositivo, https://appliance_hostname/admin. O bien, si la opción Mostrar menú de organización en encabezado de administración está habilitada en los ajustes generales del dispositivo, seleccione una organización de la lista desplegable en la esquina superior derecha de la página junto a la información de inicio de sesión.
b.
En la barra de navegación izquierda, haga clic en Administración de activos y luego en Activos.
La columna Subtipos muestra las asignaciones de subtipos para los activos. Ninguno indica que el activo no está asignado a un subtipo.
2.
Para ver los subtipos asignados a un tipo de activo determinado, vaya al menú Ver por en la parte superior derecha y seleccione un tipo de activo.
3.
Para ver un solo subtipo para un tipo de activo, vaya al menú Ver por, seleccione un tipo de activo y, a continuación, seleccione un subtipo.
Los campos relacionados con el subtipo, como el Nivel de tinta de un subtipo Impresora, aparecen como columnas en la página Activos.
Asigne o cambie subtipos de activos de dispositivo en la página Dispositivos

Si tiene activos de dispositivo existentes que no están asignados a subtipos, puede asignarlos a subtipos o cambiar sus asignaciones de subtipo desde la página Dispositivos, siempre que esos dispositivos no sean dispositivos SNMP (Protocolo Simple de Administración de Red). Los subtipos para dispositivos SNMP se deben asignar durante la configuración inicial de los dispositivos.

Debe tener activos de dispositivo existentes en el inventario del dispositivo y haber creado subtipos para el tipo de activo de dispositivo. Consulte Agregue subtipos de activos y seleccione preferencias de la página Detalles del dispositivo.

1.
Inicie sesión en la consola de administrador del dispositivo, https://appliance_hostname/admin. O bien, si la opción Mostrar menú de organización en encabezado de administración está habilitada en los ajustes generales del dispositivo, seleccione una organización de la lista desplegable en la esquina superior derecha de la página junto a la información de inicio de sesión.
2.
Seleccione Inventario > Dispositivos para mostrar la página Dispositivos.
a.
Haga clic en la pestaña Filtro que se encuentra arriba de la lista a la derecha para mostrar el panel Filtro.
c.
TIP: También puede utilizar la lista desplegable Ver por para identificar los dispositivos que pertenecen a un subtipo de activo específico.
5.
Seleccione Elegir actividad > Cambiar subtipo a.
El subtipo se selecciona, y el cambio se reflejará en la página de Detalles del dispositivo la próxima vez que se informe el inventario para el dispositivo.
Asignar activos a subtipos o cambiar asignaciones de subtipo en la página Activos

Si tiene activos existentes que no están asignados a subtipos de activos, puede asignarlos a subtipos o cambiar sus subtipos desde la página Activos, siempre que esos dispositivos no sean dispositivos SNMP (Protocolo Simple de Administración de Red). Los subtipos para dispositivos SNMP se deben asignar durante la configuración inicial de los dispositivos.

Debe tener activos existentes en el inventario del dispositivo y haber creado subtipos para los tipos de activo. Consulte Agregue subtipos de activos y seleccione preferencias de la página Detalles del dispositivo.

1.
a.
Inicie sesión en la consola de administrador del dispositivo, https://appliance_hostname/admin. O bien, si la opción Mostrar menú de organización en encabezado de administración está habilitada en los ajustes generales del dispositivo, seleccione una organización de la lista desplegable en la esquina superior derecha de la página junto a la información de inicio de sesión.
b.
En la barra de navegación izquierda, haga clic en Administración de activos y luego en Activos.
a.
Haga clic en la pestaña Filtro que se encuentra arriba de la lista a la derecha para mostrar el panel Filtro.
c.
TIP: También puede utilizar la lista desplegable Ver por para identificar los activos que pertenecen a un subtipo de activo específico.
4.
Seleccione Ver por > Tipo de activo > Dispositivo y elija una de las entradas disponibles en la lista. Por ejemplo, para mostrar todos los activos de dispositivos, seleccione Todos los subtipos de dispositivos.
5.
Seleccione Elegir actividad > Cambiar subtipo a.
Actualizar manualmente los campos de activos personalizados

Puede actualizar manualmente los campos de activos personalizados según sea necesario. Esto es útil cuando tiene información de activos que no se pueden recopilar automáticamente, o si hay información complementaria a la que desea realizar seguimiento con un activo.

Agregó subtipos de activos personalizados o campos de activos personalizados.

1.
Vaya a la página Detalles del activo:
a.
Inicie sesión en la consola de administrador del dispositivo, https://appliance_hostname/admin. O bien, si la opción Mostrar menú de organización en encabezado de administración está habilitada en los ajustes generales del dispositivo, seleccione una organización de la lista desplegable en la esquina superior derecha de la página junto a la información de inicio de sesión.
b.
En la barra de navegación izquierda, haga clic en Administración de activos y luego en Activos.
3.
Eliminar subtipos de activos

Puede eliminar los subtipos de activos siempre que no haya activos asignados a esos subtipos.

Tiene subtipos de activos que no tienen activos asignados a ellos.

1.
Vaya a la página Detalles del tipo de activo:
a.
Inicie sesión en la consola de administrador del dispositivo, https://appliance_hostname/admin. O bien, si la opción Mostrar menú de organización en encabezado de administración está habilitada en los ajustes generales del dispositivo, seleccione una organización de la lista desplegable en la esquina superior derecha de la página junto a la información de inicio de sesión.
b.
En la barra de navegación izquierda, haga clic en Administración de activos y luego en Tipos de activos.
2.
En la sección Subtipos, haga clic en el botón Eliminar ubicado junto al subtipo que desea modificar: .

Asignar activos a subtipos o cambiar asignaciones de subtipo en la página Activos

Acerca de los subtipos de activos, campos personalizados y preferencias detalladas de dispositivos

Los subtipos de activos son subcategorías de activos que se pueden agregar a cualquier tipo de activo, incluidos los tipos de activos personalizados. De esta manera, puede identificar y administrar subtipos de activos, tales como activos de dispositivo que son computadoras, impresoras o enrutadores, y activos de software que se ejecutan en Windows, Mac o Linux en el inventario del dispositivo.

Los subtipos de activo heredan los campos del tipo de activo y puede agregar campos personalizados para activar el proceso de inventario del dispositivo a fin de recopilar información pertinente sobre el subtipo de activo. Por ejemplo, puede agregar el subtipo de activo Impresora al tipo de activo Dispositivo. Luego, puede agregar un campo personalizado para el subtipo Impresora, como Tóner. Posteriormente, el campo Tóner estaría disponible para los activos de dispositivo con el subtipo Impresora.

Además, puede elegir si desea mostrar u ocultar los detalles que aparecen para cada subtipo de activo de dispositivo en la página Detalles del dispositivo. Por ejemplo, puede ocultar la información que no sea pertinente para las impresoras, como Programas instalados, Software detectado y Software medido, desde la página Detalles del dispositivo de los activos con el subtipo Impresora.

Flujo de trabajo para utilizar subtipos de activos con dispositivos SNMP

Para utilizar subtipos de activos, necesita agregarlos junto con los campos personalizados que desee utilizar a los tipos de activos. Para rellenar los campos con datos de dispositivos SNMP (Protocolo Simple de Administración de Red), también puede agregar identificadores de objetos (OID) a los campos personalizados.

El flujo de trabajo para utilizar subtipos de activos con dispositivos SNMP incluye las siguientes tareas:

3.
Opcional: Rellene los campos:
Agregue subtipos de activos y seleccione preferencias de la página Detalles del dispositivo

Puede agregar subtipos de activos a cualquier tipo de activo, incluidos tipos de activos personalizados, también puede agregar campos personalizados para cada subtipo de activo.

Además, puede seleccionar los campos que se van a mostrar en la página Detalles del dispositivo y las secciones donde desea que aparezcan esos campos. Esto le permite personalizar la página Detalles del dispositivo y destacar la información más importante.

1.
Vaya a la página Detalles del tipo de activo:
a.
Inicie sesión en la consola de administrador del dispositivo, https://appliance_hostname/admin. O bien, si la opción Mostrar menú de organización en encabezado de administración está habilitada en los ajustes generales del dispositivo, seleccione una organización de la lista desplegable en la esquina superior derecha de la página junto a la información de inicio de sesión.
b.
En la barra de navegación izquierda, haga clic en Administración de activos y luego en Tipos de activos.
c.
Visualice la página Detalles del tipo de activo mediante una de las siguientes opciones:
Seleccione Elegir acción > Nueva.
2.
En la pestaña Subtipos, haga clic en Agregar subtipo.
NOTE: En una instalación predeterminada, los activos de dispositivo incluyen dos subtipos de activos para las impresoras: Impresora láser: color e Impresora láser: blanco y negro. Cada uno de estos subtipos proporciona un conjunto común de campos que se aplican a la mayoría de las impresoras. El dispositivo también se suministra con un conjunto de plantillas de impresora para modelos comunes con SNMP habilitado, basándose en estos subtipos de activos. Puede editar estas plantillas o agregar otras nuevas, según sea necesario. Cuando se aplica una plantilla de impresora a un dispositivo, los datos definidos en esta plantilla, como los niveles o descripciones de tóner, se recopilan para la impresora en el siguiente ciclo de inventario. Para obtener más información, consulte Acerca de las plantillas de impresora.
Aparece la página Detalles de subtipo de activo. La sección Campos heredados muestra los campos que están disponibles para el subtipo de activo porque se han agregado al tipo de activo. Los Campos heredados están ocultos de forma predeterminada. Debe hacer clic en el enlace Campos heredados para mostrar el campo.

Opción

Descripción

Nombre

El nombre del subtipo de activo. Este nombre aparece en la lista de la página Detalles de tipo de activo.

Predeterminado

Si desea utilizar el subtipo de activo como el valor predeterminado para nuevos activos del tipo seleccionado. Si selecciona esta casilla de verificación, los nuevos activos del tipo seleccionado se asignan automáticamente a este subtipo de activo. Puede cambiar este ajuste en cualquier momento.

4.
En la sección Campos de subtipo, haga clic en el botón Agregar en la fila del encabezado en la parte derecha de la tabla: .

Elemento

Descripción

Nombre

El nombre del subtipo de activo. Este nombre identifica el subtipo de activo en la página Detalles de activos.

Valores disponibles

Los valores que aparecen en los campos que contienen listas de valores. Este campo se encuentra disponible cuando selecciona Selección simple o Selección múltiple en la lista despegable Tipo. Si selecciona Selección simple o Selección múltiple, debe ingresar al menos un valor en este campo. Para usar valores múltiples, separe cada valor con una coma.

Valores predeterminados

El valor que aparece en el campo de forma predeterminada. Si selecciona Selección simple o Selección múltiple a partir de la lista desplegable Tipo, debe escribir uno de los valores dados en el campo Valores disponibles.

Obligatorio

Si el campo es obligatorio u opcional. Si esta casilla de verificación está activada, los usuarios deben ingresar un valor en el campo cuando crean activos del tipo seleccionado.

Tipo

El tipo de campo. Los tipos de campos incluyen:

Datos adjuntos: Permite a los usuarios agregar datos adjuntos al activo.
Moneda: Utilizado para valores monetarios.
Catálogo de software: Permite a los usuarios asociar el activo con una aplicación del Catálogo de software.
Editor: Permite al usuario asociar la información del editor de una aplicación al activo.
Fecha: Utilizada para información de calendario.
Etiqueta: Permite a los usuarios asociar una etiqueta con el activo.
Configuración regional : Permite al usuario asociar una configuración regional con un activo.
Vínculo: Utilizado para los vínculos de Internet. Los vínculos deben ser direcciones URL válidas, como http://quest.com.
Selección múltiple: Muestra una lista donde los valores múltiples pueden ser seleccionados. La longitud máxima para cada valor es de 255 caracteres.
Notas: Utilizada para información de adicional.
Número: Utilizados para valores numéricos expresados como números enteros.
Elemento primario: Permite que el activo indique al mismo tipo de activo en una relación primario-secundario. Por ejemplo, puede permitir que los tipos Ubicación tengan una conexión de Elemento principal, es decir, que “Nueva York” indique una ubicación en “Estados Unidos”. Esto se puede usar luego en el sistema de informes para mostrar todos los activos de Estados Unidos.
Selección única: Muestra una lista de valores donde solamente se puede seleccionar un solo valor. La longitud máxima para cada valor es de 255 caracteres.
Texto: Utilizado para texto adicional. La longitud máxima es de 255 caracteres.
Marca de tiempo: Utilizado para agregar un día y una hora al registro.
Usuario: Utilizado para asociar los registros del usuario con un activo.
Activos Tipo de activo: se usa para especificar relaciones entre tipos de activos.

Selección múltiple

Si el campo de activo apunta a otros activos. Se habilita una casilla de verificación cuando selecciona Activos Tipo de activo en la lista desplegable Tipo. Seleccione la casilla de verificación para permitir que este campo personalizado apunte a múltiples registros.

Por ejemplo, es posible que desee que un campo apunte a dispositivos múltiples que están aprobados por una licencia en particular. En ese caso, querrá seleccionar la casilla de verificación. Para crear un campo de relaciones simple, como el de una impresora que es utilizada solamente por un departamento, no seleccione la casilla de verificación.

Sección Dispositivo

La ubicación, en la página Detalles del dispositivo, donde se informa el campo. Por ejemplo, si está creando un subtipo de activo de impresora, con un campo denominado Nivel de tóner, puede seleccionar Hardware porque ese campo está relacionado con el hardware de la impresora. Sin embargo, puede elegir cualquier sección en la lista desplegable para cualquier campo.

6.
Haga clic en Guardar al final de la fila.
a.
Desplácese hacia abajo a Subtipo, detalles del dispositivo: Mostrar/ocultar secciones.
Para un subtipo de impresora, es posible que desee mostrar Información de inventario, como hardware, impresoras, interfaces de red y datos de SNMP.
Para un subtipo de impresora, puede que desee ocultar las secciones Software y Dell Command | Monitor ya que no son relevantes para las impresoras.
8.
Haga clic en Guardar al final de la página.

Para habilitar el sistema para rellenar automáticamente los campos personalizados con los datos de la página Detalles del dispositivo, debe obtener los identificadores de objeto apropiados y asignar los OID de campos. Consulte:

Para actualizar manualmente los campos personalizados, vaya a la página Detalles de activos. Consulte Actualizar manualmente los campos de activos personalizados.

Editar subtipos de activos

Puede editar los subtipos de activos según sea necesario. Si el componente Organización está habilitado para su dispositivo, los subtipos de activos para cada organización se editan por separado.

1.
Vaya a la página Detalles del tipo de activo:
a.
Inicie sesión en la consola de administrador del dispositivo, https://appliance_hostname/admin. O bien, si la opción Mostrar menú de organización en encabezado de administración está habilitada en los ajustes generales del dispositivo, seleccione una organización de la lista desplegable en la esquina superior derecha de la página junto a la información de inicio de sesión.
b.
En la barra de navegación izquierda, haga clic en Administración de activos y luego en Tipos de activos.
2.
En la pestaña Subtipos, haga clic en el botón Editar ubicado junto al subtipo que desea modificar: .
Aparece la página Detalles de subtipo de activo. Para obtener información sobre las opciones disponibles para los subtipos de activos, consulte Agregue subtipos de activos y seleccione preferencias de la página Detalles del dispositivo.
3.
Haga clic en Guardar al final de la fila y, después, en Guardar en la parte inferior de la página.
Establecer un subtipo de activo como predeterminado

Para asignar automáticamente nuevos activos a un subtipo, puede marcar un subtipo de activo como predeterminado.

1.
Vaya a la página Detalles del tipo de activo:
a.
Inicie sesión en la consola de administrador del dispositivo, https://appliance_hostname/admin. O bien, si la opción Mostrar menú de organización en encabezado de administración está habilitada en los ajustes generales del dispositivo, seleccione una organización de la lista desplegable en la esquina superior derecha de la página junto a la información de inicio de sesión.
b.
En la barra de navegación izquierda, haga clic en Administración de activos y luego en Tipos de activos.
c.
Visualice la página Detalles del tipo de activo mediante una de las siguientes opciones:
Seleccione Elegir acción > Nueva.
2.
En la pestaña Subtipos, haga clic en el botón Editar ubicado junto al subtipo que desea modificar: .
Aparece la página Detalles de subtipo de activo.
4.
Haga clic en Guardar al final de la fila y, después, en Guardar en la parte inferior de la página.
Ver los subtipos disponibles para los tipos de activos

Puede ver los subtipos de activos que están disponibles para los tipos de activos que administra. Si el componente Organización está habilitado para su dispositivo, los subtipos de activos para cada organización se ven y se administran por separado.

Vaya a la página Detalles del tipo de activo:
1.
Inicie sesión en la consola de administrador del dispositivo, https://appliance_hostname/admin. O bien, si la opción Mostrar menú de organización en encabezado de administración está habilitada en los ajustes generales del dispositivo, seleccione una organización de la lista desplegable en la esquina superior derecha de la página junto a la información de inicio de sesión.
2.
En la barra de navegación izquierda, haga clic en Administración de activos y luego en Tipos de activos.
3.
Visualice la página Detalles del tipo de activo mediante una de las siguientes opciones:
Seleccione Elegir acción > Nueva.
Ver los subtipos de activos en la página de activos

Puede utilizar el menú Ver por para ordenar la página Activos por subtipos.

1.
a.
Inicie sesión en la consola de administrador del dispositivo, https://appliance_hostname/admin. O bien, si la opción Mostrar menú de organización en encabezado de administración está habilitada en los ajustes generales del dispositivo, seleccione una organización de la lista desplegable en la esquina superior derecha de la página junto a la información de inicio de sesión.
b.
En la barra de navegación izquierda, haga clic en Administración de activos y luego en Activos.
La columna Subtipos muestra las asignaciones de subtipos para los activos. Ninguno indica que el activo no está asignado a un subtipo.
2.
Para ver los subtipos asignados a un tipo de activo determinado, vaya al menú Ver por en la parte superior derecha y seleccione un tipo de activo.
3.
Para ver un solo subtipo para un tipo de activo, vaya al menú Ver por, seleccione un tipo de activo y, a continuación, seleccione un subtipo.
Los campos relacionados con el subtipo, como el Nivel de tinta de un subtipo Impresora, aparecen como columnas en la página Activos.
Asigne o cambie subtipos de activos de dispositivo en la página Dispositivos

Si tiene activos de dispositivo existentes que no están asignados a subtipos, puede asignarlos a subtipos o cambiar sus asignaciones de subtipo desde la página Dispositivos, siempre que esos dispositivos no sean dispositivos SNMP (Protocolo Simple de Administración de Red). Los subtipos para dispositivos SNMP se deben asignar durante la configuración inicial de los dispositivos.

Debe tener activos de dispositivo existentes en el inventario del dispositivo y haber creado subtipos para el tipo de activo de dispositivo. Consulte Agregue subtipos de activos y seleccione preferencias de la página Detalles del dispositivo.

1.
Inicie sesión en la consola de administrador del dispositivo, https://appliance_hostname/admin. O bien, si la opción Mostrar menú de organización en encabezado de administración está habilitada en los ajustes generales del dispositivo, seleccione una organización de la lista desplegable en la esquina superior derecha de la página junto a la información de inicio de sesión.
2.
Seleccione Inventario > Dispositivos para mostrar la página Dispositivos.
a.
Haga clic en la pestaña Filtro que se encuentra arriba de la lista a la derecha para mostrar el panel Filtro.
c.
TIP: También puede utilizar la lista desplegable Ver por para identificar los dispositivos que pertenecen a un subtipo de activo específico.
5.
Seleccione Elegir actividad > Cambiar subtipo a.
El subtipo se selecciona, y el cambio se reflejará en la página de Detalles del dispositivo la próxima vez que se informe el inventario para el dispositivo.
Asignar activos a subtipos o cambiar asignaciones de subtipo en la página Activos

Si tiene activos existentes que no están asignados a subtipos de activos, puede asignarlos a subtipos o cambiar sus subtipos desde la página Activos, siempre que esos dispositivos no sean dispositivos SNMP (Protocolo Simple de Administración de Red). Los subtipos para dispositivos SNMP se deben asignar durante la configuración inicial de los dispositivos.

Debe tener activos existentes en el inventario del dispositivo y haber creado subtipos para los tipos de activo. Consulte Agregue subtipos de activos y seleccione preferencias de la página Detalles del dispositivo.

1.
a.
Inicie sesión en la consola de administrador del dispositivo, https://appliance_hostname/admin. O bien, si la opción Mostrar menú de organización en encabezado de administración está habilitada en los ajustes generales del dispositivo, seleccione una organización de la lista desplegable en la esquina superior derecha de la página junto a la información de inicio de sesión.
b.
En la barra de navegación izquierda, haga clic en Administración de activos y luego en Activos.
a.
Haga clic en la pestaña Filtro que se encuentra arriba de la lista a la derecha para mostrar el panel Filtro.
c.
TIP: También puede utilizar la lista desplegable Ver por para identificar los activos que pertenecen a un subtipo de activo específico.
4.
Seleccione Ver por > Tipo de activo > Dispositivo y elija una de las entradas disponibles en la lista. Por ejemplo, para mostrar todos los activos de dispositivos, seleccione Todos los subtipos de dispositivos.
5.
Seleccione Elegir actividad > Cambiar subtipo a.
Actualizar manualmente los campos de activos personalizados

Puede actualizar manualmente los campos de activos personalizados según sea necesario. Esto es útil cuando tiene información de activos que no se pueden recopilar automáticamente, o si hay información complementaria a la que desea realizar seguimiento con un activo.

Agregó subtipos de activos personalizados o campos de activos personalizados.

1.
Vaya a la página Detalles del activo:
a.
Inicie sesión en la consola de administrador del dispositivo, https://appliance_hostname/admin. O bien, si la opción Mostrar menú de organización en encabezado de administración está habilitada en los ajustes generales del dispositivo, seleccione una organización de la lista desplegable en la esquina superior derecha de la página junto a la información de inicio de sesión.
b.
En la barra de navegación izquierda, haga clic en Administración de activos y luego en Activos.
3.
Eliminar subtipos de activos

Puede eliminar los subtipos de activos siempre que no haya activos asignados a esos subtipos.

Tiene subtipos de activos que no tienen activos asignados a ellos.

1.
Vaya a la página Detalles del tipo de activo:
a.
Inicie sesión en la consola de administrador del dispositivo, https://appliance_hostname/admin. O bien, si la opción Mostrar menú de organización en encabezado de administración está habilitada en los ajustes generales del dispositivo, seleccione una organización de la lista desplegable en la esquina superior derecha de la página junto a la información de inicio de sesión.
b.
En la barra de navegación izquierda, haga clic en Administración de activos y luego en Tipos de activos.
2.
En la sección Subtipos, haga clic en el botón Eliminar ubicado junto al subtipo que desea modificar: .

Actualizar manualmente los campos de activos personalizados

Acerca de los subtipos de activos, campos personalizados y preferencias detalladas de dispositivos

Los subtipos de activos son subcategorías de activos que se pueden agregar a cualquier tipo de activo, incluidos los tipos de activos personalizados. De esta manera, puede identificar y administrar subtipos de activos, tales como activos de dispositivo que son computadoras, impresoras o enrutadores, y activos de software que se ejecutan en Windows, Mac o Linux en el inventario del dispositivo.

Los subtipos de activo heredan los campos del tipo de activo y puede agregar campos personalizados para activar el proceso de inventario del dispositivo a fin de recopilar información pertinente sobre el subtipo de activo. Por ejemplo, puede agregar el subtipo de activo Impresora al tipo de activo Dispositivo. Luego, puede agregar un campo personalizado para el subtipo Impresora, como Tóner. Posteriormente, el campo Tóner estaría disponible para los activos de dispositivo con el subtipo Impresora.

Además, puede elegir si desea mostrar u ocultar los detalles que aparecen para cada subtipo de activo de dispositivo en la página Detalles del dispositivo. Por ejemplo, puede ocultar la información que no sea pertinente para las impresoras, como Programas instalados, Software detectado y Software medido, desde la página Detalles del dispositivo de los activos con el subtipo Impresora.

Flujo de trabajo para utilizar subtipos de activos con dispositivos SNMP

Para utilizar subtipos de activos, necesita agregarlos junto con los campos personalizados que desee utilizar a los tipos de activos. Para rellenar los campos con datos de dispositivos SNMP (Protocolo Simple de Administración de Red), también puede agregar identificadores de objetos (OID) a los campos personalizados.

El flujo de trabajo para utilizar subtipos de activos con dispositivos SNMP incluye las siguientes tareas:

3.
Opcional: Rellene los campos:
Agregue subtipos de activos y seleccione preferencias de la página Detalles del dispositivo

Puede agregar subtipos de activos a cualquier tipo de activo, incluidos tipos de activos personalizados, también puede agregar campos personalizados para cada subtipo de activo.

Además, puede seleccionar los campos que se van a mostrar en la página Detalles del dispositivo y las secciones donde desea que aparezcan esos campos. Esto le permite personalizar la página Detalles del dispositivo y destacar la información más importante.

1.
Vaya a la página Detalles del tipo de activo:
a.
Inicie sesión en la consola de administrador del dispositivo, https://appliance_hostname/admin. O bien, si la opción Mostrar menú de organización en encabezado de administración está habilitada en los ajustes generales del dispositivo, seleccione una organización de la lista desplegable en la esquina superior derecha de la página junto a la información de inicio de sesión.
b.
En la barra de navegación izquierda, haga clic en Administración de activos y luego en Tipos de activos.
c.
Visualice la página Detalles del tipo de activo mediante una de las siguientes opciones:
Seleccione Elegir acción > Nueva.
2.
En la pestaña Subtipos, haga clic en Agregar subtipo.
NOTE: En una instalación predeterminada, los activos de dispositivo incluyen dos subtipos de activos para las impresoras: Impresora láser: color e Impresora láser: blanco y negro. Cada uno de estos subtipos proporciona un conjunto común de campos que se aplican a la mayoría de las impresoras. El dispositivo también se suministra con un conjunto de plantillas de impresora para modelos comunes con SNMP habilitado, basándose en estos subtipos de activos. Puede editar estas plantillas o agregar otras nuevas, según sea necesario. Cuando se aplica una plantilla de impresora a un dispositivo, los datos definidos en esta plantilla, como los niveles o descripciones de tóner, se recopilan para la impresora en el siguiente ciclo de inventario. Para obtener más información, consulte Acerca de las plantillas de impresora.
Aparece la página Detalles de subtipo de activo. La sección Campos heredados muestra los campos que están disponibles para el subtipo de activo porque se han agregado al tipo de activo. Los Campos heredados están ocultos de forma predeterminada. Debe hacer clic en el enlace Campos heredados para mostrar el campo.

Opción

Descripción

Nombre

El nombre del subtipo de activo. Este nombre aparece en la lista de la página Detalles de tipo de activo.

Predeterminado

Si desea utilizar el subtipo de activo como el valor predeterminado para nuevos activos del tipo seleccionado. Si selecciona esta casilla de verificación, los nuevos activos del tipo seleccionado se asignan automáticamente a este subtipo de activo. Puede cambiar este ajuste en cualquier momento.

4.
En la sección Campos de subtipo, haga clic en el botón Agregar en la fila del encabezado en la parte derecha de la tabla: .

Elemento

Descripción

Nombre

El nombre del subtipo de activo. Este nombre identifica el subtipo de activo en la página Detalles de activos.

Valores disponibles

Los valores que aparecen en los campos que contienen listas de valores. Este campo se encuentra disponible cuando selecciona Selección simple o Selección múltiple en la lista despegable Tipo. Si selecciona Selección simple o Selección múltiple, debe ingresar al menos un valor en este campo. Para usar valores múltiples, separe cada valor con una coma.

Valores predeterminados

El valor que aparece en el campo de forma predeterminada. Si selecciona Selección simple o Selección múltiple a partir de la lista desplegable Tipo, debe escribir uno de los valores dados en el campo Valores disponibles.

Obligatorio

Si el campo es obligatorio u opcional. Si esta casilla de verificación está activada, los usuarios deben ingresar un valor en el campo cuando crean activos del tipo seleccionado.

Tipo

El tipo de campo. Los tipos de campos incluyen:

Datos adjuntos: Permite a los usuarios agregar datos adjuntos al activo.
Moneda: Utilizado para valores monetarios.
Catálogo de software: Permite a los usuarios asociar el activo con una aplicación del Catálogo de software.
Editor: Permite al usuario asociar la información del editor de una aplicación al activo.
Fecha: Utilizada para información de calendario.
Etiqueta: Permite a los usuarios asociar una etiqueta con el activo.
Configuración regional : Permite al usuario asociar una configuración regional con un activo.
Vínculo: Utilizado para los vínculos de Internet. Los vínculos deben ser direcciones URL válidas, como http://quest.com.
Selección múltiple: Muestra una lista donde los valores múltiples pueden ser seleccionados. La longitud máxima para cada valor es de 255 caracteres.
Notas: Utilizada para información de adicional.
Número: Utilizados para valores numéricos expresados como números enteros.
Elemento primario: Permite que el activo indique al mismo tipo de activo en una relación primario-secundario. Por ejemplo, puede permitir que los tipos Ubicación tengan una conexión de Elemento principal, es decir, que “Nueva York” indique una ubicación en “Estados Unidos”. Esto se puede usar luego en el sistema de informes para mostrar todos los activos de Estados Unidos.
Selección única: Muestra una lista de valores donde solamente se puede seleccionar un solo valor. La longitud máxima para cada valor es de 255 caracteres.
Texto: Utilizado para texto adicional. La longitud máxima es de 255 caracteres.
Marca de tiempo: Utilizado para agregar un día y una hora al registro.
Usuario: Utilizado para asociar los registros del usuario con un activo.
Activos Tipo de activo: se usa para especificar relaciones entre tipos de activos.

Selección múltiple

Si el campo de activo apunta a otros activos. Se habilita una casilla de verificación cuando selecciona Activos Tipo de activo en la lista desplegable Tipo. Seleccione la casilla de verificación para permitir que este campo personalizado apunte a múltiples registros.

Por ejemplo, es posible que desee que un campo apunte a dispositivos múltiples que están aprobados por una licencia en particular. En ese caso, querrá seleccionar la casilla de verificación. Para crear un campo de relaciones simple, como el de una impresora que es utilizada solamente por un departamento, no seleccione la casilla de verificación.

Sección Dispositivo

La ubicación, en la página Detalles del dispositivo, donde se informa el campo. Por ejemplo, si está creando un subtipo de activo de impresora, con un campo denominado Nivel de tóner, puede seleccionar Hardware porque ese campo está relacionado con el hardware de la impresora. Sin embargo, puede elegir cualquier sección en la lista desplegable para cualquier campo.

6.
Haga clic en Guardar al final de la fila.
a.
Desplácese hacia abajo a Subtipo, detalles del dispositivo: Mostrar/ocultar secciones.
Para un subtipo de impresora, es posible que desee mostrar Información de inventario, como hardware, impresoras, interfaces de red y datos de SNMP.
Para un subtipo de impresora, puede que desee ocultar las secciones Software y Dell Command | Monitor ya que no son relevantes para las impresoras.
8.
Haga clic en Guardar al final de la página.

Para habilitar el sistema para rellenar automáticamente los campos personalizados con los datos de la página Detalles del dispositivo, debe obtener los identificadores de objeto apropiados y asignar los OID de campos. Consulte:

Para actualizar manualmente los campos personalizados, vaya a la página Detalles de activos. Consulte Actualizar manualmente los campos de activos personalizados.

Editar subtipos de activos

Puede editar los subtipos de activos según sea necesario. Si el componente Organización está habilitado para su dispositivo, los subtipos de activos para cada organización se editan por separado.

1.
Vaya a la página Detalles del tipo de activo:
a.
Inicie sesión en la consola de administrador del dispositivo, https://appliance_hostname/admin. O bien, si la opción Mostrar menú de organización en encabezado de administración está habilitada en los ajustes generales del dispositivo, seleccione una organización de la lista desplegable en la esquina superior derecha de la página junto a la información de inicio de sesión.
b.
En la barra de navegación izquierda, haga clic en Administración de activos y luego en Tipos de activos.
2.
En la pestaña Subtipos, haga clic en el botón Editar ubicado junto al subtipo que desea modificar: .
Aparece la página Detalles de subtipo de activo. Para obtener información sobre las opciones disponibles para los subtipos de activos, consulte Agregue subtipos de activos y seleccione preferencias de la página Detalles del dispositivo.
3.
Haga clic en Guardar al final de la fila y, después, en Guardar en la parte inferior de la página.
Establecer un subtipo de activo como predeterminado

Para asignar automáticamente nuevos activos a un subtipo, puede marcar un subtipo de activo como predeterminado.

1.
Vaya a la página Detalles del tipo de activo:
a.
Inicie sesión en la consola de administrador del dispositivo, https://appliance_hostname/admin. O bien, si la opción Mostrar menú de organización en encabezado de administración está habilitada en los ajustes generales del dispositivo, seleccione una organización de la lista desplegable en la esquina superior derecha de la página junto a la información de inicio de sesión.
b.
En la barra de navegación izquierda, haga clic en Administración de activos y luego en Tipos de activos.
c.
Visualice la página Detalles del tipo de activo mediante una de las siguientes opciones:
Seleccione Elegir acción > Nueva.
2.
En la pestaña Subtipos, haga clic en el botón Editar ubicado junto al subtipo que desea modificar: .
Aparece la página Detalles de subtipo de activo.
4.
Haga clic en Guardar al final de la fila y, después, en Guardar en la parte inferior de la página.
Ver los subtipos disponibles para los tipos de activos

Puede ver los subtipos de activos que están disponibles para los tipos de activos que administra. Si el componente Organización está habilitado para su dispositivo, los subtipos de activos para cada organización se ven y se administran por separado.

Vaya a la página Detalles del tipo de activo:
1.
Inicie sesión en la consola de administrador del dispositivo, https://appliance_hostname/admin. O bien, si la opción Mostrar menú de organización en encabezado de administración está habilitada en los ajustes generales del dispositivo, seleccione una organización de la lista desplegable en la esquina superior derecha de la página junto a la información de inicio de sesión.
2.
En la barra de navegación izquierda, haga clic en Administración de activos y luego en Tipos de activos.
3.
Visualice la página Detalles del tipo de activo mediante una de las siguientes opciones:
Seleccione Elegir acción > Nueva.
Ver los subtipos de activos en la página de activos

Puede utilizar el menú Ver por para ordenar la página Activos por subtipos.

1.
a.
Inicie sesión en la consola de administrador del dispositivo, https://appliance_hostname/admin. O bien, si la opción Mostrar menú de organización en encabezado de administración está habilitada en los ajustes generales del dispositivo, seleccione una organización de la lista desplegable en la esquina superior derecha de la página junto a la información de inicio de sesión.
b.
En la barra de navegación izquierda, haga clic en Administración de activos y luego en Activos.
La columna Subtipos muestra las asignaciones de subtipos para los activos. Ninguno indica que el activo no está asignado a un subtipo.
2.
Para ver los subtipos asignados a un tipo de activo determinado, vaya al menú Ver por en la parte superior derecha y seleccione un tipo de activo.
3.
Para ver un solo subtipo para un tipo de activo, vaya al menú Ver por, seleccione un tipo de activo y, a continuación, seleccione un subtipo.
Los campos relacionados con el subtipo, como el Nivel de tinta de un subtipo Impresora, aparecen como columnas en la página Activos.
Asigne o cambie subtipos de activos de dispositivo en la página Dispositivos

Si tiene activos de dispositivo existentes que no están asignados a subtipos, puede asignarlos a subtipos o cambiar sus asignaciones de subtipo desde la página Dispositivos, siempre que esos dispositivos no sean dispositivos SNMP (Protocolo Simple de Administración de Red). Los subtipos para dispositivos SNMP se deben asignar durante la configuración inicial de los dispositivos.

Debe tener activos de dispositivo existentes en el inventario del dispositivo y haber creado subtipos para el tipo de activo de dispositivo. Consulte Agregue subtipos de activos y seleccione preferencias de la página Detalles del dispositivo.

1.
Inicie sesión en la consola de administrador del dispositivo, https://appliance_hostname/admin. O bien, si la opción Mostrar menú de organización en encabezado de administración está habilitada en los ajustes generales del dispositivo, seleccione una organización de la lista desplegable en la esquina superior derecha de la página junto a la información de inicio de sesión.
2.
Seleccione Inventario > Dispositivos para mostrar la página Dispositivos.
a.
Haga clic en la pestaña Filtro que se encuentra arriba de la lista a la derecha para mostrar el panel Filtro.
c.
TIP: También puede utilizar la lista desplegable Ver por para identificar los dispositivos que pertenecen a un subtipo de activo específico.
5.
Seleccione Elegir actividad > Cambiar subtipo a.
El subtipo se selecciona, y el cambio se reflejará en la página de Detalles del dispositivo la próxima vez que se informe el inventario para el dispositivo.
Asignar activos a subtipos o cambiar asignaciones de subtipo en la página Activos

Si tiene activos existentes que no están asignados a subtipos de activos, puede asignarlos a subtipos o cambiar sus subtipos desde la página Activos, siempre que esos dispositivos no sean dispositivos SNMP (Protocolo Simple de Administración de Red). Los subtipos para dispositivos SNMP se deben asignar durante la configuración inicial de los dispositivos.

Debe tener activos existentes en el inventario del dispositivo y haber creado subtipos para los tipos de activo. Consulte Agregue subtipos de activos y seleccione preferencias de la página Detalles del dispositivo.

1.
a.
Inicie sesión en la consola de administrador del dispositivo, https://appliance_hostname/admin. O bien, si la opción Mostrar menú de organización en encabezado de administración está habilitada en los ajustes generales del dispositivo, seleccione una organización de la lista desplegable en la esquina superior derecha de la página junto a la información de inicio de sesión.
b.
En la barra de navegación izquierda, haga clic en Administración de activos y luego en Activos.
a.
Haga clic en la pestaña Filtro que se encuentra arriba de la lista a la derecha para mostrar el panel Filtro.
c.
TIP: También puede utilizar la lista desplegable Ver por para identificar los activos que pertenecen a un subtipo de activo específico.
4.
Seleccione Ver por > Tipo de activo > Dispositivo y elija una de las entradas disponibles en la lista. Por ejemplo, para mostrar todos los activos de dispositivos, seleccione Todos los subtipos de dispositivos.
5.
Seleccione Elegir actividad > Cambiar subtipo a.
Actualizar manualmente los campos de activos personalizados

Puede actualizar manualmente los campos de activos personalizados según sea necesario. Esto es útil cuando tiene información de activos que no se pueden recopilar automáticamente, o si hay información complementaria a la que desea realizar seguimiento con un activo.

Agregó subtipos de activos personalizados o campos de activos personalizados.

1.
Vaya a la página Detalles del activo:
a.
Inicie sesión en la consola de administrador del dispositivo, https://appliance_hostname/admin. O bien, si la opción Mostrar menú de organización en encabezado de administración está habilitada en los ajustes generales del dispositivo, seleccione una organización de la lista desplegable en la esquina superior derecha de la página junto a la información de inicio de sesión.
b.
En la barra de navegación izquierda, haga clic en Administración de activos y luego en Activos.
3.
Eliminar subtipos de activos

Puede eliminar los subtipos de activos siempre que no haya activos asignados a esos subtipos.

Tiene subtipos de activos que no tienen activos asignados a ellos.

1.
Vaya a la página Detalles del tipo de activo:
a.
Inicie sesión en la consola de administrador del dispositivo, https://appliance_hostname/admin. O bien, si la opción Mostrar menú de organización en encabezado de administración está habilitada en los ajustes generales del dispositivo, seleccione una organización de la lista desplegable en la esquina superior derecha de la página junto a la información de inicio de sesión.
b.
En la barra de navegación izquierda, haga clic en Administración de activos y luego en Tipos de activos.
2.
En la sección Subtipos, haga clic en el botón Eliminar ubicado junto al subtipo que desea modificar: .

Eliminar subtipos de activos

Acerca de los subtipos de activos, campos personalizados y preferencias detalladas de dispositivos

Los subtipos de activos son subcategorías de activos que se pueden agregar a cualquier tipo de activo, incluidos los tipos de activos personalizados. De esta manera, puede identificar y administrar subtipos de activos, tales como activos de dispositivo que son computadoras, impresoras o enrutadores, y activos de software que se ejecutan en Windows, Mac o Linux en el inventario del dispositivo.

Los subtipos de activo heredan los campos del tipo de activo y puede agregar campos personalizados para activar el proceso de inventario del dispositivo a fin de recopilar información pertinente sobre el subtipo de activo. Por ejemplo, puede agregar el subtipo de activo Impresora al tipo de activo Dispositivo. Luego, puede agregar un campo personalizado para el subtipo Impresora, como Tóner. Posteriormente, el campo Tóner estaría disponible para los activos de dispositivo con el subtipo Impresora.

Además, puede elegir si desea mostrar u ocultar los detalles que aparecen para cada subtipo de activo de dispositivo en la página Detalles del dispositivo. Por ejemplo, puede ocultar la información que no sea pertinente para las impresoras, como Programas instalados, Software detectado y Software medido, desde la página Detalles del dispositivo de los activos con el subtipo Impresora.

Flujo de trabajo para utilizar subtipos de activos con dispositivos SNMP

Para utilizar subtipos de activos, necesita agregarlos junto con los campos personalizados que desee utilizar a los tipos de activos. Para rellenar los campos con datos de dispositivos SNMP (Protocolo Simple de Administración de Red), también puede agregar identificadores de objetos (OID) a los campos personalizados.

El flujo de trabajo para utilizar subtipos de activos con dispositivos SNMP incluye las siguientes tareas:

3.
Opcional: Rellene los campos:
Agregue subtipos de activos y seleccione preferencias de la página Detalles del dispositivo

Puede agregar subtipos de activos a cualquier tipo de activo, incluidos tipos de activos personalizados, también puede agregar campos personalizados para cada subtipo de activo.

Además, puede seleccionar los campos que se van a mostrar en la página Detalles del dispositivo y las secciones donde desea que aparezcan esos campos. Esto le permite personalizar la página Detalles del dispositivo y destacar la información más importante.

1.
Vaya a la página Detalles del tipo de activo:
a.
Inicie sesión en la consola de administrador del dispositivo, https://appliance_hostname/admin. O bien, si la opción Mostrar menú de organización en encabezado de administración está habilitada en los ajustes generales del dispositivo, seleccione una organización de la lista desplegable en la esquina superior derecha de la página junto a la información de inicio de sesión.
b.
En la barra de navegación izquierda, haga clic en Administración de activos y luego en Tipos de activos.
c.
Visualice la página Detalles del tipo de activo mediante una de las siguientes opciones:
Seleccione Elegir acción > Nueva.
2.
En la pestaña Subtipos, haga clic en Agregar subtipo.
NOTE: En una instalación predeterminada, los activos de dispositivo incluyen dos subtipos de activos para las impresoras: Impresora láser: color e Impresora láser: blanco y negro. Cada uno de estos subtipos proporciona un conjunto común de campos que se aplican a la mayoría de las impresoras. El dispositivo también se suministra con un conjunto de plantillas de impresora para modelos comunes con SNMP habilitado, basándose en estos subtipos de activos. Puede editar estas plantillas o agregar otras nuevas, según sea necesario. Cuando se aplica una plantilla de impresora a un dispositivo, los datos definidos en esta plantilla, como los niveles o descripciones de tóner, se recopilan para la impresora en el siguiente ciclo de inventario. Para obtener más información, consulte Acerca de las plantillas de impresora.
Aparece la página Detalles de subtipo de activo. La sección Campos heredados muestra los campos que están disponibles para el subtipo de activo porque se han agregado al tipo de activo. Los Campos heredados están ocultos de forma predeterminada. Debe hacer clic en el enlace Campos heredados para mostrar el campo.

Opción

Descripción

Nombre

El nombre del subtipo de activo. Este nombre aparece en la lista de la página Detalles de tipo de activo.

Predeterminado

Si desea utilizar el subtipo de activo como el valor predeterminado para nuevos activos del tipo seleccionado. Si selecciona esta casilla de verificación, los nuevos activos del tipo seleccionado se asignan automáticamente a este subtipo de activo. Puede cambiar este ajuste en cualquier momento.

4.
En la sección Campos de subtipo, haga clic en el botón Agregar en la fila del encabezado en la parte derecha de la tabla: .

Elemento

Descripción

Nombre

El nombre del subtipo de activo. Este nombre identifica el subtipo de activo en la página Detalles de activos.

Valores disponibles

Los valores que aparecen en los campos que contienen listas de valores. Este campo se encuentra disponible cuando selecciona Selección simple o Selección múltiple en la lista despegable Tipo. Si selecciona Selección simple o Selección múltiple, debe ingresar al menos un valor en este campo. Para usar valores múltiples, separe cada valor con una coma.

Valores predeterminados

El valor que aparece en el campo de forma predeterminada. Si selecciona Selección simple o Selección múltiple a partir de la lista desplegable Tipo, debe escribir uno de los valores dados en el campo Valores disponibles.

Obligatorio

Si el campo es obligatorio u opcional. Si esta casilla de verificación está activada, los usuarios deben ingresar un valor en el campo cuando crean activos del tipo seleccionado.

Tipo

El tipo de campo. Los tipos de campos incluyen:

Datos adjuntos: Permite a los usuarios agregar datos adjuntos al activo.
Moneda: Utilizado para valores monetarios.
Catálogo de software: Permite a los usuarios asociar el activo con una aplicación del Catálogo de software.
Editor: Permite al usuario asociar la información del editor de una aplicación al activo.
Fecha: Utilizada para información de calendario.
Etiqueta: Permite a los usuarios asociar una etiqueta con el activo.
Configuración regional : Permite al usuario asociar una configuración regional con un activo.
Vínculo: Utilizado para los vínculos de Internet. Los vínculos deben ser direcciones URL válidas, como http://quest.com.
Selección múltiple: Muestra una lista donde los valores múltiples pueden ser seleccionados. La longitud máxima para cada valor es de 255 caracteres.
Notas: Utilizada para información de adicional.
Número: Utilizados para valores numéricos expresados como números enteros.
Elemento primario: Permite que el activo indique al mismo tipo de activo en una relación primario-secundario. Por ejemplo, puede permitir que los tipos Ubicación tengan una conexión de Elemento principal, es decir, que “Nueva York” indique una ubicación en “Estados Unidos”. Esto se puede usar luego en el sistema de informes para mostrar todos los activos de Estados Unidos.
Selección única: Muestra una lista de valores donde solamente se puede seleccionar un solo valor. La longitud máxima para cada valor es de 255 caracteres.
Texto: Utilizado para texto adicional. La longitud máxima es de 255 caracteres.
Marca de tiempo: Utilizado para agregar un día y una hora al registro.
Usuario: Utilizado para asociar los registros del usuario con un activo.
Activos Tipo de activo: se usa para especificar relaciones entre tipos de activos.

Selección múltiple

Si el campo de activo apunta a otros activos. Se habilita una casilla de verificación cuando selecciona Activos Tipo de activo en la lista desplegable Tipo. Seleccione la casilla de verificación para permitir que este campo personalizado apunte a múltiples registros.

Por ejemplo, es posible que desee que un campo apunte a dispositivos múltiples que están aprobados por una licencia en particular. En ese caso, querrá seleccionar la casilla de verificación. Para crear un campo de relaciones simple, como el de una impresora que es utilizada solamente por un departamento, no seleccione la casilla de verificación.

Sección Dispositivo

La ubicación, en la página Detalles del dispositivo, donde se informa el campo. Por ejemplo, si está creando un subtipo de activo de impresora, con un campo denominado Nivel de tóner, puede seleccionar Hardware porque ese campo está relacionado con el hardware de la impresora. Sin embargo, puede elegir cualquier sección en la lista desplegable para cualquier campo.

6.
Haga clic en Guardar al final de la fila.
a.
Desplácese hacia abajo a Subtipo, detalles del dispositivo: Mostrar/ocultar secciones.
Para un subtipo de impresora, es posible que desee mostrar Información de inventario, como hardware, impresoras, interfaces de red y datos de SNMP.
Para un subtipo de impresora, puede que desee ocultar las secciones Software y Dell Command | Monitor ya que no son relevantes para las impresoras.
8.
Haga clic en Guardar al final de la página.

Para habilitar el sistema para rellenar automáticamente los campos personalizados con los datos de la página Detalles del dispositivo, debe obtener los identificadores de objeto apropiados y asignar los OID de campos. Consulte:

Para actualizar manualmente los campos personalizados, vaya a la página Detalles de activos. Consulte Actualizar manualmente los campos de activos personalizados.

Editar subtipos de activos

Puede editar los subtipos de activos según sea necesario. Si el componente Organización está habilitado para su dispositivo, los subtipos de activos para cada organización se editan por separado.

1.
Vaya a la página Detalles del tipo de activo:
a.
Inicie sesión en la consola de administrador del dispositivo, https://appliance_hostname/admin. O bien, si la opción Mostrar menú de organización en encabezado de administración está habilitada en los ajustes generales del dispositivo, seleccione una organización de la lista desplegable en la esquina superior derecha de la página junto a la información de inicio de sesión.
b.
En la barra de navegación izquierda, haga clic en Administración de activos y luego en Tipos de activos.
2.
En la pestaña Subtipos, haga clic en el botón Editar ubicado junto al subtipo que desea modificar: .
Aparece la página Detalles de subtipo de activo. Para obtener información sobre las opciones disponibles para los subtipos de activos, consulte Agregue subtipos de activos y seleccione preferencias de la página Detalles del dispositivo.
3.
Haga clic en Guardar al final de la fila y, después, en Guardar en la parte inferior de la página.
Establecer un subtipo de activo como predeterminado

Para asignar automáticamente nuevos activos a un subtipo, puede marcar un subtipo de activo como predeterminado.

1.
Vaya a la página Detalles del tipo de activo:
a.
Inicie sesión en la consola de administrador del dispositivo, https://appliance_hostname/admin. O bien, si la opción Mostrar menú de organización en encabezado de administración está habilitada en los ajustes generales del dispositivo, seleccione una organización de la lista desplegable en la esquina superior derecha de la página junto a la información de inicio de sesión.
b.
En la barra de navegación izquierda, haga clic en Administración de activos y luego en Tipos de activos.
c.
Visualice la página Detalles del tipo de activo mediante una de las siguientes opciones:
Seleccione Elegir acción > Nueva.
2.
En la pestaña Subtipos, haga clic en el botón Editar ubicado junto al subtipo que desea modificar: .
Aparece la página Detalles de subtipo de activo.
4.
Haga clic en Guardar al final de la fila y, después, en Guardar en la parte inferior de la página.
Ver los subtipos disponibles para los tipos de activos

Puede ver los subtipos de activos que están disponibles para los tipos de activos que administra. Si el componente Organización está habilitado para su dispositivo, los subtipos de activos para cada organización se ven y se administran por separado.

Vaya a la página Detalles del tipo de activo:
1.
Inicie sesión en la consola de administrador del dispositivo, https://appliance_hostname/admin. O bien, si la opción Mostrar menú de organización en encabezado de administración está habilitada en los ajustes generales del dispositivo, seleccione una organización de la lista desplegable en la esquina superior derecha de la página junto a la información de inicio de sesión.
2.
En la barra de navegación izquierda, haga clic en Administración de activos y luego en Tipos de activos.
3.
Visualice la página Detalles del tipo de activo mediante una de las siguientes opciones:
Seleccione Elegir acción > Nueva.
Ver los subtipos de activos en la página de activos

Puede utilizar el menú Ver por para ordenar la página Activos por subtipos.

1.
a.
Inicie sesión en la consola de administrador del dispositivo, https://appliance_hostname/admin. O bien, si la opción Mostrar menú de organización en encabezado de administración está habilitada en los ajustes generales del dispositivo, seleccione una organización de la lista desplegable en la esquina superior derecha de la página junto a la información de inicio de sesión.
b.
En la barra de navegación izquierda, haga clic en Administración de activos y luego en Activos.
La columna Subtipos muestra las asignaciones de subtipos para los activos. Ninguno indica que el activo no está asignado a un subtipo.
2.
Para ver los subtipos asignados a un tipo de activo determinado, vaya al menú Ver por en la parte superior derecha y seleccione un tipo de activo.
3.
Para ver un solo subtipo para un tipo de activo, vaya al menú Ver por, seleccione un tipo de activo y, a continuación, seleccione un subtipo.
Los campos relacionados con el subtipo, como el Nivel de tinta de un subtipo Impresora, aparecen como columnas en la página Activos.
Asigne o cambie subtipos de activos de dispositivo en la página Dispositivos

Si tiene activos de dispositivo existentes que no están asignados a subtipos, puede asignarlos a subtipos o cambiar sus asignaciones de subtipo desde la página Dispositivos, siempre que esos dispositivos no sean dispositivos SNMP (Protocolo Simple de Administración de Red). Los subtipos para dispositivos SNMP se deben asignar durante la configuración inicial de los dispositivos.

Debe tener activos de dispositivo existentes en el inventario del dispositivo y haber creado subtipos para el tipo de activo de dispositivo. Consulte Agregue subtipos de activos y seleccione preferencias de la página Detalles del dispositivo.

1.
Inicie sesión en la consola de administrador del dispositivo, https://appliance_hostname/admin. O bien, si la opción Mostrar menú de organización en encabezado de administración está habilitada en los ajustes generales del dispositivo, seleccione una organización de la lista desplegable en la esquina superior derecha de la página junto a la información de inicio de sesión.
2.
Seleccione Inventario > Dispositivos para mostrar la página Dispositivos.
a.
Haga clic en la pestaña Filtro que se encuentra arriba de la lista a la derecha para mostrar el panel Filtro.
c.
TIP: También puede utilizar la lista desplegable Ver por para identificar los dispositivos que pertenecen a un subtipo de activo específico.
5.
Seleccione Elegir actividad > Cambiar subtipo a.
El subtipo se selecciona, y el cambio se reflejará en la página de Detalles del dispositivo la próxima vez que se informe el inventario para el dispositivo.
Asignar activos a subtipos o cambiar asignaciones de subtipo en la página Activos

Si tiene activos existentes que no están asignados a subtipos de activos, puede asignarlos a subtipos o cambiar sus subtipos desde la página Activos, siempre que esos dispositivos no sean dispositivos SNMP (Protocolo Simple de Administración de Red). Los subtipos para dispositivos SNMP se deben asignar durante la configuración inicial de los dispositivos.

Debe tener activos existentes en el inventario del dispositivo y haber creado subtipos para los tipos de activo. Consulte Agregue subtipos de activos y seleccione preferencias de la página Detalles del dispositivo.

1.
a.
Inicie sesión en la consola de administrador del dispositivo, https://appliance_hostname/admin. O bien, si la opción Mostrar menú de organización en encabezado de administración está habilitada en los ajustes generales del dispositivo, seleccione una organización de la lista desplegable en la esquina superior derecha de la página junto a la información de inicio de sesión.
b.
En la barra de navegación izquierda, haga clic en Administración de activos y luego en Activos.
a.
Haga clic en la pestaña Filtro que se encuentra arriba de la lista a la derecha para mostrar el panel Filtro.
c.
TIP: También puede utilizar la lista desplegable Ver por para identificar los activos que pertenecen a un subtipo de activo específico.
4.
Seleccione Ver por > Tipo de activo > Dispositivo y elija una de las entradas disponibles en la lista. Por ejemplo, para mostrar todos los activos de dispositivos, seleccione Todos los subtipos de dispositivos.
5.
Seleccione Elegir actividad > Cambiar subtipo a.
Actualizar manualmente los campos de activos personalizados

Puede actualizar manualmente los campos de activos personalizados según sea necesario. Esto es útil cuando tiene información de activos que no se pueden recopilar automáticamente, o si hay información complementaria a la que desea realizar seguimiento con un activo.

Agregó subtipos de activos personalizados o campos de activos personalizados.

1.
Vaya a la página Detalles del activo:
a.
Inicie sesión en la consola de administrador del dispositivo, https://appliance_hostname/admin. O bien, si la opción Mostrar menú de organización en encabezado de administración está habilitada en los ajustes generales del dispositivo, seleccione una organización de la lista desplegable en la esquina superior derecha de la página junto a la información de inicio de sesión.
b.
En la barra de navegación izquierda, haga clic en Administración de activos y luego en Activos.
3.
Eliminar subtipos de activos

Puede eliminar los subtipos de activos siempre que no haya activos asignados a esos subtipos.

Tiene subtipos de activos que no tienen activos asignados a ellos.

1.
Vaya a la página Detalles del tipo de activo:
a.
Inicie sesión en la consola de administrador del dispositivo, https://appliance_hostname/admin. O bien, si la opción Mostrar menú de organización en encabezado de administración está habilitada en los ajustes generales del dispositivo, seleccione una organización de la lista desplegable en la esquina superior derecha de la página junto a la información de inicio de sesión.
b.
En la barra de navegación izquierda, haga clic en Administración de activos y luego en Tipos de activos.
2.
En la sección Subtipos, haga clic en el botón Eliminar ubicado junto al subtipo que desea modificar: .
Related Documents

The document was helpful.

Seleziona valutazione

I easily found the information I needed.

Seleziona valutazione