Tchater maintenant avec le support
Tchattez avec un ingénieur du support

KACE Systems Management Appliance 14.0 Common Documents - Guia de administração

Sobre o Solução de gerenciamento de sistemas KACE Introdução
Configuração do equipamento
Requisitos e especificações Inicializar a solução e fazer login no Console do administrador Acesso ao Console da linha de comando Acompanhamento das alterações de configuração Definição de configurações gerais dos níveis de sistema e de administrador Definição de configurações de data e hora da solução Gerenciar notificações do usuário Ativar a autenticação de dois fatores para todos os usuários Verificação das configurações da porta, serviço NTP e acesso ao site Definição de configurações de rede e segurança Configuração do tempo limite da sessão e das definições de atualização automática. Definição das configurações de localidade Configuração do tema padrão Configuração de preferências de compartilhamento de dados Sobre requisitos de conformidade com o DIACAP Configuração do acesso a dispositivos móveis Ativação da troca rápida para organizações e soluções vinculadas Vinculação das soluções Quest KACE Definição de configurações do histórico Configuração da Política de segurança de conteúdo
Configuração e uso de rótulos para gerenciar grupos de itens
Sobre rótulos Acompanhamento de alterações nas configurações de rótulos Gerenciamento de rótulos manuais Gerenciamento de rótulos inteligentes Gerenciamento de grupos de rótulos Gerenciamento de rótulos LDAP
Configuração de contas de usuário, autenticação do protocolo LDAP e SSO
Sobre contas de usuários e autenticação do usuário Sobre configurações de localidade Gerenciamento de contas do usuário no nível do sistema Gerenciamento de contas do usuário da organização Visualizar ou editar perfis de usuário Uso de um servidor do protocolo LDAP para autenticação do usuário Importação de usuários de um servidor do protocolo LDAP Sobre o login único (SSO) Ativação e desativação do login único Utilização do Active Directory para login único Configurar SAML para login único Analisar sessões do usuário
Implantação do agente do KACE em dispositivos gerenciados Utilização de compartilhamentos de replicações Gerenciamento de credenciais Configuração de ativos
Sobre o componente Gerenciamento de ativos Usando o Painel de gerenciamento de ativos Sobre o gerenciamento de ativos Adição e personalização de Tipos de ativo e manutenção de informações de ativos Gerenciamento de ativos de software Gerenciamento de ativos físicos e lógicos Manutenção e uso das informações de ativos manuais Gerenciamento de locais Gerenciamento de contratos Gerenciar licenças Gerenciamento de registros de compra
Configuração de Conformidade com licenças Gerenciamento de Conformidade com licenças Configuração do Service desk Configurar a duração do cache em widgets do Service desk Criação e gerenciamento de organizações Importação e exportação de recursos da solução
Gerenciamento de inventário
Usar o painel inventário Uso da descoberta de dispositivo Gerenciamento do inventário de dispositivo
Sobre o gerenciamento de dispositivos Recursos disponíveis para cada método de gerenciamento de dispositivo Sobre as informações de inventário Rastreamento de alterações nas configurações do inventário Gerenciamento de informações de inventário Localização e gerenciamento de dispositivos Como registrar o Agente do KACE na solução Provisionamento do Agente do KACE Implantação manual do Agente do KACE
Obtenção de arquivos de instalação do agente Implantação manual do Agente do KACE em dispositivos Windows Implantação e atualização manual do Agente do KACE em dispositivos Linux Realização de operações do Agente em dispositivos Linux Implantação e atualização manual do Agente do KACE em dispositivos Mac Realização de outras operações do agente em dispositivos Mac Exibição de informações coletadas pelo agente
Uso de gerenciamento sem Agente Adição manual de dispositivos no Console do administrador ou usando a API Forçar de atualizações do inventário Gerenciamento de dispositivos MIA Obtenção de informações de garantia da Dell
Gerenciamento de aplicativos na página Software Gerenciamento do inventário do catálogo de software
Sobre o catálogo de software Exibição de informações do Catálogo de software Adição de aplicativos ao Catálogo de software Gerenciamento dos Ativos de licença referentes aos aplicativos do Catálogo de software Associar instalações gerenciadas a software catalogado Uso da medição de software Uso do controle de aplicativos Atualização ou reinstalação do catálogo de software
Gerenciamento de processos, programas de inicialização e inventário de serviços Elaboração de regras de inventário personalizado
Implantação de pacotes em dispositivos gerenciados
Distribuição de software e uso do Wake-on-LAN Transmissão de alertas para dispositivos gerenciados Execução de scripts em dispositivos gerenciados Uso de cadeias de tarefas
Patch de dispositivos e manutenção de segurança
Uso do painel de segurança Sobre o gerenciamento de patches Inscrição e download de patches Criação e gerenciamento de cronogramas de patches Gerenciamento do inventário de patches Gerenciar atualizações de recursos do Windows Gerenciamento de dispositivos Dell e atualizações Gerenciar atualizações do pacote Linux Gerenciar anexos de arquivos em quarentena
Uso de relatórios e cronogramas de notificações Monitoramento de dispositivos
Introdução ao monitoramento Trabalho com perfis de monitoramento Gerenciamento de monitoramento para dispositivos Trabalho com alertas
Uso do Service desk
Configuração do Service desk
Requisitos do sistema Sobre o Service desk Visão geral das tarefas de configuração Importar tíquetes de outro sistema Configuração de horário comercial e feriados do Service desk Configuração de Acordos de nível de serviço Configuração de filas de tíquetes do Service desk Configurações de tíquete Personalização da página inicial do Console do usuário Uso da pesquisa de satisfação Habilitação ou desabilitação da segurança para anexos do Service desk
Uso do Painel do Service desk Gerenciamento de tíquetes, processos e relatórios do Service Desk
Visão geral do ciclo de vida do tíquete do Service desk Criação de tíquetes a partir do Console do administrador e Console do usuário Criação e gerenciamento de tíquetes por e-mail Visualização de tíquetes e gerenciamento de comentários, trabalho e anexos Mesclar tíquetes Uso do processo de escalonamento de tíquete Uso de processos do Service desk Uso das Regras de tíquete Execução de relatórios do Service Desk Arquivamento, restauração e exclusão de tíquetes Gerenciamento da exclusão de tíquetes
Gerenciamento de filas de tíquetes do Service Desk Sobre artigos de Downloads do usuário e Base de conhecimento Personalização de configurações de tíquetes do Service Desk Configuração dos servidores SMTP para e-mail
Manutenção e solução de problemas
Manutenção da solução Solução de problemas da solução
Apêndices Glossário Sobre nós Avisos legais

Edição de Subtipos de ativo

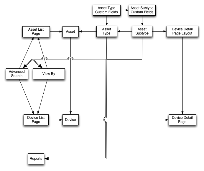
Sobre os Subtipos de ativo, campos personalizados e preferências de detalhe de dispositivo

Os Subtipos de ativo são subcategorias de ativos que você pode adicionar a qualquer Tipo de ativo, inclusive Tipos de ativos personalizados. Isso permite identificar e gerenciar os subtipos dos ativos, como, Ativos de dispositivo que são computadores, impressoras ou roteadores, e Ativos de software que podem ser executados em sistemas Windows, Mac ou Linux no inventário da solução.

Os Subtipos de ativo herdam os campos do Tipo de ativo, e é possível adicionar campos personalizados para permitir que o processo do inventário da solução colete informações relevantes sobre o Subtipo de ativo. Por exemplo, você pode adicionar o Subtipo de ativo Impressora ao Tipo de ativo Dispositivo. Em seguida, você pode adicionar um campo personalizado ao subtipo Impressoras, como Toner. O campo Toner estará disponível então para Ativos de dispositivo com o subtipo Impressora.

Além disso, você pode optar por exibir ou ocultar os detalhes que são mostrados para cada Subtipo de ativo de dispositivo na página Detalhe de dispositivo. Por exemplo, você pode ocultar informações que sejam irrelevantes para impressoras, tais como Programas instalados, Software descoberto e Software medido, na página Detalhe de dispositivo dos ativos com o subtipo Impressora.

Fluxo de trabalho para a utilização de Subtipos de ativo com dispositivos SNMP

Para utilizar Subtipos de ativos, você precisa adicioná-los, e quaisquer campos personalizados que desejar utilizar, a seus Tipos de ativo. Para preencher os campos com dados de dispositivos SNMP (Protocolo simples de gerenciamento de rede), você também pode adicionar identificadores de objeto (OIDs) a campos personalizados.

O fluxo de trabalho para a utilização de Subtipos de ativo com dispositivos SNMP inclui as seguintes tarefas:

Important:
 
3.
Opcional: Preencher os campos:
Adicionar Subtipos de ativos e selecionar as preferências da página Detalhes do dispositivo

Você pode adicionar Subtipos de ativo a qualquer Tipo de ativo, incluindo Tipos de ativos personalizados, e você pode adicionar campos personalizados para cada Subtipo de ativo.

Além disso, você pode escolher quais campos exibir na página Detalhes do dispositivo e as seções onde você quer que os campos apareçam. Isso permite personalizar a página Detalhes do dispositivo e enfatizar as informações mais importantes.

1.
Acesse a página Detalhe do tipo de ativo:
a.
Faça login no Console do administrador da solução: https://appliance_hostname/admin. Ou, se a opção Mostrar menu da organização no cabeçalho administrativo estiver ativada nas Configurações gerais da solução, selecione uma organização na lista suspensa no canto superior direito da página, ao lado das informações de login.
b.
Na barra de navegação esquerda, clique em Gerenciamento de ativos e em Tipos de ativo.
c.
Exiba a página Detalhe do tipo de ativo executando um dos seguintes procedimentos:
Selecione Escolher ação > Novo.
2.
Na guia Subtipos, clique em Adicionar subtipo.
NOTA: Em uma instalação padrão, Ativos do dispositivo incluem dois subtipos de ativos para dispositivos de impressora: Impressora a laser: Impressoras coloridas e a laser: Monocromática. Cada um desses subtipos fornece um conjunto comum de campos que se aplicam à maioria das impressoras. O equipamento também vem com um conjunto de modelos de impressora para modelos típicos de impressora compatíveis com SNMP, com base nesses subtipos de ativos. Você pode editar esses modelos ou adicionar novos modelos, conforme necessário. Quando você aplica um modelo de impressora a um dispositivo, os dados definidos no modelo, como níveis de toner ou descrições, são coletados para a impressora no próximo ciclo de inventário. Para obter mais informações, consulte Sobre modelos de impressora.
A página Detalhes do subtipo de ativo é exibida. A seção Campos herdados exibe os campos disponíveis para o Subtipo de ativo, pois eles foram adicionados ao Tipo de ativo. Os Campos herdados são ocultos por padrão. É necessário clicar no link Campos herdados para exibir o campo.

Opção

Descrição

Nome

O nome do Subtipo de ativo. Este nome é exibido na lista na página Detalhes do tipo de ativo.

Padrão

Se você deseja usar o Subtipo de ativo como padrão para novos ativos do tipo selecionado. Se você marcar essa caixa de seleção, os novos ativos do tipo selecionado serão automaticamente atribuídos a este Subtipo de ativo. É possível alterar essa configuração a qualquer momento.

4.
Na seção Campos do subtipo, clique no botão Adicionar na linha de cabeçalho do lado direito da tabela: .

Item

Descrição

Nome

O nome do Subtipo de ativo. Este nome identifica o Subtipo de ativo na página Detalhes do ativo.

Valores disponíveis

Os valores que aparecem em campos que contêm listas de valores. Esse campo é ativado quando você seleciona Seleção única ou Seleção múltipla na lista suspensa Tipo. Se você escolher Seleção única ou Seleção múltipla, deverá inserir pelo menos um valor nesse campo. Para usar valores múltiplos, separe cada valor com uma vírgula.

Valores padrão

O valor que aparece no campo por padrão. Se você escolher Seleção única ou Seleção múltipla na lista suspensa Tipo, deverá digitar um dos valores exibidos no campo Valores disponíveis.

Obrigatório

Define se o campo é obrigatório ou opcional. Se essa caixa de seleção estiver marcada, o usuário deverá inserir um valor no campo ao criar ativos do tipo selecionado.

Tipo

O tipo de campo. Os tipos de campo incluem:

Anexo: permite que os usuários adicionem anexos ao ativo.
Moeda: usado para valores monetários.
Catálogo de software: permite que os usuários associem o ativo a um aplicativo no catálogo de software.
Distribuidor: permite que o usuário associe as informações do autor da publicação de um aplicativo ao ativo.
Data: usado para informações de calendário.
Rótulo: permite que os usuários associem um rótulo ao ativo.
Localidade: permite que os usuários associem uma localidade ao ativo.
Link: usado para links de Internet. Os links devem ser URLs válidos, como http://quest.com.
Seleção múltipla: exibe uma lista em que diversos valores podem ser selecionados. O comprimento máximo de cada valor é 255 caracteres.
Notas: usado para informações adicionais.
Número: Usado para valores numéricos expressos como números inteiros.
Pai: permite que o ativo aponte para o mesmo tipo de ativo em uma relação primário/secundário. Por exemplo, você pode permitir que vários tipos de localização tenham uma conexão Pai, permitindo que "Nova York" aponte para uma localidade na América do Norte. Este pode então ser usado no sistema de relatórios para mostrar todos os ativos na América do Norte.
Seleção única: exibe uma lista de valores em que apenas um único valor pode ser selecionado. O comprimento máximo de cada valor é 255 caracteres.
Texto: usado para textos adicionais. O comprimento máximo é 255 caracteres.
Carimbo de data e hora: usado para adicionar um dia e um horário ao registro.
Usuário: usado para associar registros de usuário a um ativo.
Ativos Tipo de ativo: Usado para especificar as relações entre os Tipos de ativos.

Multisseleção

Define se o tipo de ativo aponta para outros ativos. Uma caixa de seleção é ativada quando você seleciona Ativos Tipo de ativo na lista suspensa Tipo. Marque a caixa de seleção para permitir que esse campo personalizado aponte para vários registros.

Por exemplo, talvez você deseje que um campo aponte para vários dispositivos que são aprovados para determinada licença. Nesse caso, você deve marcar a caixa de seleção. Para criar um único campo de relação, como uma impressora usada apenas por um departamento, desmarque a caixa de seleção.

Seção do dispositivo

O local, na página Detalhes do dispositivo, onde o campo é reportado. Por exemplo, se você estiver criando um Subtipo de ativo de impressora, com um campo chamado Nível de toner, poderá selecionar Hardware, pois esse campo está relacionado ao hardware da impressora. No entanto, você pode escolher qualquer seção da lista suspensa para qualquer campo.

6.
Clique em Salvar no fim da linha.
a.
Role para baixo até Subtipo, Detalhes do dispositivo: Mostrar/ocultar seções.
Para um subtipo de impressora, você pode desejar exibir Informações de inventário, como Hardware, Impressoras, Interfaces de rede e Dados de SNMP.
Para um subtipo de impressora, você pode querer ocultar as seções Software e Dell Command | Monitor, pois elas não são relevantes para impressoras.
8.
Clique em Salvar na parte inferior da página.

Para habilitar o sistema para preencher automaticamente os campos personalizados com dados da página Detalhes do dispositivo, é necessário obter os identificadores de objeto adequados e mapear os OIDs dos campos. Consulte:

Para atualizar manualmente os campos personalizados, acesse a página Detalhes do ativo. Consulte Atualizar manualmente campos personalizados de ativo.

Edição de Subtipos de ativo

É possível editar Subtipos de ativo conforme necessário. Se o componente Organização estiver ativado na solução, você pode editar subtipos de ativo para cada organização separadamente.

1.
Acesse a página Detalhe do tipo de ativo:
a.
Faça login no Console do administrador da solução: https://appliance_hostname/admin. Ou, se a opção Mostrar menu da organização no cabeçalho administrativo estiver ativada nas Configurações gerais da solução, selecione uma organização na lista suspensa no canto superior direito da página, ao lado das informações de login.
b.
Na barra de navegação esquerda, clique em Gerenciamento de ativos e em Tipos de ativo.
2.
Na guia Subtipos, clique no botão Editar próximo ao subtipo que você deseja editar: .
A página Detalhes do subtipo de ativo é exibida. Para obter mais informações sobre opções disponíveis para subtipos de ativo, consulte Adicionar Subtipos de ativos e selecionar as preferências da página Detalhes do dispositivo.
3.
Clique em Salvar no final da linha e em Salvar no final da página.
Definir um Subtipo de ativo como padrão

Para atribuir automaticamente novos ativos para um subtipo, você pode marcar um Subtipo de ativo como padrão.

1.
Acesse a página Detalhe do tipo de ativo:
a.
Faça login no Console do administrador da solução: https://appliance_hostname/admin. Ou, se a opção Mostrar menu da organização no cabeçalho administrativo estiver ativada nas Configurações gerais da solução, selecione uma organização na lista suspensa no canto superior direito da página, ao lado das informações de login.
b.
Na barra de navegação esquerda, clique em Gerenciamento de ativos e em Tipos de ativo.
c.
Exiba a página Detalhe do tipo de ativo executando um dos seguintes procedimentos:
Selecione Escolher ação > Novo.
2.
Na guia Subtipos, clique no botão Editar próximo ao subtipo que você deseja editar: .
A página Detalhes do subtipo de ativo é exibida.
4.
Clique em Salvar no final da linha e em Salvar no final da página.
Visualizar subtipos disponíveis para tipos de ativo

Você pode visualizar os subtipos de ativo que estão disponíveis para os tipos de ativos que você gerencia. Se o componente Organização estiver ativado na solução, você visualizará e gerenciará os subtipos de ativo para cada organização separadamente.

Acesse a página Detalhe do tipo de ativo:
1.
Faça login no Console do administrador da solução: https://appliance_hostname/admin. Ou, se a opção Mostrar menu da organização no cabeçalho administrativo estiver ativada nas Configurações gerais da solução, selecione uma organização na lista suspensa no canto superior direito da página, ao lado das informações de login.
2.
Na barra de navegação esquerda, clique em Gerenciamento de ativos e em Tipos de ativo.
3.
Exiba a página Detalhe do tipo de ativo executando um dos seguintes procedimentos:
Selecione Escolher ação > Novo.
Visualização de subtipos de ativo na página Ativos

Você pode utilizar o menu Exibir por para classificar a página Ativos de acordo com seus subtipos.

a.
Faça login no Console do administrador da solução: https://appliance_hostname/admin. Ou, se a opção Mostrar menu da organização no cabeçalho administrativo estiver ativada nas Configurações gerais da solução, selecione uma organização na lista suspensa no canto superior direito da página, ao lado das informações de login.
b.
Na barra de navegação esquerda, clique em Gerenciamento de ativos e, em seguida, clique em Ativos.
A coluna Subtipos mostra as atribuições de subtipos para ativos. Nenhum indica que o ativo não está atribuído a um subtipo.
2.
Para visualizar os subtipos atribuídos a um tipo específico de ativo, vá até o menu Exibir por na parte superior direita e selecione um tipo de ativo.
3.
Para visualizar um único subtipo de um tipo de ativo, vá até o menu Exibir por, selecione um tipo de ativo e, em seguida, um subtipo.
Os campos relacionados ao subtipo, tais como Nível de tinta para um subtipo Impressora, são exibidos como colunas na página Ativos.
Atribuir ou alterar Subtipos de ativo de dispositivo na página Dispositivos

Se você tiver Ativos de dispositivo que não estão atribuídos a subtipos, é possível atribui-los ou alterar suas atribuições de subtipo na página Dispositivos, desde que esses dispositivos não sejam SNMP (Protocolo simples de gerenciamento de rede). Subtipos para dispositivos SNMP devem ser atribuídos quando estes forem configurados pela primeira vez.

Você tem ativos existentes de dispositivo em um inventário da solução e criou subtipos para o Tipo de ativo de dispositivo. Consulte Adicionar Subtipos de ativos e selecionar as preferências da página Detalhes do dispositivo.

Important:
 
1.
Faça login no Console do administrador da solução: https://appliance_hostname/admin. Ou, se a opção Mostrar menu da organização no cabeçalho administrativo estiver ativada nas Configurações gerais da solução, selecione uma organização na lista suspensa no canto superior direito da página, ao lado das informações de login.
2.
Selecione Inventário > Dispositivos para exibir a página Dispositivos.
a.
Clique na guia Filtro acima da lista à direita para exibir o painel Filtro.
c.
Clique em Pesquisar.
Tip:
 
DICA: Você também pode usar a lista suspensa Exibir por para identificar os dispositivos que pertencem a um Subtipo de ativo específico.
5.
Selecione Escolher ação > Alterar subtipo para.
O subtipo é selecionado e a alteração é refletida na página Detalhes de dispositivo da próxima vez que o inventário for relatado para o dispositivo.
Atribuir os ativos a subtipos ou alterar as atribuições de subtipo na página Ativos

Se você tiver ativos que não estão atribuídos a Subtipos de ativo, é possível atribui-los ou alterar seus subtipos na página Ativos, desde que esses dispositivos não sejam SNMP (Protocolo simples de gerenciamento de rede). Subtipos para dispositivos SNMP devem ser atribuídos quando estes forem configurados pela primeira vez.

Você tem ativos existentes em um inventário da solução e criou subtipos para os Tipos de ativo. Consulte Adicionar Subtipos de ativos e selecionar as preferências da página Detalhes do dispositivo.

Important:
 
1.
a.
Faça login no Console do administrador da solução: https://appliance_hostname/admin. Ou, se a opção Mostrar menu da organização no cabeçalho administrativo estiver ativada nas Configurações gerais da solução, selecione uma organização na lista suspensa no canto superior direito da página, ao lado das informações de login.
b.
Na barra de navegação esquerda, clique em Gerenciamento de ativos e, em seguida, clique em Ativos.
a.
Clique na guia Filtro acima da lista à direita para exibir o painel Filtro.
c.
Clique em Pesquisar.
Tip:
 
DICA: Você também pode usar a lista suspensa Exibir por para identificar os ativos que pertencem a um Subtipo de ativo específico.
4.
Selecione Exibir por > Tipo de ativo > Dispositivo e selecione uma das entradas disponíveis na lista. Por exemplo, para exibir todos os ativos do dispositivo, selecione Todos os subtipos de dispositivos.
5.
Selecione Escolher ação > Alterar subtipo para.
Atualizar manualmente campos personalizados de ativo

Você pode atualizar manualmente campos personalizados de ativo conforme necessário. Isso é útil quando você tem informações de ativo que não podem ser coletadas automaticamente, ou informações complementares que deseja rastrear com um ativo.

Você adicionou subtipos de ativo personalizados ou campos personalizados de ativo.

Tip:
 
1.
Acesse a página Detalhes do ativo:
a.
Faça login no Console do administrador da solução: https://appliance_hostname/admin. Ou, se a opção Mostrar menu da organização no cabeçalho administrativo estiver ativada nas Configurações gerais da solução, selecione uma organização na lista suspensa no canto superior direito da página, ao lado das informações de login.
b.
Na barra de navegação esquerda, clique em Gerenciamento de ativos e, em seguida, clique em Ativos.
3.
Clique em Salvar.
Exclusão de Subtipos de ativo

Você pode excluir Subtipos de ativos, desde que não haja ativos atribuídos a esses subtipos.

Há alguns subtipos que não têm ativos atribuídos a eles.

1.
Acesse a página Detalhe do tipo de ativo:
a.
Faça login no Console do administrador da solução: https://appliance_hostname/admin. Ou, se a opção Mostrar menu da organização no cabeçalho administrativo estiver ativada nas Configurações gerais da solução, selecione uma organização na lista suspensa no canto superior direito da página, ao lado das informações de login.
b.
Na barra de navegação esquerda, clique em Gerenciamento de ativos e em Tipos de ativo.
2.
Na seção Subtipos, clique no botão Excluir próximo ao subtipo que deseja editar: .

Definir um Subtipo de ativo como padrão

Sobre os Subtipos de ativo, campos personalizados e preferências de detalhe de dispositivo

Os Subtipos de ativo são subcategorias de ativos que você pode adicionar a qualquer Tipo de ativo, inclusive Tipos de ativos personalizados. Isso permite identificar e gerenciar os subtipos dos ativos, como, Ativos de dispositivo que são computadores, impressoras ou roteadores, e Ativos de software que podem ser executados em sistemas Windows, Mac ou Linux no inventário da solução.

Os Subtipos de ativo herdam os campos do Tipo de ativo, e é possível adicionar campos personalizados para permitir que o processo do inventário da solução colete informações relevantes sobre o Subtipo de ativo. Por exemplo, você pode adicionar o Subtipo de ativo Impressora ao Tipo de ativo Dispositivo. Em seguida, você pode adicionar um campo personalizado ao subtipo Impressoras, como Toner. O campo Toner estará disponível então para Ativos de dispositivo com o subtipo Impressora.

Além disso, você pode optar por exibir ou ocultar os detalhes que são mostrados para cada Subtipo de ativo de dispositivo na página Detalhe de dispositivo. Por exemplo, você pode ocultar informações que sejam irrelevantes para impressoras, tais como Programas instalados, Software descoberto e Software medido, na página Detalhe de dispositivo dos ativos com o subtipo Impressora.

Fluxo de trabalho para a utilização de Subtipos de ativo com dispositivos SNMP

Para utilizar Subtipos de ativos, você precisa adicioná-los, e quaisquer campos personalizados que desejar utilizar, a seus Tipos de ativo. Para preencher os campos com dados de dispositivos SNMP (Protocolo simples de gerenciamento de rede), você também pode adicionar identificadores de objeto (OIDs) a campos personalizados.

O fluxo de trabalho para a utilização de Subtipos de ativo com dispositivos SNMP inclui as seguintes tarefas:

Important:
 
3.
Opcional: Preencher os campos:
Adicionar Subtipos de ativos e selecionar as preferências da página Detalhes do dispositivo

Você pode adicionar Subtipos de ativo a qualquer Tipo de ativo, incluindo Tipos de ativos personalizados, e você pode adicionar campos personalizados para cada Subtipo de ativo.

Além disso, você pode escolher quais campos exibir na página Detalhes do dispositivo e as seções onde você quer que os campos apareçam. Isso permite personalizar a página Detalhes do dispositivo e enfatizar as informações mais importantes.

1.
Acesse a página Detalhe do tipo de ativo:
a.
Faça login no Console do administrador da solução: https://appliance_hostname/admin. Ou, se a opção Mostrar menu da organização no cabeçalho administrativo estiver ativada nas Configurações gerais da solução, selecione uma organização na lista suspensa no canto superior direito da página, ao lado das informações de login.
b.
Na barra de navegação esquerda, clique em Gerenciamento de ativos e em Tipos de ativo.
c.
Exiba a página Detalhe do tipo de ativo executando um dos seguintes procedimentos:
Selecione Escolher ação > Novo.
2.
Na guia Subtipos, clique em Adicionar subtipo.
NOTA: Em uma instalação padrão, Ativos do dispositivo incluem dois subtipos de ativos para dispositivos de impressora: Impressora a laser: Impressoras coloridas e a laser: Monocromática. Cada um desses subtipos fornece um conjunto comum de campos que se aplicam à maioria das impressoras. O equipamento também vem com um conjunto de modelos de impressora para modelos típicos de impressora compatíveis com SNMP, com base nesses subtipos de ativos. Você pode editar esses modelos ou adicionar novos modelos, conforme necessário. Quando você aplica um modelo de impressora a um dispositivo, os dados definidos no modelo, como níveis de toner ou descrições, são coletados para a impressora no próximo ciclo de inventário. Para obter mais informações, consulte Sobre modelos de impressora.
A página Detalhes do subtipo de ativo é exibida. A seção Campos herdados exibe os campos disponíveis para o Subtipo de ativo, pois eles foram adicionados ao Tipo de ativo. Os Campos herdados são ocultos por padrão. É necessário clicar no link Campos herdados para exibir o campo.

Opção

Descrição

Nome

O nome do Subtipo de ativo. Este nome é exibido na lista na página Detalhes do tipo de ativo.

Padrão

Se você deseja usar o Subtipo de ativo como padrão para novos ativos do tipo selecionado. Se você marcar essa caixa de seleção, os novos ativos do tipo selecionado serão automaticamente atribuídos a este Subtipo de ativo. É possível alterar essa configuração a qualquer momento.

4.
Na seção Campos do subtipo, clique no botão Adicionar na linha de cabeçalho do lado direito da tabela: .

Item

Descrição

Nome

O nome do Subtipo de ativo. Este nome identifica o Subtipo de ativo na página Detalhes do ativo.

Valores disponíveis

Os valores que aparecem em campos que contêm listas de valores. Esse campo é ativado quando você seleciona Seleção única ou Seleção múltipla na lista suspensa Tipo. Se você escolher Seleção única ou Seleção múltipla, deverá inserir pelo menos um valor nesse campo. Para usar valores múltiplos, separe cada valor com uma vírgula.

Valores padrão

O valor que aparece no campo por padrão. Se você escolher Seleção única ou Seleção múltipla na lista suspensa Tipo, deverá digitar um dos valores exibidos no campo Valores disponíveis.

Obrigatório

Define se o campo é obrigatório ou opcional. Se essa caixa de seleção estiver marcada, o usuário deverá inserir um valor no campo ao criar ativos do tipo selecionado.

Tipo

O tipo de campo. Os tipos de campo incluem:

Anexo: permite que os usuários adicionem anexos ao ativo.
Moeda: usado para valores monetários.
Catálogo de software: permite que os usuários associem o ativo a um aplicativo no catálogo de software.
Distribuidor: permite que o usuário associe as informações do autor da publicação de um aplicativo ao ativo.
Data: usado para informações de calendário.
Rótulo: permite que os usuários associem um rótulo ao ativo.
Localidade: permite que os usuários associem uma localidade ao ativo.
Link: usado para links de Internet. Os links devem ser URLs válidos, como http://quest.com.
Seleção múltipla: exibe uma lista em que diversos valores podem ser selecionados. O comprimento máximo de cada valor é 255 caracteres.
Notas: usado para informações adicionais.
Número: Usado para valores numéricos expressos como números inteiros.
Pai: permite que o ativo aponte para o mesmo tipo de ativo em uma relação primário/secundário. Por exemplo, você pode permitir que vários tipos de localização tenham uma conexão Pai, permitindo que "Nova York" aponte para uma localidade na América do Norte. Este pode então ser usado no sistema de relatórios para mostrar todos os ativos na América do Norte.
Seleção única: exibe uma lista de valores em que apenas um único valor pode ser selecionado. O comprimento máximo de cada valor é 255 caracteres.
Texto: usado para textos adicionais. O comprimento máximo é 255 caracteres.
Carimbo de data e hora: usado para adicionar um dia e um horário ao registro.
Usuário: usado para associar registros de usuário a um ativo.
Ativos Tipo de ativo: Usado para especificar as relações entre os Tipos de ativos.

Multisseleção

Define se o tipo de ativo aponta para outros ativos. Uma caixa de seleção é ativada quando você seleciona Ativos Tipo de ativo na lista suspensa Tipo. Marque a caixa de seleção para permitir que esse campo personalizado aponte para vários registros.

Por exemplo, talvez você deseje que um campo aponte para vários dispositivos que são aprovados para determinada licença. Nesse caso, você deve marcar a caixa de seleção. Para criar um único campo de relação, como uma impressora usada apenas por um departamento, desmarque a caixa de seleção.

Seção do dispositivo

O local, na página Detalhes do dispositivo, onde o campo é reportado. Por exemplo, se você estiver criando um Subtipo de ativo de impressora, com um campo chamado Nível de toner, poderá selecionar Hardware, pois esse campo está relacionado ao hardware da impressora. No entanto, você pode escolher qualquer seção da lista suspensa para qualquer campo.

6.
Clique em Salvar no fim da linha.
a.
Role para baixo até Subtipo, Detalhes do dispositivo: Mostrar/ocultar seções.
Para um subtipo de impressora, você pode desejar exibir Informações de inventário, como Hardware, Impressoras, Interfaces de rede e Dados de SNMP.
Para um subtipo de impressora, você pode querer ocultar as seções Software e Dell Command | Monitor, pois elas não são relevantes para impressoras.
8.
Clique em Salvar na parte inferior da página.

Para habilitar o sistema para preencher automaticamente os campos personalizados com dados da página Detalhes do dispositivo, é necessário obter os identificadores de objeto adequados e mapear os OIDs dos campos. Consulte:

Para atualizar manualmente os campos personalizados, acesse a página Detalhes do ativo. Consulte Atualizar manualmente campos personalizados de ativo.

Edição de Subtipos de ativo

É possível editar Subtipos de ativo conforme necessário. Se o componente Organização estiver ativado na solução, você pode editar subtipos de ativo para cada organização separadamente.

1.
Acesse a página Detalhe do tipo de ativo:
a.
Faça login no Console do administrador da solução: https://appliance_hostname/admin. Ou, se a opção Mostrar menu da organização no cabeçalho administrativo estiver ativada nas Configurações gerais da solução, selecione uma organização na lista suspensa no canto superior direito da página, ao lado das informações de login.
b.
Na barra de navegação esquerda, clique em Gerenciamento de ativos e em Tipos de ativo.
2.
Na guia Subtipos, clique no botão Editar próximo ao subtipo que você deseja editar: .
A página Detalhes do subtipo de ativo é exibida. Para obter mais informações sobre opções disponíveis para subtipos de ativo, consulte Adicionar Subtipos de ativos e selecionar as preferências da página Detalhes do dispositivo.
3.
Clique em Salvar no final da linha e em Salvar no final da página.
Definir um Subtipo de ativo como padrão

Para atribuir automaticamente novos ativos para um subtipo, você pode marcar um Subtipo de ativo como padrão.

1.
Acesse a página Detalhe do tipo de ativo:
a.
Faça login no Console do administrador da solução: https://appliance_hostname/admin. Ou, se a opção Mostrar menu da organização no cabeçalho administrativo estiver ativada nas Configurações gerais da solução, selecione uma organização na lista suspensa no canto superior direito da página, ao lado das informações de login.
b.
Na barra de navegação esquerda, clique em Gerenciamento de ativos e em Tipos de ativo.
c.
Exiba a página Detalhe do tipo de ativo executando um dos seguintes procedimentos:
Selecione Escolher ação > Novo.
2.
Na guia Subtipos, clique no botão Editar próximo ao subtipo que você deseja editar: .
A página Detalhes do subtipo de ativo é exibida.
4.
Clique em Salvar no final da linha e em Salvar no final da página.
Visualizar subtipos disponíveis para tipos de ativo

Você pode visualizar os subtipos de ativo que estão disponíveis para os tipos de ativos que você gerencia. Se o componente Organização estiver ativado na solução, você visualizará e gerenciará os subtipos de ativo para cada organização separadamente.

Acesse a página Detalhe do tipo de ativo:
1.
Faça login no Console do administrador da solução: https://appliance_hostname/admin. Ou, se a opção Mostrar menu da organização no cabeçalho administrativo estiver ativada nas Configurações gerais da solução, selecione uma organização na lista suspensa no canto superior direito da página, ao lado das informações de login.
2.
Na barra de navegação esquerda, clique em Gerenciamento de ativos e em Tipos de ativo.
3.
Exiba a página Detalhe do tipo de ativo executando um dos seguintes procedimentos:
Selecione Escolher ação > Novo.
Visualização de subtipos de ativo na página Ativos

Você pode utilizar o menu Exibir por para classificar a página Ativos de acordo com seus subtipos.

a.
Faça login no Console do administrador da solução: https://appliance_hostname/admin. Ou, se a opção Mostrar menu da organização no cabeçalho administrativo estiver ativada nas Configurações gerais da solução, selecione uma organização na lista suspensa no canto superior direito da página, ao lado das informações de login.
b.
Na barra de navegação esquerda, clique em Gerenciamento de ativos e, em seguida, clique em Ativos.
A coluna Subtipos mostra as atribuições de subtipos para ativos. Nenhum indica que o ativo não está atribuído a um subtipo.
2.
Para visualizar os subtipos atribuídos a um tipo específico de ativo, vá até o menu Exibir por na parte superior direita e selecione um tipo de ativo.
3.
Para visualizar um único subtipo de um tipo de ativo, vá até o menu Exibir por, selecione um tipo de ativo e, em seguida, um subtipo.
Os campos relacionados ao subtipo, tais como Nível de tinta para um subtipo Impressora, são exibidos como colunas na página Ativos.
Atribuir ou alterar Subtipos de ativo de dispositivo na página Dispositivos

Se você tiver Ativos de dispositivo que não estão atribuídos a subtipos, é possível atribui-los ou alterar suas atribuições de subtipo na página Dispositivos, desde que esses dispositivos não sejam SNMP (Protocolo simples de gerenciamento de rede). Subtipos para dispositivos SNMP devem ser atribuídos quando estes forem configurados pela primeira vez.

Você tem ativos existentes de dispositivo em um inventário da solução e criou subtipos para o Tipo de ativo de dispositivo. Consulte Adicionar Subtipos de ativos e selecionar as preferências da página Detalhes do dispositivo.

Important:
 
1.
Faça login no Console do administrador da solução: https://appliance_hostname/admin. Ou, se a opção Mostrar menu da organização no cabeçalho administrativo estiver ativada nas Configurações gerais da solução, selecione uma organização na lista suspensa no canto superior direito da página, ao lado das informações de login.
2.
Selecione Inventário > Dispositivos para exibir a página Dispositivos.
a.
Clique na guia Filtro acima da lista à direita para exibir o painel Filtro.
c.
Clique em Pesquisar.
Tip:
 
DICA: Você também pode usar a lista suspensa Exibir por para identificar os dispositivos que pertencem a um Subtipo de ativo específico.
5.
Selecione Escolher ação > Alterar subtipo para.
O subtipo é selecionado e a alteração é refletida na página Detalhes de dispositivo da próxima vez que o inventário for relatado para o dispositivo.
Atribuir os ativos a subtipos ou alterar as atribuições de subtipo na página Ativos

Se você tiver ativos que não estão atribuídos a Subtipos de ativo, é possível atribui-los ou alterar seus subtipos na página Ativos, desde que esses dispositivos não sejam SNMP (Protocolo simples de gerenciamento de rede). Subtipos para dispositivos SNMP devem ser atribuídos quando estes forem configurados pela primeira vez.

Você tem ativos existentes em um inventário da solução e criou subtipos para os Tipos de ativo. Consulte Adicionar Subtipos de ativos e selecionar as preferências da página Detalhes do dispositivo.

Important:
 
1.
a.
Faça login no Console do administrador da solução: https://appliance_hostname/admin. Ou, se a opção Mostrar menu da organização no cabeçalho administrativo estiver ativada nas Configurações gerais da solução, selecione uma organização na lista suspensa no canto superior direito da página, ao lado das informações de login.
b.
Na barra de navegação esquerda, clique em Gerenciamento de ativos e, em seguida, clique em Ativos.
a.
Clique na guia Filtro acima da lista à direita para exibir o painel Filtro.
c.
Clique em Pesquisar.
Tip:
 
DICA: Você também pode usar a lista suspensa Exibir por para identificar os ativos que pertencem a um Subtipo de ativo específico.
4.
Selecione Exibir por > Tipo de ativo > Dispositivo e selecione uma das entradas disponíveis na lista. Por exemplo, para exibir todos os ativos do dispositivo, selecione Todos os subtipos de dispositivos.
5.
Selecione Escolher ação > Alterar subtipo para.
Atualizar manualmente campos personalizados de ativo

Você pode atualizar manualmente campos personalizados de ativo conforme necessário. Isso é útil quando você tem informações de ativo que não podem ser coletadas automaticamente, ou informações complementares que deseja rastrear com um ativo.

Você adicionou subtipos de ativo personalizados ou campos personalizados de ativo.

Tip:
 
1.
Acesse a página Detalhes do ativo:
a.
Faça login no Console do administrador da solução: https://appliance_hostname/admin. Ou, se a opção Mostrar menu da organização no cabeçalho administrativo estiver ativada nas Configurações gerais da solução, selecione uma organização na lista suspensa no canto superior direito da página, ao lado das informações de login.
b.
Na barra de navegação esquerda, clique em Gerenciamento de ativos e, em seguida, clique em Ativos.
3.
Clique em Salvar.
Exclusão de Subtipos de ativo

Você pode excluir Subtipos de ativos, desde que não haja ativos atribuídos a esses subtipos.

Há alguns subtipos que não têm ativos atribuídos a eles.

1.
Acesse a página Detalhe do tipo de ativo:
a.
Faça login no Console do administrador da solução: https://appliance_hostname/admin. Ou, se a opção Mostrar menu da organização no cabeçalho administrativo estiver ativada nas Configurações gerais da solução, selecione uma organização na lista suspensa no canto superior direito da página, ao lado das informações de login.
b.
Na barra de navegação esquerda, clique em Gerenciamento de ativos e em Tipos de ativo.
2.
Na seção Subtipos, clique no botão Excluir próximo ao subtipo que deseja editar: .

Visualizar subtipos disponíveis para tipos de ativo

Sobre os Subtipos de ativo, campos personalizados e preferências de detalhe de dispositivo

Os Subtipos de ativo são subcategorias de ativos que você pode adicionar a qualquer Tipo de ativo, inclusive Tipos de ativos personalizados. Isso permite identificar e gerenciar os subtipos dos ativos, como, Ativos de dispositivo que são computadores, impressoras ou roteadores, e Ativos de software que podem ser executados em sistemas Windows, Mac ou Linux no inventário da solução.

Os Subtipos de ativo herdam os campos do Tipo de ativo, e é possível adicionar campos personalizados para permitir que o processo do inventário da solução colete informações relevantes sobre o Subtipo de ativo. Por exemplo, você pode adicionar o Subtipo de ativo Impressora ao Tipo de ativo Dispositivo. Em seguida, você pode adicionar um campo personalizado ao subtipo Impressoras, como Toner. O campo Toner estará disponível então para Ativos de dispositivo com o subtipo Impressora.

Além disso, você pode optar por exibir ou ocultar os detalhes que são mostrados para cada Subtipo de ativo de dispositivo na página Detalhe de dispositivo. Por exemplo, você pode ocultar informações que sejam irrelevantes para impressoras, tais como Programas instalados, Software descoberto e Software medido, na página Detalhe de dispositivo dos ativos com o subtipo Impressora.

Fluxo de trabalho para a utilização de Subtipos de ativo com dispositivos SNMP

Para utilizar Subtipos de ativos, você precisa adicioná-los, e quaisquer campos personalizados que desejar utilizar, a seus Tipos de ativo. Para preencher os campos com dados de dispositivos SNMP (Protocolo simples de gerenciamento de rede), você também pode adicionar identificadores de objeto (OIDs) a campos personalizados.

O fluxo de trabalho para a utilização de Subtipos de ativo com dispositivos SNMP inclui as seguintes tarefas:

Important:
 
3.
Opcional: Preencher os campos:
Adicionar Subtipos de ativos e selecionar as preferências da página Detalhes do dispositivo

Você pode adicionar Subtipos de ativo a qualquer Tipo de ativo, incluindo Tipos de ativos personalizados, e você pode adicionar campos personalizados para cada Subtipo de ativo.

Além disso, você pode escolher quais campos exibir na página Detalhes do dispositivo e as seções onde você quer que os campos apareçam. Isso permite personalizar a página Detalhes do dispositivo e enfatizar as informações mais importantes.

1.
Acesse a página Detalhe do tipo de ativo:
a.
Faça login no Console do administrador da solução: https://appliance_hostname/admin. Ou, se a opção Mostrar menu da organização no cabeçalho administrativo estiver ativada nas Configurações gerais da solução, selecione uma organização na lista suspensa no canto superior direito da página, ao lado das informações de login.
b.
Na barra de navegação esquerda, clique em Gerenciamento de ativos e em Tipos de ativo.
c.
Exiba a página Detalhe do tipo de ativo executando um dos seguintes procedimentos:
Selecione Escolher ação > Novo.
2.
Na guia Subtipos, clique em Adicionar subtipo.
NOTA: Em uma instalação padrão, Ativos do dispositivo incluem dois subtipos de ativos para dispositivos de impressora: Impressora a laser: Impressoras coloridas e a laser: Monocromática. Cada um desses subtipos fornece um conjunto comum de campos que se aplicam à maioria das impressoras. O equipamento também vem com um conjunto de modelos de impressora para modelos típicos de impressora compatíveis com SNMP, com base nesses subtipos de ativos. Você pode editar esses modelos ou adicionar novos modelos, conforme necessário. Quando você aplica um modelo de impressora a um dispositivo, os dados definidos no modelo, como níveis de toner ou descrições, são coletados para a impressora no próximo ciclo de inventário. Para obter mais informações, consulte Sobre modelos de impressora.
A página Detalhes do subtipo de ativo é exibida. A seção Campos herdados exibe os campos disponíveis para o Subtipo de ativo, pois eles foram adicionados ao Tipo de ativo. Os Campos herdados são ocultos por padrão. É necessário clicar no link Campos herdados para exibir o campo.

Opção

Descrição

Nome

O nome do Subtipo de ativo. Este nome é exibido na lista na página Detalhes do tipo de ativo.

Padrão

Se você deseja usar o Subtipo de ativo como padrão para novos ativos do tipo selecionado. Se você marcar essa caixa de seleção, os novos ativos do tipo selecionado serão automaticamente atribuídos a este Subtipo de ativo. É possível alterar essa configuração a qualquer momento.

4.
Na seção Campos do subtipo, clique no botão Adicionar na linha de cabeçalho do lado direito da tabela: .

Item

Descrição

Nome

O nome do Subtipo de ativo. Este nome identifica o Subtipo de ativo na página Detalhes do ativo.

Valores disponíveis

Os valores que aparecem em campos que contêm listas de valores. Esse campo é ativado quando você seleciona Seleção única ou Seleção múltipla na lista suspensa Tipo. Se você escolher Seleção única ou Seleção múltipla, deverá inserir pelo menos um valor nesse campo. Para usar valores múltiplos, separe cada valor com uma vírgula.

Valores padrão

O valor que aparece no campo por padrão. Se você escolher Seleção única ou Seleção múltipla na lista suspensa Tipo, deverá digitar um dos valores exibidos no campo Valores disponíveis.

Obrigatório

Define se o campo é obrigatório ou opcional. Se essa caixa de seleção estiver marcada, o usuário deverá inserir um valor no campo ao criar ativos do tipo selecionado.

Tipo

O tipo de campo. Os tipos de campo incluem:

Anexo: permite que os usuários adicionem anexos ao ativo.
Moeda: usado para valores monetários.
Catálogo de software: permite que os usuários associem o ativo a um aplicativo no catálogo de software.
Distribuidor: permite que o usuário associe as informações do autor da publicação de um aplicativo ao ativo.
Data: usado para informações de calendário.
Rótulo: permite que os usuários associem um rótulo ao ativo.
Localidade: permite que os usuários associem uma localidade ao ativo.
Link: usado para links de Internet. Os links devem ser URLs válidos, como http://quest.com.
Seleção múltipla: exibe uma lista em que diversos valores podem ser selecionados. O comprimento máximo de cada valor é 255 caracteres.
Notas: usado para informações adicionais.
Número: Usado para valores numéricos expressos como números inteiros.
Pai: permite que o ativo aponte para o mesmo tipo de ativo em uma relação primário/secundário. Por exemplo, você pode permitir que vários tipos de localização tenham uma conexão Pai, permitindo que "Nova York" aponte para uma localidade na América do Norte. Este pode então ser usado no sistema de relatórios para mostrar todos os ativos na América do Norte.
Seleção única: exibe uma lista de valores em que apenas um único valor pode ser selecionado. O comprimento máximo de cada valor é 255 caracteres.
Texto: usado para textos adicionais. O comprimento máximo é 255 caracteres.
Carimbo de data e hora: usado para adicionar um dia e um horário ao registro.
Usuário: usado para associar registros de usuário a um ativo.
Ativos Tipo de ativo: Usado para especificar as relações entre os Tipos de ativos.

Multisseleção

Define se o tipo de ativo aponta para outros ativos. Uma caixa de seleção é ativada quando você seleciona Ativos Tipo de ativo na lista suspensa Tipo. Marque a caixa de seleção para permitir que esse campo personalizado aponte para vários registros.

Por exemplo, talvez você deseje que um campo aponte para vários dispositivos que são aprovados para determinada licença. Nesse caso, você deve marcar a caixa de seleção. Para criar um único campo de relação, como uma impressora usada apenas por um departamento, desmarque a caixa de seleção.

Seção do dispositivo

O local, na página Detalhes do dispositivo, onde o campo é reportado. Por exemplo, se você estiver criando um Subtipo de ativo de impressora, com um campo chamado Nível de toner, poderá selecionar Hardware, pois esse campo está relacionado ao hardware da impressora. No entanto, você pode escolher qualquer seção da lista suspensa para qualquer campo.

6.
Clique em Salvar no fim da linha.
a.
Role para baixo até Subtipo, Detalhes do dispositivo: Mostrar/ocultar seções.
Para um subtipo de impressora, você pode desejar exibir Informações de inventário, como Hardware, Impressoras, Interfaces de rede e Dados de SNMP.
Para um subtipo de impressora, você pode querer ocultar as seções Software e Dell Command | Monitor, pois elas não são relevantes para impressoras.
8.
Clique em Salvar na parte inferior da página.

Para habilitar o sistema para preencher automaticamente os campos personalizados com dados da página Detalhes do dispositivo, é necessário obter os identificadores de objeto adequados e mapear os OIDs dos campos. Consulte:

Para atualizar manualmente os campos personalizados, acesse a página Detalhes do ativo. Consulte Atualizar manualmente campos personalizados de ativo.

Edição de Subtipos de ativo

É possível editar Subtipos de ativo conforme necessário. Se o componente Organização estiver ativado na solução, você pode editar subtipos de ativo para cada organização separadamente.

1.
Acesse a página Detalhe do tipo de ativo:
a.
Faça login no Console do administrador da solução: https://appliance_hostname/admin. Ou, se a opção Mostrar menu da organização no cabeçalho administrativo estiver ativada nas Configurações gerais da solução, selecione uma organização na lista suspensa no canto superior direito da página, ao lado das informações de login.
b.
Na barra de navegação esquerda, clique em Gerenciamento de ativos e em Tipos de ativo.
2.
Na guia Subtipos, clique no botão Editar próximo ao subtipo que você deseja editar: .
A página Detalhes do subtipo de ativo é exibida. Para obter mais informações sobre opções disponíveis para subtipos de ativo, consulte Adicionar Subtipos de ativos e selecionar as preferências da página Detalhes do dispositivo.
3.
Clique em Salvar no final da linha e em Salvar no final da página.
Definir um Subtipo de ativo como padrão

Para atribuir automaticamente novos ativos para um subtipo, você pode marcar um Subtipo de ativo como padrão.

1.
Acesse a página Detalhe do tipo de ativo:
a.
Faça login no Console do administrador da solução: https://appliance_hostname/admin. Ou, se a opção Mostrar menu da organização no cabeçalho administrativo estiver ativada nas Configurações gerais da solução, selecione uma organização na lista suspensa no canto superior direito da página, ao lado das informações de login.
b.
Na barra de navegação esquerda, clique em Gerenciamento de ativos e em Tipos de ativo.
c.
Exiba a página Detalhe do tipo de ativo executando um dos seguintes procedimentos:
Selecione Escolher ação > Novo.
2.
Na guia Subtipos, clique no botão Editar próximo ao subtipo que você deseja editar: .
A página Detalhes do subtipo de ativo é exibida.
4.
Clique em Salvar no final da linha e em Salvar no final da página.
Visualizar subtipos disponíveis para tipos de ativo

Você pode visualizar os subtipos de ativo que estão disponíveis para os tipos de ativos que você gerencia. Se o componente Organização estiver ativado na solução, você visualizará e gerenciará os subtipos de ativo para cada organização separadamente.

Acesse a página Detalhe do tipo de ativo:
1.
Faça login no Console do administrador da solução: https://appliance_hostname/admin. Ou, se a opção Mostrar menu da organização no cabeçalho administrativo estiver ativada nas Configurações gerais da solução, selecione uma organização na lista suspensa no canto superior direito da página, ao lado das informações de login.
2.
Na barra de navegação esquerda, clique em Gerenciamento de ativos e em Tipos de ativo.
3.
Exiba a página Detalhe do tipo de ativo executando um dos seguintes procedimentos:
Selecione Escolher ação > Novo.
Visualização de subtipos de ativo na página Ativos

Você pode utilizar o menu Exibir por para classificar a página Ativos de acordo com seus subtipos.

a.
Faça login no Console do administrador da solução: https://appliance_hostname/admin. Ou, se a opção Mostrar menu da organização no cabeçalho administrativo estiver ativada nas Configurações gerais da solução, selecione uma organização na lista suspensa no canto superior direito da página, ao lado das informações de login.
b.
Na barra de navegação esquerda, clique em Gerenciamento de ativos e, em seguida, clique em Ativos.
A coluna Subtipos mostra as atribuições de subtipos para ativos. Nenhum indica que o ativo não está atribuído a um subtipo.
2.
Para visualizar os subtipos atribuídos a um tipo específico de ativo, vá até o menu Exibir por na parte superior direita e selecione um tipo de ativo.
3.
Para visualizar um único subtipo de um tipo de ativo, vá até o menu Exibir por, selecione um tipo de ativo e, em seguida, um subtipo.
Os campos relacionados ao subtipo, tais como Nível de tinta para um subtipo Impressora, são exibidos como colunas na página Ativos.
Atribuir ou alterar Subtipos de ativo de dispositivo na página Dispositivos

Se você tiver Ativos de dispositivo que não estão atribuídos a subtipos, é possível atribui-los ou alterar suas atribuições de subtipo na página Dispositivos, desde que esses dispositivos não sejam SNMP (Protocolo simples de gerenciamento de rede). Subtipos para dispositivos SNMP devem ser atribuídos quando estes forem configurados pela primeira vez.

Você tem ativos existentes de dispositivo em um inventário da solução e criou subtipos para o Tipo de ativo de dispositivo. Consulte Adicionar Subtipos de ativos e selecionar as preferências da página Detalhes do dispositivo.

Important:
 
1.
Faça login no Console do administrador da solução: https://appliance_hostname/admin. Ou, se a opção Mostrar menu da organização no cabeçalho administrativo estiver ativada nas Configurações gerais da solução, selecione uma organização na lista suspensa no canto superior direito da página, ao lado das informações de login.
2.
Selecione Inventário > Dispositivos para exibir a página Dispositivos.
a.
Clique na guia Filtro acima da lista à direita para exibir o painel Filtro.
c.
Clique em Pesquisar.
Tip:
 
DICA: Você também pode usar a lista suspensa Exibir por para identificar os dispositivos que pertencem a um Subtipo de ativo específico.
5.
Selecione Escolher ação > Alterar subtipo para.
O subtipo é selecionado e a alteração é refletida na página Detalhes de dispositivo da próxima vez que o inventário for relatado para o dispositivo.
Atribuir os ativos a subtipos ou alterar as atribuições de subtipo na página Ativos

Se você tiver ativos que não estão atribuídos a Subtipos de ativo, é possível atribui-los ou alterar seus subtipos na página Ativos, desde que esses dispositivos não sejam SNMP (Protocolo simples de gerenciamento de rede). Subtipos para dispositivos SNMP devem ser atribuídos quando estes forem configurados pela primeira vez.

Você tem ativos existentes em um inventário da solução e criou subtipos para os Tipos de ativo. Consulte Adicionar Subtipos de ativos e selecionar as preferências da página Detalhes do dispositivo.

Important:
 
1.
a.
Faça login no Console do administrador da solução: https://appliance_hostname/admin. Ou, se a opção Mostrar menu da organização no cabeçalho administrativo estiver ativada nas Configurações gerais da solução, selecione uma organização na lista suspensa no canto superior direito da página, ao lado das informações de login.
b.
Na barra de navegação esquerda, clique em Gerenciamento de ativos e, em seguida, clique em Ativos.
a.
Clique na guia Filtro acima da lista à direita para exibir o painel Filtro.
c.
Clique em Pesquisar.
Tip:
 
DICA: Você também pode usar a lista suspensa Exibir por para identificar os ativos que pertencem a um Subtipo de ativo específico.
4.
Selecione Exibir por > Tipo de ativo > Dispositivo e selecione uma das entradas disponíveis na lista. Por exemplo, para exibir todos os ativos do dispositivo, selecione Todos os subtipos de dispositivos.
5.
Selecione Escolher ação > Alterar subtipo para.
Atualizar manualmente campos personalizados de ativo

Você pode atualizar manualmente campos personalizados de ativo conforme necessário. Isso é útil quando você tem informações de ativo que não podem ser coletadas automaticamente, ou informações complementares que deseja rastrear com um ativo.

Você adicionou subtipos de ativo personalizados ou campos personalizados de ativo.

Tip:
 
1.
Acesse a página Detalhes do ativo:
a.
Faça login no Console do administrador da solução: https://appliance_hostname/admin. Ou, se a opção Mostrar menu da organização no cabeçalho administrativo estiver ativada nas Configurações gerais da solução, selecione uma organização na lista suspensa no canto superior direito da página, ao lado das informações de login.
b.
Na barra de navegação esquerda, clique em Gerenciamento de ativos e, em seguida, clique em Ativos.
3.
Clique em Salvar.
Exclusão de Subtipos de ativo

Você pode excluir Subtipos de ativos, desde que não haja ativos atribuídos a esses subtipos.

Há alguns subtipos que não têm ativos atribuídos a eles.

1.
Acesse a página Detalhe do tipo de ativo:
a.
Faça login no Console do administrador da solução: https://appliance_hostname/admin. Ou, se a opção Mostrar menu da organização no cabeçalho administrativo estiver ativada nas Configurações gerais da solução, selecione uma organização na lista suspensa no canto superior direito da página, ao lado das informações de login.
b.
Na barra de navegação esquerda, clique em Gerenciamento de ativos e em Tipos de ativo.
2.
Na seção Subtipos, clique no botão Excluir próximo ao subtipo que deseja editar: .

Visualização de subtipos de ativo na página Ativos

Sobre os Subtipos de ativo, campos personalizados e preferências de detalhe de dispositivo

Os Subtipos de ativo são subcategorias de ativos que você pode adicionar a qualquer Tipo de ativo, inclusive Tipos de ativos personalizados. Isso permite identificar e gerenciar os subtipos dos ativos, como, Ativos de dispositivo que são computadores, impressoras ou roteadores, e Ativos de software que podem ser executados em sistemas Windows, Mac ou Linux no inventário da solução.

Os Subtipos de ativo herdam os campos do Tipo de ativo, e é possível adicionar campos personalizados para permitir que o processo do inventário da solução colete informações relevantes sobre o Subtipo de ativo. Por exemplo, você pode adicionar o Subtipo de ativo Impressora ao Tipo de ativo Dispositivo. Em seguida, você pode adicionar um campo personalizado ao subtipo Impressoras, como Toner. O campo Toner estará disponível então para Ativos de dispositivo com o subtipo Impressora.

Além disso, você pode optar por exibir ou ocultar os detalhes que são mostrados para cada Subtipo de ativo de dispositivo na página Detalhe de dispositivo. Por exemplo, você pode ocultar informações que sejam irrelevantes para impressoras, tais como Programas instalados, Software descoberto e Software medido, na página Detalhe de dispositivo dos ativos com o subtipo Impressora.

Fluxo de trabalho para a utilização de Subtipos de ativo com dispositivos SNMP

Para utilizar Subtipos de ativos, você precisa adicioná-los, e quaisquer campos personalizados que desejar utilizar, a seus Tipos de ativo. Para preencher os campos com dados de dispositivos SNMP (Protocolo simples de gerenciamento de rede), você também pode adicionar identificadores de objeto (OIDs) a campos personalizados.

O fluxo de trabalho para a utilização de Subtipos de ativo com dispositivos SNMP inclui as seguintes tarefas:

Important:
 
3.
Opcional: Preencher os campos:
Adicionar Subtipos de ativos e selecionar as preferências da página Detalhes do dispositivo

Você pode adicionar Subtipos de ativo a qualquer Tipo de ativo, incluindo Tipos de ativos personalizados, e você pode adicionar campos personalizados para cada Subtipo de ativo.

Além disso, você pode escolher quais campos exibir na página Detalhes do dispositivo e as seções onde você quer que os campos apareçam. Isso permite personalizar a página Detalhes do dispositivo e enfatizar as informações mais importantes.

1.
Acesse a página Detalhe do tipo de ativo:
a.
Faça login no Console do administrador da solução: https://appliance_hostname/admin. Ou, se a opção Mostrar menu da organização no cabeçalho administrativo estiver ativada nas Configurações gerais da solução, selecione uma organização na lista suspensa no canto superior direito da página, ao lado das informações de login.
b.
Na barra de navegação esquerda, clique em Gerenciamento de ativos e em Tipos de ativo.
c.
Exiba a página Detalhe do tipo de ativo executando um dos seguintes procedimentos:
Selecione Escolher ação > Novo.
2.
Na guia Subtipos, clique em Adicionar subtipo.
NOTA: Em uma instalação padrão, Ativos do dispositivo incluem dois subtipos de ativos para dispositivos de impressora: Impressora a laser: Impressoras coloridas e a laser: Monocromática. Cada um desses subtipos fornece um conjunto comum de campos que se aplicam à maioria das impressoras. O equipamento também vem com um conjunto de modelos de impressora para modelos típicos de impressora compatíveis com SNMP, com base nesses subtipos de ativos. Você pode editar esses modelos ou adicionar novos modelos, conforme necessário. Quando você aplica um modelo de impressora a um dispositivo, os dados definidos no modelo, como níveis de toner ou descrições, são coletados para a impressora no próximo ciclo de inventário. Para obter mais informações, consulte Sobre modelos de impressora.
A página Detalhes do subtipo de ativo é exibida. A seção Campos herdados exibe os campos disponíveis para o Subtipo de ativo, pois eles foram adicionados ao Tipo de ativo. Os Campos herdados são ocultos por padrão. É necessário clicar no link Campos herdados para exibir o campo.

Opção

Descrição

Nome

O nome do Subtipo de ativo. Este nome é exibido na lista na página Detalhes do tipo de ativo.

Padrão

Se você deseja usar o Subtipo de ativo como padrão para novos ativos do tipo selecionado. Se você marcar essa caixa de seleção, os novos ativos do tipo selecionado serão automaticamente atribuídos a este Subtipo de ativo. É possível alterar essa configuração a qualquer momento.

4.
Na seção Campos do subtipo, clique no botão Adicionar na linha de cabeçalho do lado direito da tabela: .

Item

Descrição

Nome

O nome do Subtipo de ativo. Este nome identifica o Subtipo de ativo na página Detalhes do ativo.

Valores disponíveis

Os valores que aparecem em campos que contêm listas de valores. Esse campo é ativado quando você seleciona Seleção única ou Seleção múltipla na lista suspensa Tipo. Se você escolher Seleção única ou Seleção múltipla, deverá inserir pelo menos um valor nesse campo. Para usar valores múltiplos, separe cada valor com uma vírgula.

Valores padrão

O valor que aparece no campo por padrão. Se você escolher Seleção única ou Seleção múltipla na lista suspensa Tipo, deverá digitar um dos valores exibidos no campo Valores disponíveis.

Obrigatório

Define se o campo é obrigatório ou opcional. Se essa caixa de seleção estiver marcada, o usuário deverá inserir um valor no campo ao criar ativos do tipo selecionado.

Tipo

O tipo de campo. Os tipos de campo incluem:

Anexo: permite que os usuários adicionem anexos ao ativo.
Moeda: usado para valores monetários.
Catálogo de software: permite que os usuários associem o ativo a um aplicativo no catálogo de software.
Distribuidor: permite que o usuário associe as informações do autor da publicação de um aplicativo ao ativo.
Data: usado para informações de calendário.
Rótulo: permite que os usuários associem um rótulo ao ativo.
Localidade: permite que os usuários associem uma localidade ao ativo.
Link: usado para links de Internet. Os links devem ser URLs válidos, como http://quest.com.
Seleção múltipla: exibe uma lista em que diversos valores podem ser selecionados. O comprimento máximo de cada valor é 255 caracteres.
Notas: usado para informações adicionais.
Número: Usado para valores numéricos expressos como números inteiros.
Pai: permite que o ativo aponte para o mesmo tipo de ativo em uma relação primário/secundário. Por exemplo, você pode permitir que vários tipos de localização tenham uma conexão Pai, permitindo que "Nova York" aponte para uma localidade na América do Norte. Este pode então ser usado no sistema de relatórios para mostrar todos os ativos na América do Norte.
Seleção única: exibe uma lista de valores em que apenas um único valor pode ser selecionado. O comprimento máximo de cada valor é 255 caracteres.
Texto: usado para textos adicionais. O comprimento máximo é 255 caracteres.
Carimbo de data e hora: usado para adicionar um dia e um horário ao registro.
Usuário: usado para associar registros de usuário a um ativo.
Ativos Tipo de ativo: Usado para especificar as relações entre os Tipos de ativos.

Multisseleção

Define se o tipo de ativo aponta para outros ativos. Uma caixa de seleção é ativada quando você seleciona Ativos Tipo de ativo na lista suspensa Tipo. Marque a caixa de seleção para permitir que esse campo personalizado aponte para vários registros.

Por exemplo, talvez você deseje que um campo aponte para vários dispositivos que são aprovados para determinada licença. Nesse caso, você deve marcar a caixa de seleção. Para criar um único campo de relação, como uma impressora usada apenas por um departamento, desmarque a caixa de seleção.

Seção do dispositivo

O local, na página Detalhes do dispositivo, onde o campo é reportado. Por exemplo, se você estiver criando um Subtipo de ativo de impressora, com um campo chamado Nível de toner, poderá selecionar Hardware, pois esse campo está relacionado ao hardware da impressora. No entanto, você pode escolher qualquer seção da lista suspensa para qualquer campo.

6.
Clique em Salvar no fim da linha.
a.
Role para baixo até Subtipo, Detalhes do dispositivo: Mostrar/ocultar seções.
Para um subtipo de impressora, você pode desejar exibir Informações de inventário, como Hardware, Impressoras, Interfaces de rede e Dados de SNMP.
Para um subtipo de impressora, você pode querer ocultar as seções Software e Dell Command | Monitor, pois elas não são relevantes para impressoras.
8.
Clique em Salvar na parte inferior da página.

Para habilitar o sistema para preencher automaticamente os campos personalizados com dados da página Detalhes do dispositivo, é necessário obter os identificadores de objeto adequados e mapear os OIDs dos campos. Consulte:

Para atualizar manualmente os campos personalizados, acesse a página Detalhes do ativo. Consulte Atualizar manualmente campos personalizados de ativo.

Edição de Subtipos de ativo

É possível editar Subtipos de ativo conforme necessário. Se o componente Organização estiver ativado na solução, você pode editar subtipos de ativo para cada organização separadamente.

1.
Acesse a página Detalhe do tipo de ativo:
a.
Faça login no Console do administrador da solução: https://appliance_hostname/admin. Ou, se a opção Mostrar menu da organização no cabeçalho administrativo estiver ativada nas Configurações gerais da solução, selecione uma organização na lista suspensa no canto superior direito da página, ao lado das informações de login.
b.
Na barra de navegação esquerda, clique em Gerenciamento de ativos e em Tipos de ativo.
2.
Na guia Subtipos, clique no botão Editar próximo ao subtipo que você deseja editar: .
A página Detalhes do subtipo de ativo é exibida. Para obter mais informações sobre opções disponíveis para subtipos de ativo, consulte Adicionar Subtipos de ativos e selecionar as preferências da página Detalhes do dispositivo.
3.
Clique em Salvar no final da linha e em Salvar no final da página.
Definir um Subtipo de ativo como padrão

Para atribuir automaticamente novos ativos para um subtipo, você pode marcar um Subtipo de ativo como padrão.

1.
Acesse a página Detalhe do tipo de ativo:
a.
Faça login no Console do administrador da solução: https://appliance_hostname/admin. Ou, se a opção Mostrar menu da organização no cabeçalho administrativo estiver ativada nas Configurações gerais da solução, selecione uma organização na lista suspensa no canto superior direito da página, ao lado das informações de login.
b.
Na barra de navegação esquerda, clique em Gerenciamento de ativos e em Tipos de ativo.
c.
Exiba a página Detalhe do tipo de ativo executando um dos seguintes procedimentos:
Selecione Escolher ação > Novo.
2.
Na guia Subtipos, clique no botão Editar próximo ao subtipo que você deseja editar: .
A página Detalhes do subtipo de ativo é exibida.
4.
Clique em Salvar no final da linha e em Salvar no final da página.
Visualizar subtipos disponíveis para tipos de ativo

Você pode visualizar os subtipos de ativo que estão disponíveis para os tipos de ativos que você gerencia. Se o componente Organização estiver ativado na solução, você visualizará e gerenciará os subtipos de ativo para cada organização separadamente.

Acesse a página Detalhe do tipo de ativo:
1.
Faça login no Console do administrador da solução: https://appliance_hostname/admin. Ou, se a opção Mostrar menu da organização no cabeçalho administrativo estiver ativada nas Configurações gerais da solução, selecione uma organização na lista suspensa no canto superior direito da página, ao lado das informações de login.
2.
Na barra de navegação esquerda, clique em Gerenciamento de ativos e em Tipos de ativo.
3.
Exiba a página Detalhe do tipo de ativo executando um dos seguintes procedimentos:
Selecione Escolher ação > Novo.
Visualização de subtipos de ativo na página Ativos

Você pode utilizar o menu Exibir por para classificar a página Ativos de acordo com seus subtipos.

a.
Faça login no Console do administrador da solução: https://appliance_hostname/admin. Ou, se a opção Mostrar menu da organização no cabeçalho administrativo estiver ativada nas Configurações gerais da solução, selecione uma organização na lista suspensa no canto superior direito da página, ao lado das informações de login.
b.
Na barra de navegação esquerda, clique em Gerenciamento de ativos e, em seguida, clique em Ativos.
A coluna Subtipos mostra as atribuições de subtipos para ativos. Nenhum indica que o ativo não está atribuído a um subtipo.
2.
Para visualizar os subtipos atribuídos a um tipo específico de ativo, vá até o menu Exibir por na parte superior direita e selecione um tipo de ativo.
3.
Para visualizar um único subtipo de um tipo de ativo, vá até o menu Exibir por, selecione um tipo de ativo e, em seguida, um subtipo.
Os campos relacionados ao subtipo, tais como Nível de tinta para um subtipo Impressora, são exibidos como colunas na página Ativos.
Atribuir ou alterar Subtipos de ativo de dispositivo na página Dispositivos

Se você tiver Ativos de dispositivo que não estão atribuídos a subtipos, é possível atribui-los ou alterar suas atribuições de subtipo na página Dispositivos, desde que esses dispositivos não sejam SNMP (Protocolo simples de gerenciamento de rede). Subtipos para dispositivos SNMP devem ser atribuídos quando estes forem configurados pela primeira vez.

Você tem ativos existentes de dispositivo em um inventário da solução e criou subtipos para o Tipo de ativo de dispositivo. Consulte Adicionar Subtipos de ativos e selecionar as preferências da página Detalhes do dispositivo.

Important:
 
1.
Faça login no Console do administrador da solução: https://appliance_hostname/admin. Ou, se a opção Mostrar menu da organização no cabeçalho administrativo estiver ativada nas Configurações gerais da solução, selecione uma organização na lista suspensa no canto superior direito da página, ao lado das informações de login.
2.
Selecione Inventário > Dispositivos para exibir a página Dispositivos.
a.
Clique na guia Filtro acima da lista à direita para exibir o painel Filtro.
c.
Clique em Pesquisar.
Tip:
 
DICA: Você também pode usar a lista suspensa Exibir por para identificar os dispositivos que pertencem a um Subtipo de ativo específico.
5.
Selecione Escolher ação > Alterar subtipo para.
O subtipo é selecionado e a alteração é refletida na página Detalhes de dispositivo da próxima vez que o inventário for relatado para o dispositivo.
Atribuir os ativos a subtipos ou alterar as atribuições de subtipo na página Ativos

Se você tiver ativos que não estão atribuídos a Subtipos de ativo, é possível atribui-los ou alterar seus subtipos na página Ativos, desde que esses dispositivos não sejam SNMP (Protocolo simples de gerenciamento de rede). Subtipos para dispositivos SNMP devem ser atribuídos quando estes forem configurados pela primeira vez.

Você tem ativos existentes em um inventário da solução e criou subtipos para os Tipos de ativo. Consulte Adicionar Subtipos de ativos e selecionar as preferências da página Detalhes do dispositivo.

Important:
 
1.
a.
Faça login no Console do administrador da solução: https://appliance_hostname/admin. Ou, se a opção Mostrar menu da organização no cabeçalho administrativo estiver ativada nas Configurações gerais da solução, selecione uma organização na lista suspensa no canto superior direito da página, ao lado das informações de login.
b.
Na barra de navegação esquerda, clique em Gerenciamento de ativos e, em seguida, clique em Ativos.
a.
Clique na guia Filtro acima da lista à direita para exibir o painel Filtro.
c.
Clique em Pesquisar.
Tip:
 
DICA: Você também pode usar a lista suspensa Exibir por para identificar os ativos que pertencem a um Subtipo de ativo específico.
4.
Selecione Exibir por > Tipo de ativo > Dispositivo e selecione uma das entradas disponíveis na lista. Por exemplo, para exibir todos os ativos do dispositivo, selecione Todos os subtipos de dispositivos.
5.
Selecione Escolher ação > Alterar subtipo para.
Atualizar manualmente campos personalizados de ativo

Você pode atualizar manualmente campos personalizados de ativo conforme necessário. Isso é útil quando você tem informações de ativo que não podem ser coletadas automaticamente, ou informações complementares que deseja rastrear com um ativo.

Você adicionou subtipos de ativo personalizados ou campos personalizados de ativo.

Tip:
 
1.
Acesse a página Detalhes do ativo:
a.
Faça login no Console do administrador da solução: https://appliance_hostname/admin. Ou, se a opção Mostrar menu da organização no cabeçalho administrativo estiver ativada nas Configurações gerais da solução, selecione uma organização na lista suspensa no canto superior direito da página, ao lado das informações de login.
b.
Na barra de navegação esquerda, clique em Gerenciamento de ativos e, em seguida, clique em Ativos.
3.
Clique em Salvar.
Exclusão de Subtipos de ativo

Você pode excluir Subtipos de ativos, desde que não haja ativos atribuídos a esses subtipos.

Há alguns subtipos que não têm ativos atribuídos a eles.

1.
Acesse a página Detalhe do tipo de ativo:
a.
Faça login no Console do administrador da solução: https://appliance_hostname/admin. Ou, se a opção Mostrar menu da organização no cabeçalho administrativo estiver ativada nas Configurações gerais da solução, selecione uma organização na lista suspensa no canto superior direito da página, ao lado das informações de login.
b.
Na barra de navegação esquerda, clique em Gerenciamento de ativos e em Tipos de ativo.
2.
Na seção Subtipos, clique no botão Excluir próximo ao subtipo que deseja editar: .
Documents connexes

The document was helpful.

Sélectionner une évaluation

I easily found the information I needed.

Sélectionner une évaluation