Chatta subito con l'assistenza
Chat con il supporto

KACE Systems Management Appliance 13.2 Common Documents - KACE Service Desk Administrator Guide

About the KACE Service Desk Getting started
Configuring the appliance
Requirements and specifications Power-on the appliance and log in to the Administrator Console Access the Command Line Console Tracking configuration changes Configuring System-level and Admin-level General Settings Configure appliance date and time settings Managing user notifications Enable Two-Factor Authentication for all users Verifying port settings, NTP service, and website access Configuring network and security settings Configuring Agent settings Configuring session timeout and auto-refresh settings Configuring locale settings Configuring the default theme Configure data sharing preferences About DIACAP compliance requirements Configuring Mobile Device Access Enable fast switching for organizations and linked appliances Linking Quest KACE appliances Configuring history settings
Setting up and using labels to manage groups of items Configuring user accounts, LDAP authentication, and SSO Deploying the KACE Agent to managed devices Using Replication Shares Managing credentials Configuring assets
About the Asset Management component Using the Asset Management Dashboard About managing assets Adding and customizing Asset Types and maintaining asset information Managing Software assets Managing physical and logical assets Maintaining and using manual asset information Managing locations Managing contracts Managing licenses Managing purchase records
Setting up License Compliance Managing License Compliance Setting up Service Desk Configure the Cache Lifetime for Service Desk widgets Creating and managing organizations Importing and exporting appliance resources
Managing inventory
Using the Inventory Dashboard Using Device Discovery Managing device inventory
About managing devices Features available for each device management method About inventory information Tracking changes to inventory settings Managing inventory information Finding and managing devices Registering KACE Agent with the appliance Provisioning the KACE Agent Manually deploying the KACE Agent Using Agentless management Adding devices manually in the Administrator Console or by using the API Forcing inventory updates Managing MIA devices Obtaining Dell warranty information
Managing applications on the Software page Managing Software Catalog inventory
About the Software Catalog Viewing Software Catalog information Adding applications to the Software Catalog Managing License assets for Software Catalog applications Associate Managed Installations with Cataloged Software Using software metering Using Application Control Update or reinstall the Software Catalog
Managing process, startup program, and service inventory Writing custom inventory rules
Deploying packages to managed devices
Distributing software and using Wake-on-LAN Broadcasting alerts to managed devices Running scripts on managed devices Managing Mac profiles Using Task Chains
Patching devices and maintaining security
Using the Security Dashboard About patch management Subscribing to and downloading patches Creating and managing patch schedules Managing patch inventory Managing Windows Feature Updates Managing Dell devices and updates Managing Linux package upgrades Maintaining device and appliance security Manage quarantined file attachments
Using reports and scheduling notifications Monitoring servers
Getting started with server monitoring Working with monitoring profiles Managing monitoring for devices Working with alerts
Using the Service Desk
Configuring Service Desk Using the Service Desk Dashboard Managing Service Desk tickets, processes, and reports
Overview of Service Desk ticket lifecycle Creating tickets from the Administrator Console and User Console Creating and managing tickets by email Viewing tickets and managing comments, work, and attachments Merging tickets Using the ticket escalation process Using Service Desk processes Using Ticket Rules Run Service Desk reports Archiving, restoring, and deleting tickets Managing ticket deletion
Managing Service Desk ticket queues About User Downloads and Knowledge Base articles Customizing Service Desk ticket settings Configuring SMTP email servers
Maintenance and troubleshooting
Maintaining the appliance Troubleshooting the appliance
Appendixes Glossary About us Legal notices

Delete Asset Subtypes

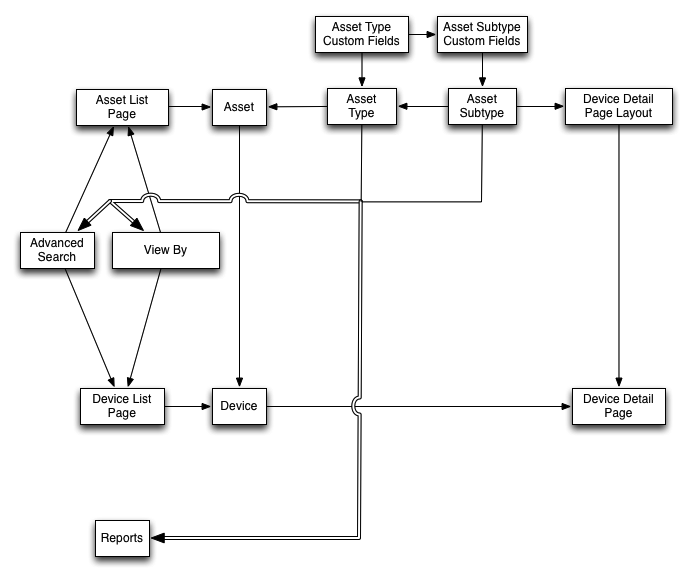
About Asset Subtypes, custom fields, and device detail preferences

Asset Subtypes are subcategories of assets that you can add to any Asset Type, including custom Asset Types. This enables you to identify and manage subtypes of assets, such as Device assets that are computers, printers, or routers, and Software assets that run on Windows, Mac, or Linux systems in the appliance inventory.

Asset Subtypes inherit the fields from the Asset Type, and you can add custom fields to enable the appliance inventory process to collect relevant information about the Asset Subtype. For example, you could add the Asset Subtype Printer to the Device Asset Type. You could then add a custom field for the Printer subtype, such as Toner. The Toner field would then be available to Device Assets with the subtype Printer.

In addition, you can choose whether to show or hide the details that appear for each Device Asset Subtype on the Device Detail page. For example, you can hide information that is irrelevant to printers, such as Installed Programs, Discovered Software, and Metered Software, from the Device Detail page of assets with the subtype Printer.

Workflow for using Asset Subtypes with SNMP devices

To use Asset Subtypes, you need to add them, and any custom fields you want to use, to your Asset Types. To populate the fields with data from SNMP (Simple Network Management Protocol) devices, you can also add object identifiers (OIDs) to the custom fields.

The workflow for using Asset Subtypes with SNMP devices includes these tasks:

Important:
 
3.
Optional: Populate the fields:
Add Asset Subtypes and select Device Detail page preferences

You can add Asset Subtypes to any Asset Type, including custom Asset Types, and you can add custom fields for each Asset Subtype.

In addition, you can choose which fields to display on the Device Detail page, and the sections where you want those fields to appear. This enables you to customize the Device Detail page and emphasize the most important information.

1.
Go to the Asset Type Detail page:
a.
Log in to the appliance Administrator Console, https://appliance_hostname/admin. Or, if the Show organization menu in admin header option is enabled in the appliance General Settings, select an organization in the drop-down list in the top-right corner of the page next to the login information.
b.
On the left navigation bar, click Asset Management, then click Asset Types.
c.
Display the Asset Type Detail page by doing one of the following:
Select Choose Action > New.
2.
In the Subtypes section, click Add Subtype.
NOTE: In a default installation, Device Assets include two Asset Subtypes for printer devices: Laser Printer: Color and Laser Printer: Monochrome. Each of these subtypes provides a common set of fields that apply to most printers. The appliance also comes with a set of printer templates for typical SNMP-enabled printer models, based on these Asset Subtypes. You can edit these templates or add new ones, as needed. When you apply a printer template to a device, the data defined in the template, such as toner levels or descriptions, is collected for the printer in the next inventory cycle. For more information, see About printer templates.
The Asset Subtype Detail page appears. The Inherited Fields section shows fields that are available to the Asset Subtype because they have been added to the Asset Type.

Option

Description

Name

The name of the Asset Subtype. This name appears in the list on the Asset Type Detail page.

Default

Whether to use the Asset Subtype as the default for new assets of the selected type. If you select this check box, new assets of the selected type are automatically assigned to this Asset Subtype. You can change this setting any time.

4.
In the Subtype Fields section, click the Add button in the heading row on the right side of the table: .

Item

Description

Name

The name of the Asset Subtype. This name identifies the Asset Subtype on the Asset Detail page.

Available Values

The values that appear in fields that contain lists of values. This field is enabled when you select Single Select or Multiple Select from the Type drop-down list. If you select Single Select or Multiple Select, you must enter at least one value in this field. To use multiple values, separate each value with a comma.

Default Values

The value that appears in the field by default. If you select Single Select or Multiple Select from the Type drop-down list, you must type one of the values given in the Available Values field.

Required

Whether the field is mandatory or optional. If this check box is selected, users must enter a value in the field when creating assets of the selected type.

Type

The type of field. Field types include:

Attachment: Enables users to add attachments to the asset.
Currency: Used for monetary values.
Software Catalog: Enables users to associate the asset with an application in the Software Catalog.
Date: Used for calendar information.
Label: Enables users to associate a label with the asset.
Link: Used for Internet links. Links must be valid URLs, such as http://quest.com.
Multiple Select: Displays a list where multiple values can be selected. The maximum length for each value is 255 characters.
Notes: Used for additional information.
Number: Used for numerical values expressed as whole numbers.
Parent: Enables the asset to point to the same type of asset in a parent-child relationship. For example, you might allow Location types to have a Parent connection, allowing New York to point to a North America location. This can then be used in the reporting system to show all assets in North America.
Single Select: Displays a value list where only a single value can be selected. The maximum length for each value is 255 characters.
Text: Used for additional text. The maximum length is 255 characters.
Timestamp: Used to add a day and time to the record.
User: Used to associate user records with an asset.
Assets Asset Type: Used to specify relationships among Asset Types.

Multiselect

Whether the asset field points to other assets. A check box is enabled when you select Assets Asset Type from the Type drop-down list. Select the check box to allow this custom field to point to multiple records.

For example, you might want a field to point to multiple devices that are approved for a particular license. In that case, you would select the check box. To create a single relationship field, such as a printer that is used by only one department, clear the check box.

Device Section

The location, on the Device Detail page, where the field is reported. For example, if you are creating a printer Asset Subtype, with a field named Toner Level, you might select Hardware because that field is related to printer hardware. However, you can choose any section in the drop-down list for any field.

6.
Click Save at the end of the row.
a.
Scroll down to Subtype, Device Details: Show/Hide sections.
For a printer subtype, you might want to show Inventory Information such as Hardware, Printers, Network Interfaces, and SNMP Data.
For a printer subtype, you might want to hide the Software and Dell Command | Monitor sections because they are not relevant to printers.
8.
Click Save at the bottom of the page.

To enable the system to automatically populate custom fields with data on the Device Detail page, you must obtain the appropriate object identifiers and map the fields OIDs. See:

To manually update custom fields, go to the Asset Detail page. See Update custom asset fields manually.

Edit Asset Subtypes

You can edit Asset Subtypes as needed. If the Organization component is enabled for your appliance, you edit Asset Subtypes for each organization separately.

1.
Go to the Asset Type Detail page:
a.
Log in to the appliance Administrator Console, https://appliance_hostname/admin. Or, if the Show organization menu in admin header option is enabled in the appliance General Settings, select an organization in the drop-down list in the top-right corner of the page next to the login information.
b.
On the left navigation bar, click Asset Management, then click Asset Types.
2.
In the Subtypes section click the Edit button next to the subtype you want to edit: .
The Asset Subtype Detail page appears. For information on the options available to Asset Subtypes, see Add Asset Subtypes and select Device Detail page preferences.
3.
Click Save at the end of the row, then click Save at the bottom of the page.
Set an Asset Subtype as the default

To automatically assign new assets to a subtype, you can mark an Asset Subtype as the default.

1.
Go to the Asset Type Detail page:
a.
Log in to the appliance Administrator Console, https://appliance_hostname/admin. Or, if the Show organization menu in admin header option is enabled in the appliance General Settings, select an organization in the drop-down list in the top-right corner of the page next to the login information.
b.
On the left navigation bar, click Asset Management, then click Asset Types.
c.
Display the Asset Type Detail page by doing one of the following:
Select Choose Action > New.
2.
In the Subtypes section click the Edit button next to the subtype you want to edit: .
The Asset Subtype Detail page appears.
4.
Click Save at the end of the row, then click Save at the bottom of the page.
View subtypes available to Asset Types

You can view the Asset Subtypes that are available to the Asset Types you manage. If the Organization component is enabled for your appliance, you view and manage Asset Subtypes for each organization separately.

Go to the Asset Type Detail page:
1.
Log in to the appliance Administrator Console, https://appliance_hostname/admin. Or, if the Show organization menu in admin header option is enabled in the appliance General Settings, select an organization in the drop-down list in the top-right corner of the page next to the login information.
2.
On the left navigation bar, click Asset Management, then click Asset Types.
3.
Display the Asset Type Detail page by doing one of the following:
Select Choose Action > New.
View Asset Subtypes on the Assets page

You can use the View By menu to sort the Assets page by subtypes.

1.
Go to the Assets page:
a.
Log in to the appliance Administrator Console, https://appliance_hostname/admin. Or, if the Show organization menu in admin header option is enabled in the appliance General Settings, select an organization in the drop-down list in the top-right corner of the page next to the login information.
b.
On the left navigation bar, click Asset Management, then click Assets.
The Subtypes column shows the subtype assignments for assets. None indicates that the asset is not assigned to a subtype.
2.
To view the subtypes assigned to a specific Asset Type, go to the View By menu in the upper right and select an Asset Type.
3.
To view a single subtype for an Asset Type, go to the View By menu, select an Asset Type, then select a subtype.
Fields related to the subtype, such as Ink Level for a Printer subtype, appear as columns on the Assets page.
Assign or change Device Asset Subtypes from the Devices page

If you have existing Device assets that are not assigned to subtypes, you can assign them to subtypes or change their subtype assignments, from the Devices page, provided that those devices are not SNMP (Simple Network Management Protocol) devices. Subtypes for SNMP devices must be assigned when the devices are initially configured.

You have existing device assets in appliance inventory and you have created subtypes for the Device Asset Type. See Add Asset Subtypes and select Device Detail page preferences.

Important:
 
1.
Log in to the appliance Administrator Console, https://appliance_hostname/admin. Or, if the Show organization menu in admin header option is enabled in the appliance General Settings, select an organization in the drop-down list in the top-right corner of the page next to the login information.
2.
Select Inventory > Devices to display the Devices page.
a.
Click the Advanced Search tab above the list on the right to display the Advanced Search panel.
c.
Click Search.
Tip:
 
TIP: You can also use the View By drop-down list to identify devices that belong to a specific Asset Subtype.
5.
Select Choose Action > Change Subtype to.
The subtype is selected, and the change is reflected on the Device Detail page the next time inventory is reported for the device.
Assign assets to subtypes or change subtype assignments from the Assets page

If you have existing assets that are not assigned to Asset Subtypes, you can assign them to subtypes or change their subtypes, from the Assets page, provided that those devices are not SNMP (Simple Network Management Protocol) devices. Subtypes for SNMP devices must be assigned when devices are initially configured.

You have existing assets in appliance inventory and you have created subtypes for Asset Types. See Add Asset Subtypes and select Device Detail page preferences.

Important:
 
1.
Go to the Assets list:
a.
Log in to the appliance Administrator Console, https://appliance_hostname/admin. Or, if the Show organization menu in admin header option is enabled in the appliance General Settings, select an organization in the drop-down list in the top-right corner of the page next to the login information.
b.
On the left navigation bar, click Asset Management, then click Assets.
a.
Click the Advanced Search tab above the list on the right to display the Advanced Search panel.
c.
Click Search.
Tip:
 
TIP: You can also use the View By drop-down list to identify assets that belong to a specific Asset Subtype.
4.
Select View By > Asset Type > Device, and select one of the available entries in the list. For example, to display all device assets, select All Device Subtypes.
5.
Select Choose Action > Change Subtype to.
Update custom asset fields manually

You can update custom asset fields manually as needed. This is useful when you have asset information that cannot be collected automatically, or supplemental information you want to track with an asset.

You have added custom Asset Subtypes or custom asset fields.

Tip:
 
1.
Go to the Asset Detail page:
a.
Log in to the appliance Administrator Console, https://appliance_hostname/admin. Or, if the Show organization menu in admin header option is enabled in the appliance General Settings, select an organization in the drop-down list in the top-right corner of the page next to the login information.
b.
On the left navigation bar, click Asset Management, then click Assets.
3.
Click Save.
Delete Asset Subtypes

You can delete Asset Subtypes provided that no assets are assigned to those subtypes.

You have Asset Subtypes that do not have any assets assigned to them.

1.
Go to the Asset Type Detail page:
a.
Log in to the appliance Administrator Console, https://appliance_hostname/admin. Or, if the Show organization menu in admin header option is enabled in the appliance General Settings, select an organization in the drop-down list in the top-right corner of the page next to the login information.
b.
On the left navigation bar, click Asset Management, then click Asset Types.
2.
In the Subtypes section click the Delete button next to the subtype you want to edit: .

Managing Software assets

Managing Software assets

You can customize the Software Asset Type, and add Software assets for applications in the Software page inventory as needed.

Software assets can be added for Software page inventory only. Software assets are not required for applications in the Software Catalog inventory.

Customize the Software Asset Type

Customize the Software Asset Type

You can add, change, or delete the fields available to the Software Asset Type as needed. The Software Asset Type is the template that determines the fields available when you add Software assets.

If the Organization component is enabled on your appliance, you customize the Software Asset Type for each organization separately.

1.
Go to the Asset Type Detail page:
a.
Log in to the appliance Administrator Console, https://appliance_hostname/admin. Or, if the Show organization menu in admin header option is enabled in the appliance General Settings, select an organization in the drop-down list in the top-right corner of the page next to the login information.
b.
On the left navigation bar, click Asset Management, then click Asset Types.
c.
In the Name column, click Software.
2.
Optional: Modify fields or values on the Asset Fields table.
a.
Click the Edit button at the end of a row: .
c.
To add a field, click the Add button in the table heading: . Add field information, then click Save at the end of the row.
d.
To change the order of fields, click the Reorder button at the end of the row: .
e.
3.
Click Save at the bottom of the page.

Adding Software assets

Adding Software assets

Software assets enable you to track information about applications in the Software page inventory. For example, after you add Software assets for applications, you can associate those assets with License assets to track license information.

You can create Software assets for applications that have been added to the appliance automatically or manually.

If the Organization component is enabled on your appliance, you create Software assets for each organization separately.

Add Software assets on the Software list

You can add Software assets for one or more applications at once by selecting applications on the Software list.

Software assets can be added for Software list inventory only. Software assets are not required for applications in the Software Catalog inventory.

1.
Go to the Software list:
a.
Log in to the appliance Administrator Console, https://appliance_hostname/admin. Or, if the Show organization menu in admin header option is enabled in the appliance General Settings, select an organization in the drop-down list in the top-right corner of the page next to the login information.
b.
On the left navigation bar, click Inventory, then click Software.
3.
Select Choose Action > Create Asset.

The assets are created, and they appear on the Assets list.

Add Software assets in the Assets section

You can create Software assets one-at-a-time in the Assets section.

Software assets can be added for Software list inventory only. Software assets are not required for applications in the Software Catalog inventory.

1.
Go to the Software Asset Detail page:
a.
Log in to the appliance Administrator Console, https://appliance_hostname/admin. Or, if the Show organization menu in admin header option is enabled in the appliance General Settings, select an organization in the drop-down list in the top-right corner of the page next to the login information.
b.
On the left navigation bar, click Asset Management, then click Assets.
c.
Select Choose Action > New > Software.

Option

Description

Subtype

The asset subtype, if applicable.

Asset Status

The asset status, if applicable. You can select a default asset status, or a custom one (if they exist). A default installation of the appliance includes the following asset statuses:

Active: Any asset that is deployed, active, or in use.
Disposed: An asset that is no longer available for use.
Expired: A software license or contract asset that has expired.
In Stock: A recently received asset.
Missing: Any asset that cannot be located.
Repair: An asset that is being repaired.
Reserved: An asset that is set aside for a specific person or use.
Retired: Any asset that reached its end-of-life state, or is no longer in use.
Stolen: An asset that has been reported as stolen.

For more information, see View and configure asset lifecycle settings.

Location

Select the location for this asset from the drop-down list. The values in this list contain all locations defined on the appliance. See Managing locations

Tip:
 

Name

The asset name. For example, Office Pro SW Asset.

Software

The name of the application to associate with the asset. To search for items, begin typing in the field.

Software Label

Select a label from the drop-down list. The list is empty unless you have created a Smart Label. You can type in the box to look for specific labels.

Barcode Data

Review or add barcodes that you want to associate with this asset. See Add barcodes to assets.

Barcode Name

Barcode Format

a.
In the Name field, enter a name for the asset. For example, Office Pro SW Asset.
b.
Optional: In the Software field, select the name of the application to associate with the asset. To search for items, begin typing in the field.
c.
Optional: In the Software Label field, select a label in the Select label drop-down list. The list is empty unless you have created a Smart Label. To filter the labels list, enter a few characters of the label name in the Filter field.
3.
Click Save.

The new asset appears on the Assets list.

Related Documents

The document was helpful.

Seleziona valutazione

I easily found the information I needed.

Seleziona valutazione