Chat now with support
Chat with Support

Cloud Access Manager 8.1 - Overview

vWorkspace™ integration

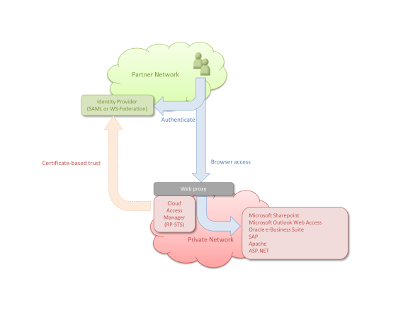
How Cloud Access Manager Works

Single sign-on

Authentication and identity federation

Related Documents

The document was helpful.

Select Rating

I easily found the information I needed.

Select Rating