Tchater maintenant avec le support
Tchattez avec un ingénieur du support

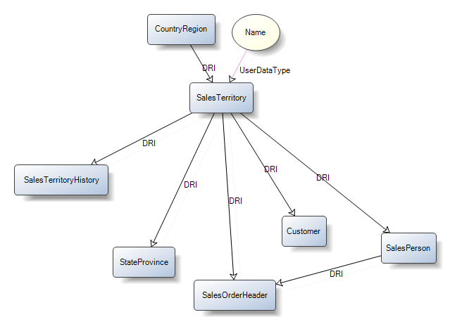
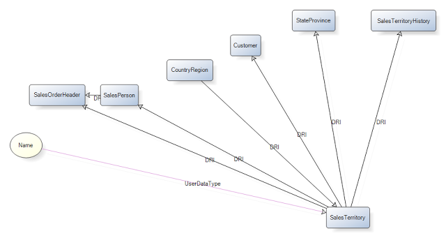
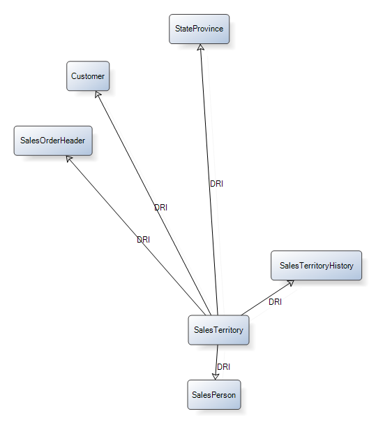
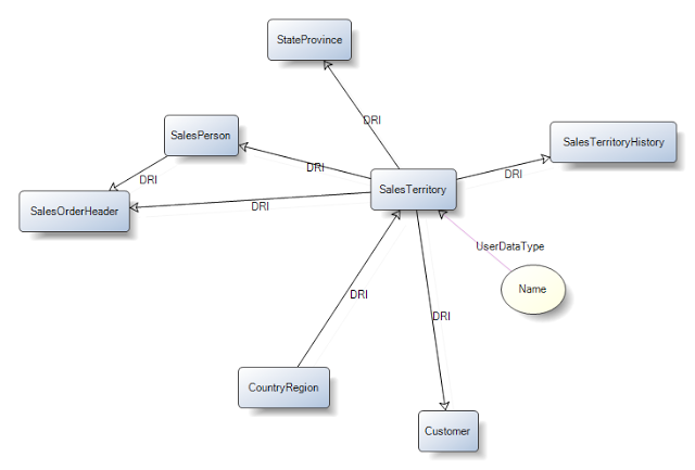
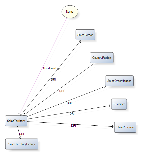
How to create SQL Server documentation showing database dependencies visually (4216113)

Retour

Commentaire envoyé

Cet article vous a-t-il à résoudre un problème ?

  Sélectionner une évaluation



Commentaire envoyé

Cet article vous a-t-il à résoudre un problème ?

  Sélectionner une évaluation

Demander un article de la base de connaissances

Leave a Comment

Pour envoyer des commentaires, veuillez sélectionner de 1 à 5 étoiles
Contenu recommandé
Produit(s) :
ApexSQL Doc
Sujet(s) :
How To
Historique de l’article :
Créé le : 6/19/2019
Dernière mise à jour le : 5/7/2023
Rechercher tous les articles